胖东来员工获7.2万文明奖:2人挨骂后拿1.5万委屈奖
3月4日,据媒体报道,胖东来在2026年1月共计发放了价值72674元的文明价值奖金。其中,有两名员工因工作中人格尊严受到严重侵害,合计获得了15000元的人格尊严侵犯赔偿奖,也就是大家熟知的“委屈奖”。
免费影视、动漫、音乐、游戏、小说资源长期稳定更新! 👉 点此立即查看 👈
此次获得赔偿的两名员工中,一位是时代广场的保洁工作人员。她在维护现场秩序时遭到顾客推搡,最终获得10000元赔偿。
另一名是新乡门店的员工,她在提供服务期间遭到顾客辱骂,获赔金额为5000元。

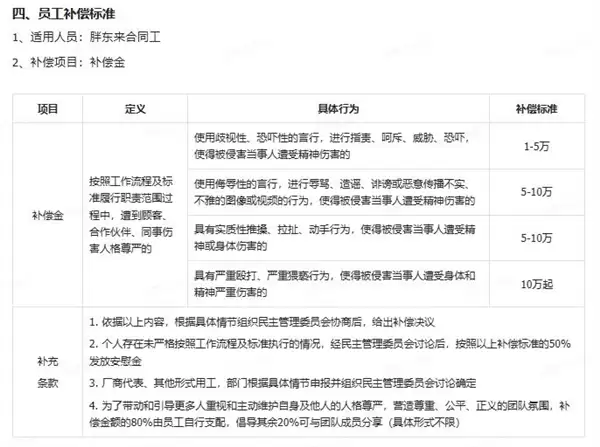
胖东来原有的“委屈奖”在2024年正式调整为“侵犯人格尊严赔偿标准”。这并非临时性补贴,而是一套制度明确、流程规范的专项保障。员工在履职中若遭遇人格侵犯可主动申请,公司会依规启动法律追责程序,同时由管理层为受侵害员工提供心理疏导。
赔偿根据受侵害程度清晰分级,金额从1万元到10万元不等,严重暴力侵害可按10万元起赔。
该制度覆盖辱骂、殴打、污蔑等各类侵权情形,公司全程提供法律支持,切实守护员工的人格尊严。
数据显示,2025年全年,胖东来共发放侵犯人格尊严赔偿奖金39.2万元,覆盖33起案例。这笔费用占当年141.6万元文明价值奖励总额的27.7%。该奖项的发放已成为胖东来常态化的员工权益保障举措。

相关攻略
胖东来声明从未授权任何直播带货或网店,仅抖音旗舰店和微信小程序为正规线上渠道。调查发现大量侵权直播间通过虚假场景和暗示性话术误导消费者,利用胖东来热销品吸引冲动消费,销售高利润非官方商品。公司已对侵权行为投诉举报。
胖东来商贸集团法务部于2026年5月12日正式发布《关于侵权行为曝光台(十)》的严正声明。该声明集中曝光了一批在多个网络社交平台冒用“胖东来”品牌名义,违规进行直播引流与商品带货的虚假账号。声明中明确指出:胖东来官方从未在任何网络平台授权或开展直播带货业务,也从未许可任何单位或个人以“胖东来”名义开
5月13日,一则关于河南禹州胖东来超市的监控视频在网络引发热议。视频画面显示,一名男子竟带着幼童在超市入口处的公共洗手池内小便。这一不文明行为被曝光后,迅速登上热搜,成为公众讨论的焦点。 事件发生后,胖东来超市方面反应迅速,并给出了官方回应。超市工作人员详细说明,事发区域位于超市主入口,设有洗手池和
5月10日,长城汽车创始人魏建军在一次公开演讲中,将零售行业的卓越典范——胖东来,再次推至公众视野的中心。他高度评价并指出,胖东来最核心的竞争力在于其“坚守真实、杜绝浮夸”的经营哲学,企业的一切行为都建立在诚信的基石之上。 魏建军深入剖析道,当前被众多企业频繁宣扬的“契约精神”与“向善文化”,实质上
长城汽车创始人魏建军近日公开称赞胖东来,认为其“不造假不浮夸”的诚信经营是企业应守的底线。魏建军指出,契约精神并非高标准,而是基础要求,并将胖东来视为学习榜样。他强调,胖东来的成功秘诀在于将高度信任置于经营首位,这一理念适用于任何行业。两位企业家彼此欣赏,于东来也以实际行动支持国产汽车,展现了企业家
热门专题
热门推荐
领克首款GT概念跑车亮相北京车展,由中欧团队联合打造。新车采用经典GT比例与低趴宽体设计,配备液态金属蓝涂装与2+2座舱,设有高性能模式按键可激活空气动力学套件。车辆采用后驱布局与AI智能运动控制系统,百公里加速约2秒,设计融合瑞典极简美学并参考全球用户反馈。
英伟达推出12GB显存版RTX5070移动GPU,与8GB版同步上市。两者均基于Blackwell架构,核心规格相同,仅显存容量不同。此举旨在缓解GDDR7芯片供应压力,为OEM提供灵活配置,加速笔记本产品布局,更大显存可更好满足游戏与AI应用需求。
微星将于5月15日推出两款26 5英寸雾面WOLED显示器MAG276QRY28和276QRDY54,售价分别为2499元和6299元。均采用第四代WOLED面板,具备QHD分辨率、VESADisplayHDRTrueBlack500认证、1500尼特峰值亮度及99 5%DCI-P3色域覆盖。276QRY28刷新率为280Hz,高阶款276QRDY54支持4
中芯国际2026年第一季度营收176 17亿元,同比增长8 1%;净利润13 61亿元,同比增长0 4%。公司预计第二季度收入环比增长14%至16%,毛利率指引上调至20%至22%。这反映出公司在行业复苏中展现出财务韧性,并通过运营优化增强了短期增长势头。
手机修图、相机降噪、视频去雾……这些我们日常使用的图像处理功能,其背后都离不开人工智能(AI)技术的驱动。通常,AI模型的训练逻辑是:向模型展示大量“低质图像”与“优质图像”的配对数据,让它学习如何将前者转化为后者。然而,天津大学计算机视觉团队近期发表的一项研究(arXiv:2604 08172)揭





