广汽集团副总郑衡因健康原因辞职,职务悉数卸任
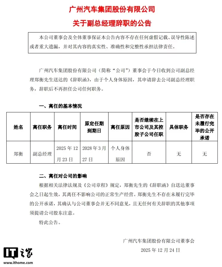
12月24日消息,广汽集团今日发布公告称,公司副总经理郑衡先生因个人身体原因,申请辞去副总经理职务,辞职时间为2025年12月23日,其原定任期届满日为2028年3月27日。
广汽集团表示,郑衡先生辞职后不再担任公司任何职务,其离任不影响公司正常生产经营;郑衡不存在未履行完毕的公开承诺,其确认与公司董事会并无不同意见。

公开资料显示,郑衡曾任广汽集团副总经理(职业经理人)、执行委员会委员,以及广汽本田党委副书记、执行副总经理。
据查询了解,郑衡还曾任职因湃电池科技有限公司法定代表人+董事长、优优能源科技(广州)有限公司董事长、广汽国际汽车销售服务有限公司董事、广汽领程新能源商用车有限公司董事长。

相关攻略
广汽集团2026年4月整体销量12 1万辆,同比增长3 88%。新能源汽车表现突出,销量达54605辆,同比大增57 39%。广汽丰田销量56500辆,增长13 45%;广汽埃安销量38034辆,猛增62 48%。广汽本田与传祺销量则同比下滑。新能源商用车品牌领程及摩托车业务亦呈现高速增长。集团增长重心已转向新能源领域。
广汽集团锚定2030年:全球120国,年销百万辆 北京车展向来是行业风向标,今年的聚光灯下,广汽集团的动作格外引人注目。就在4月24日,广汽举办了一场全球发布会,不仅展示了雄心,更拿出了一份清晰的路线图:到2030年,要进入全球120个国家和地区,建成超过2000家海外网点,最终实现年销量100万辆
广汽集团锚定2030:全球120国、百万销量目标背后的战略与产品 2026年北京车展上,广汽集团的一场全球发布会,清晰地勾勒出其未来六年的国际雄心。目标相当明确:到2030年,要进入全球120个国家和地区,建成超过2000家海外网点,并实现年销量100万辆的里程碑。 广汽国际董事长陈家才在分析当前出
3月31日消息,广州汽车集团股份有限公司(公司代码:601238 公司简称:广汽集团)日前发布截至2025年的财报。财报显示,广汽集团2025年营收为956 62亿元,较上年同期的1068亿元下降1
封面新闻记者 付文超3月27日晚,广汽集团发布2025年年度报告。报告期内,集团营业总收入约965 42亿元, 全集团全年汽车销量172 15万辆、终端销量181 35万辆,其中节能与新能源车销量占
热门专题
热门推荐
为庆祝品牌投身赛车运动整整125年,斯柯达正式推出了晶锐Fabia Motorsport Edition特别版。这款车基于Fabia 130打造,设计灵感直接来源于征战赛场的Fabia RS Rally2拉力赛车,整体风格充满了对赛事历史的致敬意味。不过,得先说明白,它的升级重点主要落在了外观和底盘
Grayscale 通过其以太坊质押 ETF 质押了 102,400 个 ETH,价值 2 37 亿美元 先来看一组数据:资产管理巨头 Grayscale 最近通过其以太坊质押 ETF,一口气质押了超过10万个 ETH,价值约2 37亿美元。这个动作本身不小,但更有意思的是市场的后续反应——或者说,
劳斯莱斯库里南自问世以来,始终是超豪华全尺寸SUV领域的标杆。对于追求极致安全又不愿牺牲低调气质的高净值人士而言,如何实现“隐形”的顶级防护,一直是核心诉求。如今,加拿大专业防弹车制造商Inkas,以一款近乎“零痕迹”改装的库里南,给出了完美解决方案——一座移动的“隐形堡垒”。 区别于常见的外露装甲
新加坡维塔士工作室正考虑将《侠盗猎车手V》与《荒野大镖客:救赎2》移植至任天堂Switch平台。该团队拥有丰富的移植经验,曾成功负责多款游戏的跨平台适配。这两款作品全球销量巨大,若能登陆Switch,其便携特性可能成为新的市场增长点。
当高尔夫GTI迎来五十周年里程碑,传奇的纽博格林北环赛道成为其致敬历史与展望未来的最佳舞台。这里不仅铭刻了燃油性能图腾的巅峰时刻,也正式开启了电动GTI的新纪元。近日,大众汽车正式宣布,高尔夫GTI 50周年版在纽北创下全新纪录,荣膺最快前驱量产车称号;与此同时,品牌首款纯电动GTI车型——ID





