木头姐修正比特币看涨逻辑:稳定币垄断支付,比特币转向宏观储备
比特币叙事转向:支付赛道让渡,价值存储属性凸显
撰文:Gino Matos
免费影视、动漫、音乐、游戏、小说资源长期稳定更新! 👉 点此立即查看 👈
编译:Saoirse,Foresight News
木头姐最新表态直言,比特币早已不再遵循加密圈传统旧叙事逻辑运行。
曾几何时,方舟投资(ARK Invest)掌门人Cathie Wood为比特币描绘的蓝图,核心在于其成为一套可编程、无国界、抗通胀的全球货币底层体系,并最终在支付领域大放异彩。
然而,最新的市场演变给出了一个清晰的答案:支付这条赛道的先发优势,已经被稳定币牢牢占据。
在近期的一次访谈中,Wood坦承,稳定币已经接管了方舟投资最初设想中,比特币在新兴市场支付领域应承担的部分角色。与此同时,一个有趣的现象正在发生:进入ETF时代后,机构投资者似乎更倾向于在市场回调时逢低分批买入,这种节奏在一定程度上缓和了过往周期中那种大起大落的极端波动。
数据不会说谎。麦肯锡与Artemis的研究显示,稳定币的年化实际支付规模已达到约3900亿美元,虽然仅占全球支付总量的0.02%,但其在加密货币交易流通领域的份额已占据绝对主导。这标志着,在比特币曾经角逐的交易支付战场上,格局已然重塑。
具体来看,DefiLlama数据显示,截至4月27日,稳定币总市值突破3206亿美元,较2025年初增长超过56%,其中USDT一家独大,占据了59.16%的市场份额。
趋势在各地蔓延。TRM Labs的一季度行业报告指出,在委内瑞拉,零售加密活动几乎由稳定币主导:在币安当地法币点对点交易的活跃挂单中,USDT占比高达90.2%,而比特币仅占1.9%。
视线转向巴西,约66%的加密货币交易量通过USDT完成,比特币占比仅为11%。当地监管官员的观察也佐证了这一点:稳定币主要扮演着支付工具的角色。
同样的故事也在伊朗上演。在严格的货币管制背景下,USDT事实上已成为民众储蓄和跨境支付的底层通道。仅2026年3月一个月,各类锚定美元的稳定币就通过虚拟资产服务机构处理了高达2740亿美元的零售交易。
种种迹象表明,那个曾被Wood视为比特币未来核心的支付战场,如今已悄然成为稳定币的基础设施版图。尤其是在经济承压、资本管制严格的新兴市场,这一格局已被数据反复验证。

在委内瑞拉与巴西,USDT 分别占据当地加密交易活动的 90.2% 和 66%,比特币在两大市场的份额完全被碾压。
比特币开辟全新发展赛道
有趣的是,稳定币分流支付职能,反而为比特币厘清并强化了自身定位。当日常交易与支付的需求被稳定币承接,比特币便开始更加纯粹地锚定三大核心属性:稀缺数字资产、机构资产配置工具、以及宏观储备资产。
资金流向是最直接的证明。CoinShares最新周报显示,加密货币投资产品已连续第四周实现资金净流入,本周流入达12亿美元,并且是连续第三周单周流入规模超过10亿美元。
细分来看,比特币吸金9.33亿美元,以太坊吸纳1.92亿美元,Solana获得3180万美元。这股持续的买盘推动行业整体资产管理规模攀升至1550亿美元,创下自2月1日以来的新高。
机构动作频频。Strategy公司于4月27日向美国SEC提交的文件披露,其在4月20日至26日期间再度增持3273枚比特币,累计持仓总量已达818,334枚,总成本约618亿美元。
衍生品市场同样活跃。芝加哥商业交易所(CME)数据显示,今年一季度加密货币日均合约成交量同比增长至31万份,日均未平仓合约量同比上涨25%,达到31.39万份。
Farside Investors的ETF每日数据,直观地支撑了Wood关于“逢低分批建仓”的观察。美国现货比特币ETF在4月14日至24日期间,实现了连续九个交易日的资金净流入,累计规模超过20亿美元。这似乎表明,机构投资者正在利用市场回调的机会持续布局,持仓周期更长,筹码也显得更为稳固。

数字资产投资产品已连续三周分别录得 11 亿美元、14 亿美元、12 亿美元净流入,推动行业资产管理规模升至 1550 亿美元。
市场周期争议
Wood进一步提出了一个大胆的观点:机构资金的深度参与,可能会彻底改写比特币传统的四年减半周期规律。不过,目前的市场证据尚不足以完全证实这一判断。
NYDIG的研究数据提供了一个视角:截至2024年四季度,散户投资者持有美国现货比特币ETF资产规模的74%,而机构与专业投顾合计占比仅为26%。尽管机构持有比例在持续提升,但散户仍是当前市场的主导力量。
该机构在2026年2月的研报中还指出,即便本轮比特币的价格回调显得更为平稳有序,但其整体走势仍贴合传统的周期规律。
一个共识正在形成:在ETF时代,市场的边际买家确实越发机构化,对宏观政策也更为敏感;然而,散户在行情回撤阶段产生的抛压依然巨大,他们仍在很大程度上左右着市场的波动节奏。
Glassnode在4月22日的报告中对市场结构进行了细致梳理:比特币已重新站稳78100美元的真实市场均值线,而短期持仓者的成本中枢80100美元,构成了近期的直接阻力位。
报告还揭示了一些微妙信号:比特币ETF资金流入虽已转正,但需求仅是初步回暖;与此同时,短期持仓者已实现利润高达每小时440万美元,这几乎是今年历次局部高点时150万美元临界值的三倍,暗示着潜在的获利了结压力。
另一个值得注意的细节是,近期的现货买盘主要由币安(Binance)的累计成交量增量带动,而作为美国机构需求重要风向标的Coinbase,其交易活跃度却保持低迷。这意味着,当前市场的真实买盘可能更多来自海外平台和中端机构资金。
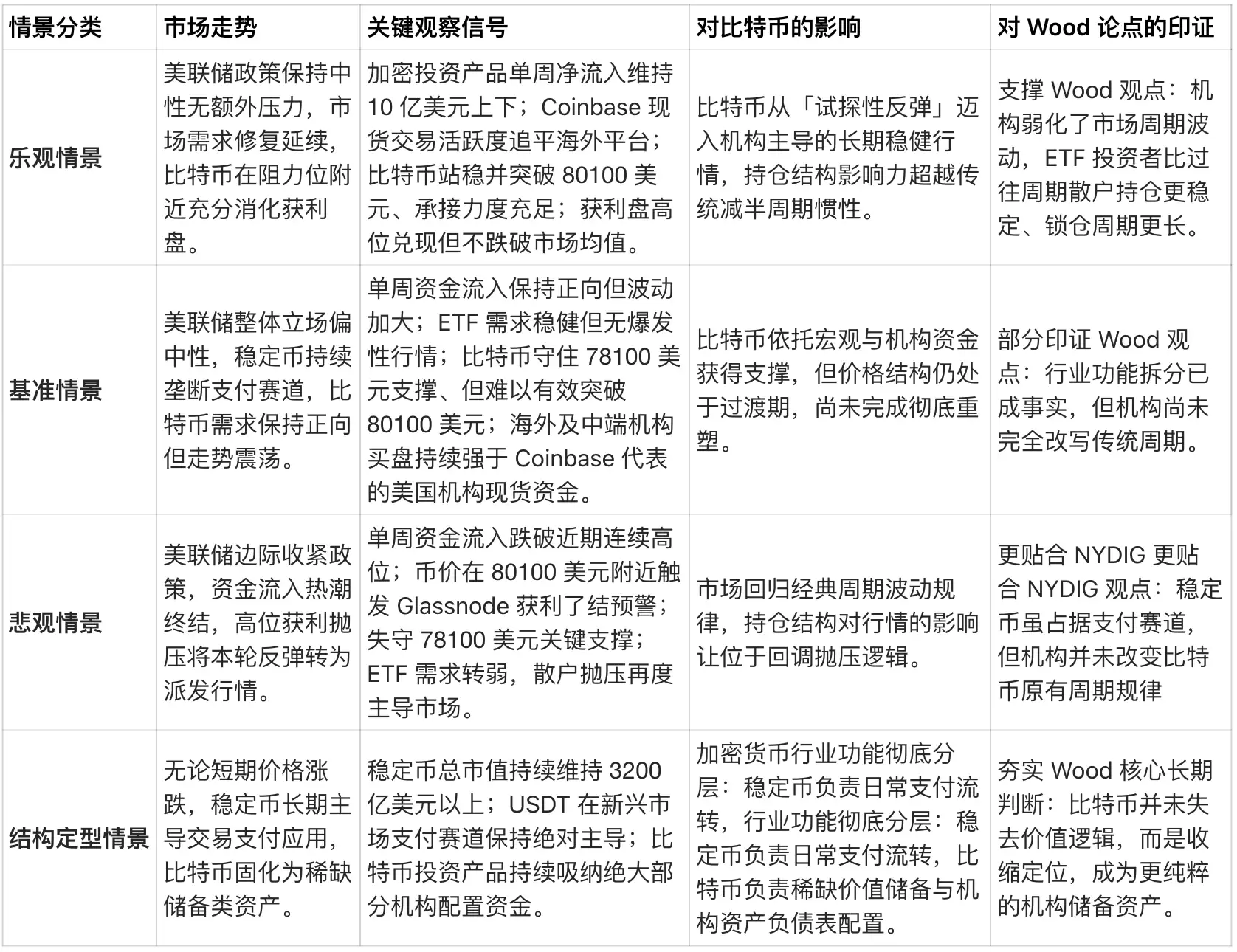
两种市场情景推演
乐观情景
Wood看涨逻辑的核心,很大程度上与美联储的后续政策走向绑定。
如果出现以下情况:4月底的美联储FOMC会议未释放额外的宏观压力、单周加密投资产品资金流入能维持在10亿美元或更高水平、Coinbase的现货交易活跃度与海外平台的差距缩小、比特币能够稳步突破80100美元阻力位且买盘承接有力——那么,Wood关于机构资金平滑市场周期的论点,将直接在价格走势中得到验证。
即便每小时440万美元的获利了结盘持续涌出,币价若能守住市场均值支撑,这本身便是市场需求深度最好的证明。
ARK发布的预测模型为长期描绘了蓝图:比特币在2030年的基准目标价约为71万美元,乐观情景下甚至可达150万美元。这一目标能否实现,完全取决于机构持仓的逻辑能否在未来的多个市场周期中持续得到强化。
悲观情景
在悲观情景下,比特币可能仍将遵循其传统的四年减半周期规律。
如果出现以下逆转:美联储边际收紧金融环境、连续资金流入的趋势中断、币价在80100美元附近触发Glassnode警示的大规模获利了结——那么本轮反弹可能将沦为高位筹码派发的行情。
NYDIG的观点或许更贴近当前现实:市场周期规律依旧有效,散户仍持有ETF绝大部分流通筹码,传统牛熊轮回的力量仍强于机构资金带来的稳定性。
这意味着,即便稳定币彻底拿下了支付赛道,比特币自身的减半周期仍可能主导其价格结构,持仓结构的变化仅起到次要影响。当前行业1550亿美元的资产管理规模,较2025年10月2630亿美元的峰值缩水了41%,这提醒我们,大量机构的未解套筹码仍悬于当前价格之上。

功能拆分的深层意义
其实,Wood本轮讨论中最具长远价值的观点,在于清晰地指出了比特币最初宏大货币愿景的“功能拆分”。
市场正在自发地进行角色分配:稳定币成为那些受资本管制的新兴市场中,高效、流畅的美元流通通道;而比特币,则演变为稀缺性更强、流通门槛更高、更适合纳入机构资产负债表与合规产品进行大规模配置的核心资产。
这种清晰的功能划分,逻辑上更为自洽,长期的价值支撑也显得更加稳固。仅凭其储备资产属性与机构配置需求,比特币就足以支撑起2030年71万美元的基准估值模型。
稳定币承接了交易支付的实用需求后,比特币反而得以“轻装上阵”,其价值储存的属性变得更加纯粹。同时,稳定币所搭建的庞大支付基础设施,也让整个加密市场的资金得以循环流转,无需比特币再“包打天下”。
接下来的关键,在于美联储的决议。它将决定过去四周逐步回暖的机构买盘,是否有足够的力量去消化Glassnode所预警的那部分高额获利了结压力。这场博弈的结果,将为我们揭示市场结构变化的真实深度。
相关攻略
BVM:如何为比特币“嫁接”智能合约能力 想为比特币引入可编程性,又不改动其底层协议,怎么办?目前的主流思路是将其作为不可篡改的数据层。比特币虚拟机(BVM)正是这一思路的典型代表,它通过与比特币的Taproot交易机制深度集成,巧妙地将智能合约指令等数据嵌入交易的见证字段。整个过程可以概括为“计算
比特币(BTC)期货和现货有什么区别?新手怎么选? 先说一个最核心的差异:现货交易,你拿到的是实实在在的比特币;而期货交易,本质上只是一份关于比特币未来价格的对赌协议。理解这一点,是做出正确选择的第一步。 一、所有权属性差异 这其实是根本性的区别。现货交易一旦完成,你就获得了对应比特币在区块链上的实
一枚比特币(BTC)买不起?其实你可以只买0 001个 觉得比特币单价高不可攀?这可能是最常见的误解之一。事实上,比特币的设计极具弹性,它支持极小单位的交易,最小甚至可以细分到0 00000001 BTC,也就是我们常说的“1聪”。所以,购买0 001个BTC,不仅完全可行,而且就在所有主流交易所的
2026年5月1日,阿联酋将正式退出石油输出国组织。对于欧佩克+而言,这无疑是几十年来遭遇的最沉重打击之一。周二的这则公告,发布时机颇为微妙——正值美以对伊朗战事胶着之际。这场冲突已经引发了历史性的能源冲击,并切断了霍尔木兹海峡这条全球石油运输大动脉。自战争爆发以来,油价一度冲高至每桶119 50美
莱特币是2011年由查理·李创建的去中心化加密货币,基于比特币代码但采用Scrypt算法、2 5分钟区块时间、8400万枚总量上限,定位为高频支付补充,兼顾兼容性、效率与抗ASIC特性。 欧易okx 注册入口: APP下载: Binance币安 注册入口: APP下载: 火币: 注册入口: APP下
热门专题
热门推荐
你一直认为自己是个无与伦比的职工 不迟到、不早退、准时完成工作,对单位里的大小文具从不顺手牵羊——这当然是职业素养的基石。不过,衡量工作成绩的优劣,有时并不仅仅看个人表现,与周围环境的协调能力同样是重要的考察维度。一味地严于律己固然好,但若与同事龃龉过多,这些不经意间埋下的“暗礁”,很可能成为阻碍你
Pharos Network公共主网正式上线:一条聚焦合规与互操作性的新公链启航 Web3市场的发展一日千里,用户对既高效又合规的金融基础设施的渴求,从未像今天这样迫切。正是在这样的背景下,基于权益证明机制、兼容EVM的第一层区块链——Pharos Network,于今日正式向公众敞开了大门。通过一
基本原则 职业女性的着装,从来不是一件小事。它像一张无声的名片,必须精准地传达出你的个性、体态特征、职位角色,更要与你所处的企业文化、办公环境乃至个人志趣相契合。 这里有个常见的误区:认为展现权威就得向男同事的着装看齐。其实恰恰相反,真正的“女强人”魅力,源于“做女人真好”的自信心态。充分发挥女性特
现代社会中,智慧与才华成为职业生涯的决定因素 工业化和高科技的浪潮,正悄然改变着职场的力量格局。一个显著的趋势是,男性的体力优势在众多领域逐渐变得不那么关键,这为女性更广泛、更深入地参与社会财富创造打开了大门。如今在工作中,“人”的属性越来越超越性别属性。那句广为流传的宣言——“没有专门只给男人或者
在办公室里,同事每天见面的时间最长,谈话可能涉及到工作以外的各种事情,讲错话常常会给你带来不必要的麻烦。同事与同事间的谈话,如何掌握分寸就成了人际沟通中不可忽视的一环。 办公室里最好不要辩论 职场里总有些人,似乎天生就喜欢争论,凡事都要争个高低对错才肯罢休。如果你恰好也具备这种“才华”,那么真心建议





