前OpenAI科学家创办仅半年,智企科技拿下超4亿元种子轮融资

编译 陈佳
编辑 程茜
免费影视、动漫、音乐、游戏、小说资源长期稳定更新! 👉 点此立即查看 👈
智东西3月31日消息,今日美国企业级AI智能体初创公司Sycamore宣布完成6500万美元(约合人民币4.49亿元)种子轮融资,由风投机构Coatue和光速创投领投。
前OpenAI首席科学家鲍勃·麦格鲁(Bob McGrew)、英特尔首席执行官陈立武、企业数据与AI平台公司Databricks首席执行官阿里·戈德西(Ali Ghodsi)等人参投。
本轮融资将用于扩充Sycamore的研发与应用AI团队、深化企业落地部署,并推进三大方向的研发攻坚:可信架构、长效记忆系统与多智能体协同。
Sycamore由拥有超二十年企业平台建设经验的斯里·维斯瓦纳特(Sri Viswanath)于2025年秋季创立,主要帮助企业快速、安全地部署和运行AI智能体,并实现完全的运维控制。
创始人Viswanath说,多数产品是在既有工作流之上增加智能体,而Sycamore会根据实际需求,从零开始设计解决方案,打造“AI原生企业”的操作系统,用来承载、调度并持续优化企业内部的各类AI智能体。这一能力也正成为模型与云厂商重点布局的方向,包括OpenAI、Anthropic以及微软和亚马逊都在推进相关平台。
Sycamore正与财富500强企业合作,部署自主人工智能智能体。目前Sycamore的产品尚未正式发布。

▲Sycamore创始人斯里·维斯瓦纳特(Sri Viswanath)(图源:Sycamore)
一、不做单点AI工具,试图构建企业级“智能体编排层”
Sycamore从一开始就没有选择做具体场景的AI应用,而是瞄准更底层的系统能力。Sycamore希望构建一个类似企业级“智能体操作系统”(The Agent Operating System)的平台,让企业可以在同一体系内构建、部署并管理多个AI智能体,并对智能体行为进行统一治理与审计。
该平台提供企业AI的全生命周期管理能力,涵盖洞察挖掘、搭建开发、上线部署、运行监控与持续迭代。以下是其系统设计:
1. 原生可信架构(Trust by Design):智能体的权限并非一开始全开放,而是通过在实际任务中展示可靠性逐步获得更高自治权。平台从底层架构起就确保每个操作都是隔离的、可审计的、受治理的,杜绝安全风险。
2. 自适应系统生成(Adaptive system generation):用户以自然语言表述需求,Sycamore即可生成适配企业环境、可直接投产的完整系统,包含应用程序、数据对接模块与智能体。
3. 持续优化迭代(Continuous improvement):智能体通过真实业务结果不断反馈学习,优化决策与执行效果,同时将成功经验沉淀为机构知识库,推动跨场景能力复用。
4. 集体智能(Collective intelligence):Sycamore盘活企业内部沉淀知识,打通跨团队的数据、业务流程与专业能力,支撑多智能体协同联动作业。

▲Sycamore操作系统(图源:Sycamore)
在产品设计上,Sycamore把平台分成三个核心层。
第一层叫“智能体操作系统”,是整套系统的内核,负责监视智能体的每一个决策,识别哪些有效、哪些无效,持续调整并实时重写代码和软件,同时引入了严格的持续集成与持续交付纪律,确保代码和功能在部署前经过可靠测试。
第二层叫“自适应工厂”,可按需为企业定制专属软件。它不在现有流程上叠加自动化,而是根据企业真正需要解决的问题,从零搭建极简高效的解决方案,按需整合智能体、后端系统、前端界面与数据对接模块。
第三层叫“全域协同智能”,用以实现系统与企业深度绑定。它会深度学习企业价值观、组织架构,能精准区分权限,确保同一问题,给到市场总监与CEO的答案适配各自岗位权责。
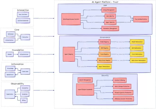
安全与合规是贯穿这套架构的主线。创始人Viswanath说,Sycamore平台的每一个操作都是隔离的、可审计的、受治理的,智能体的权限边界会随着它在实际表现中积累的可信度逐步扩展,而不是一开始就拥有完整授权。

▲企业级AI智能体平台的信任与治理体系(图源:Medium)
随着大模型能力提升,单一AI工具已经难以覆盖复杂业务流程,企业开始将不同能力的AI智能体拆分为多个角色,由不同智能体分别完成数据获取、分析决策和执行动作等任务。
在这一过程中,“编排层”承担的就是协调者角色,负责在不同智能体之间分配任务、管理调用顺序,并保证数据与系统状态在不同智能体之间保持一致。
这种差异意味着Sycamore的产品形态更接近平台而非工具。编排层不仅要调用模型,还需要处理权限控制、系统集成、任务拆解与执行监控等问题,本质上是在企业内部构建一个多智能体协同运行的基础设施。
多智能体系统要真正落地,需要一套统一的协调机制来管理通信、任务分配和执行流程,否则难以支撑复杂业务场景。
二、竞争者从四面涌来,模型和云厂商都想拿下这个入口
Sycamore创始人Viswanath拥有超过20年的全球级企业平台搭建经验。他此前在发明Java语言的计算机巨头太阳微系统(Sun Microsystems)、云计算与虚拟化软件公司VMware、本地生活服务平台Groupon等公司任职。
Viswanath后来担任企业协作软件公司Atlassian的首席技术官主导云转型,并将工程团队规模扩展至7000人以上。他说,本轮融资能够顺利完成,得益于他长期积累的人脉关系。
不过,即便获得了种子轮融资的强力背书,Sycamore进入的仍是一个竞争白热化的领域。
初创公司一侧,企业AI智能体平台公司Isara获OpenAI支持,由两名23岁研究人员创立,据《华尔街日报》此前报道已融资9400万美元;企业AI编排平台Airia去年9月完成1亿美元融资;AI智能体工程平台公司Port去年12月宣布完成1亿美元融资;AI智能体工具公司Maisa AI也在做类似方向。
巨头一侧,OpenAI推出了企业智能体平台Frontier,Anthropic持续扩展企业协作产品Cowork,微软Azure上线了AI开发平台Foundry,亚马逊推出了智能体基础设施服务Amazon Bedrock AgentCore。这些公司的逻辑是一致的:拿下企业内部AI工作的调度权,就拿下了企业AI的核心入口。
结语:企业AI从工具竞争走向编排层竞争
早期市场更多围绕模型能力和单点应用展开,而随着多智能体逐步进入实际业务流程,企业开始面临新的问题,如何组织这些智能体、如何让它们在系统中稳定运行,以及如何在安全和可控前提下持续优化。这些问题并不由单一工具解决,而指向更底层的系统能力。
从初创公司到模型厂商,再到云计算平台,这一赛道的参与者都在尝试向这一层延伸。一旦编排层成为企业AI的基础设施,谁能够掌握这一层,谁就更接近企业内部AI运行的入口。在市场尚未定型之前,这一方向仍存在不确定性,但可以确定的是,企业AI已经从工具竞争,逐步走向编排层竞争。
来源:TechCrunch
相关攻略
2025年5月10日,英伟达(NVIDIA)创始人兼首席执行官黄仁勋在美国卡内基梅隆大学的毕业典礼上迎来高光时刻。他不仅作为特邀嘉宾发表了毕业演讲,更从英特尔(Intel)首席执行官陈立武(Pat Gelsinger)手中,接过了象征崇高学术荣誉的科学与技术荣誉博士学位证书。 典礼结束后,陈立武在其
编译 陈佳编辑 程茜智东西3月31日消息,今日美国企业级AI智能体初创公司Sycamore宣布完成6500万美元(约合人民币4 49亿元)种子轮融资,由风投机构Coatue和光速创投领投。前Open
IT之家 3 月 5 日消息,英特尔 CFO 大卫 · 津斯纳在出席摩根士丹利 TMT 会议时表示,该公司当前最新工艺制程 Intel 18A 的良率爬升进度略好于此前的预期,英特尔代工到 2027
IT之家 3 月 3 日消息,英特尔与爱立信在 2026 年巴塞罗那世界移动通信大会(MWC 2026)期间宣布达成合作,携手加速商用 AI 原生 6G 进程,进一步深化了数十年的合作关系。此次合作
IT之家 2 月 8 日消息,英特尔新任 CEO 陈立武在 2 月 3 日的 Cisco AI Summit(思科 AI 峰会)上表示:Intel 14A 制程计划在 2028 年进入风险试产阶段,
热门专题
热门推荐
2026年国内MCU市场因8英寸晶圆产能收缩迎来第二轮涨价潮,叠加AI数据中心与汽车电子需求增长,推动芯片成本上升。行业分化加剧:车规化与高端化企业表现突出,而依赖低端消费类产品的厂商承压。AI发展为MCU在电源管理、边缘计算等领域带来新增长空间。
币安重磅上线MEGA与TON现货交易对,并推出限时零手续费福利 全球领先的加密货币交易所币安(Binance)于近日发布官方公告,宣布其现货交易市场将迎来重要扩容。根据公告,币安将于北京时间5月12日下午4点,正式上线MEGA U、TON U以及TON USDⓢ三组全新的现货交易对。此举旨在满足市场
5月11日,加密行业传来一则重磅消息:Crypto com宣布,其阿联酋实体Foris DAX Middle East FZE已成功获得阿联酋中央银&行颁发的储值设施(SVF)牌照。这意味着,它成为了当地首家获得此类牌照的虚拟资产服务提供商(VASP)。 这张牌照的分量可不轻。获得之后,Crypto
当在O易平台遇到充值未到账或网页频繁跳转问题时,可首先检查网络连接与浏览器状态,尝试切换网络或清除缓存。其次,核对充值地址、链类型及交易ID,确认无误后可在区块链浏览器查询进度。若问题持续,应通过官方客服渠道提交工单,并提供完整信息以便快速定位。保持耐心,避免重复操作,通常技术问题都能得到有效解决。
对于初次在欧易平台购买USDT的用户,正确的操作顺序至关重要。本文梳理了从账户注册、实名认证、法币入金到最终下单购买USDT的完整流程与核心注意事项,重点强调了“先实名认证,再入金,最后下单”的正确顺序,并解释了各环节的作用与常见误区,旨在帮助新手用户安全、顺畅地完成首次交易。





