三大航免费退改:中东航线非自愿变更新规详解
3月1日最新消息,受近期中东地区安全形势影响,为协助旅客妥善安排出行计划,国航、东航、南航针对迪拜、阿布扎比、利雅得等航线特别制定了机票特殊处理规定。
国航适用条件:
(一)在2026年2月28日20时(含)前购买或换开产生新票号的国航999开头客票(含里程奖励客票);
(二)客票未使用行程涉及旅行日期为2026年2月28日(含)至2026年3月15日(含)之间迪拜、阿布扎比、利雅得出入境航点的国航实际承运航班及挂CA航班号的代码共享航班;
(三)在2026年2月28日0时(含)后申请客票变更或退票(以取消客票订座时间为准)。

南航适用条件:
2026年2月28日20:00(含)前购买或换开的南航784开头客票,且客票未使用行程涉及旅行日期在2026年2月28日(含)至2026年3月15日(含)之间的迪拜、利雅得、德黑兰、多哈进出港(含经停)南航实际承运航班或使用CZ航班号的代码共享航班。

东航适用条件:
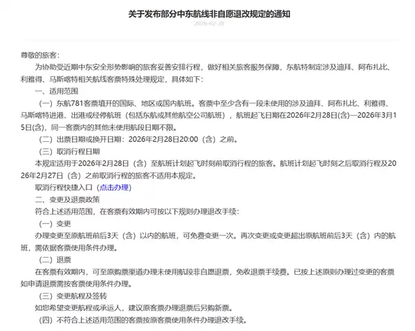
(一)东航781客票填开的国际、地区或国内航班。客票中至少含有一段未使用的涉及迪拜、阿布扎比、利雅得、马斯喀特进港、出港或经停航班(含东航或其他航空公司航班),航班起飞日期在2026年2月28日(含)-2026年3月15日(含),同一客票内的其他未使用航段日期不限。
(二)出票日期或换开日期:2026年2月28日20:00(含)之前。
(三)取消行程日期
本规定适用于2026年2月28日(含)至航班计划起飞时刻前取消行程的旅客。航班计划起飞时刻之后取消行程及2026年2月27日(含)之前取消行程的旅客不适用本规定。


相关攻略
4月1日消息,近日,西安一位乘客苏女士遭遇了一起机票退票扣费的争议。此前,苏女士购买了一张海南航空HU7238航班的机票,票面价格为1410元,该航班当天下午15:30起飞。她在11点32分完成下单
3月11日消息,据报道,近期,受国际油价大幅波动影响,全球多家航空公司宣布上调燃油附加费和机票价格。航空出行成本迎来上涨,其中中欧直飞航线票价涨幅显著,部分航班票价突破2 6万元。本周,全球石油供应
文|听潮Ti2024 许雯雯3月6日,有媒体报道称,携程即将下线 "调价助手 "工具。携程向听潮TI表示,该消息属实。3月10日起,携程商家管理后台Ebooking将下线 "AI生意助手 "(调价助手)功能
3月3日消息,据京东最新消息,京东旅行今日发布2026年春节假期成绩单:机票订单量同比增长10倍,酒店订单量同比增长7倍。目前,“京东酒店Plus会员计划”正开放招募,新入驻商家可享最高三年0佣金政
随着春节假期的结束,国产大模型投入数十亿资金的“红包大战”告一段落,但不少旅客发现,在千问上还可以订机票,并能获得优惠20元到300元不等的“千问价”。这其实是千问APP春节前启动的免单活动的延续。
热门专题
热门推荐
MiniCPM-o 4 5是什么 在探索更自然、更智能的人机交互道路上,我们始终在期待一个“全能型选手”的到来。如今,这个角色或许已经登场。面壁智能最新开源的MiniCPM-o 4 5,一个仅拥有90亿参数的全模态大模型,正致力于重新划定“智能对话”的边界。 它彻底颠覆了传统一问一答的“对讲机”式交
Binance币安 欧易OKX ️ Huobi火币️ 想在2025年安全获取欧易OKX的正版APP?其实秘诀就一个:认准官方网站,避开所有仿冒和可疑的下载渠道。要知道,欧易现已统一更名为欧易OKX,其核心业务始终围绕数字资产交易及相关服务展开。 确认官方网站地址 第一步,打开浏览器,手动输入欧易OK
SecondMe Book是什么 在AI社交这一前沿赛道,一款国产平台正带来独特的解决方案。SecondMe Book,本质上是一个能够让你构建个人AI数字分身的创新平台。它允许用户创建一个能够代表真实自我风格与思维的AI数字身份,并让这个“第二自我”在一个专属的AI社交网络中自主运行——包括主动发
在AI大模型技术快速发展的今天,如何在卓越性能与高效推理成本之间取得最佳平衡,已成为行业关注的核心焦点。近期,由阶跃星辰推出的开源模型Step 3 5 Flash引发了广泛热议。该模型专为智能体(AI Agent)应用场景深度优化,旨在顶尖能力与亲民部署成本之间,构建一个极具竞争力的技术支点。 简而
LongCat-Flash-Lite是什么 在探索大语言模型性能与效率的最佳平衡点时,美团近期推出的LongCat-Flash-Lite提供了一个极具创新性的解决方案。作为新一代高效大语言模型,它凭借其突破性的架构设计,在人工智能领域获得了广泛关注。 简而言之,该模型创新性地融合了“混合专家系统(M





