赛力斯维权致博主胜诉拒赔3万被限高
1月4日,企查查APP显示一则最新动态,赛力斯汽车有限公司对杨某的一起诉讼案件有所进展。因被告杨某未按生效法律文书确定的期限履行给付义务,法院已对其采取限制消费措施。
免费影视、动漫、音乐、游戏、小说资源长期稳定更新! 👉 点此立即查看 👈
案件流程显示,去年9月28日,赛力斯申请对杨某执行34129元款项。因杨某拒不执行,同年12月31日,赛力斯汽车再次向法院申请对杨某采取限制高消费措施。

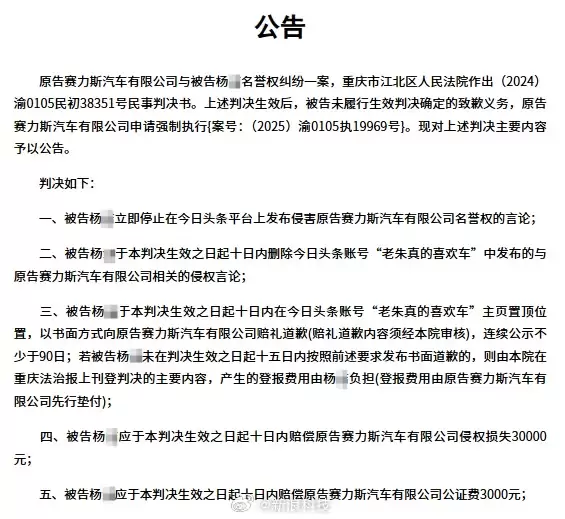
根据赛力斯汽车此前发布的维权公告可知,上述案件中的杨某,其持有的网络账号“老朱真的喜欢车”此前曾在网络平台发布侵权言论,因而遭到赛力斯汽车起诉。
经过审理,法院判决“老朱真的喜欢车”账号需在其主页置顶位置,以书面方式向赛力斯汽车赔礼道歉,并连续公示不少于90日。
同时,法院判决杨某赔偿赛力斯汽车侵权损失共计3万元,并承担公证费用3000元。


相关攻略
近日,赛力斯汽车在车辆安全技术领域取得重要进展。一项针对碰撞场景下电池包快速脱离车体的专利技术,已正式获得国家知识产权局授权。该专利的核心价值在于,当车辆遭遇严重碰撞事故时,系统可自动触发电池包与车身分离机制,从而从根源上显著降低电池因挤压、穿刺导致的起火、爆炸或漏电等二次安全事故风险,为乘员安全争
赛力斯一项电池包碰撞脱离专利获授权。该专利设计通过前后电动推杆联动,在碰撞瞬间主动解除电池包与车身的机械连接,使其可控脱离,旨在避免电池受挤压引发的起火、爆炸等二次灾害。这为提升电动车碰撞安全提供了新的技术思路。
赛力斯2025年增程器市场份额达37 5%,位居行业第一。其问界品牌截至2026年3月辅助驾驶用户累计88 7万,行驶里程超66 3亿公里。2026年第一季度赛力斯销量达88,445辆,同比增长29 4%,新能源汽车销量同比增长43 9%,整体增长势头强劲。
汽车制造业的供应链协作模式正经历深刻变革,从传统的线性供需关系向高度协同、高效响应的“产业共同体”演进。赛力斯集团执行董事、副总裁康波近期分享的一段动力工厂实景视频,生动展示了这一变革的前沿实践。 在这条由赛力斯动力与战略合作伙伴共同打造的智能化产线上,行业首创的“同线共营”模式成为核心驱动力。该模
赛力斯动力与合作伙伴一汽铸锻共同投资运营智能生产线,行业首创“同线共营”模式。该模式将双方从单纯的买卖关系升级为产业共同体,通过任务系统同步、员工穿插作业,实现了从毛坯到成品的“一站直达”。此举将供应链响应时间从原来的两天大幅缩短至小时级别,显著提升了生产效率与协同能力。这延续了此前与宁德时代“厂中
热门专题
热门推荐
当RPA机器人面临复杂决策场景时,企业通常可以采取以下几种经过验证的有效策略来应对,确保自动化流程的顺畅与准确。 借助人工智能技术 一种广泛应用的解决方案是将RPA与人工智能技术深度融合,特别是机器学习与自然语言处理。通过集成AI的预测分析与模式识别能力,RPA能够处理非结构化数据并应对模糊的业务情
当智能制造与人工智能技术深度融合,这不仅是两种前沿科技的简单叠加,更是一场旨在重塑全球制造业竞争格局的系统性变革。其核心目标在于,通过深度嵌入人工智能等前沿技术,全面提升制造业的智能化水平、生产效率与国际竞争力。那么,如何有效推进这场深度融合?以下六大关键策略构成了清晰的行动路线图。 1 加强关键
对于已经部署了RPA的企业而言,项目上线远不是终点。要让自动化投资持续产生价值,对机器人性能进行持续优化是关键。这就像保养一台精密的机器,定期维护和调校,才能确保其长期高效、稳定地运行。 那么,具体可以从哪些方面着手呢?以下是一些经过验证的优化方向。 一、并行处理与任务分解 首先,看看任务执行本身。
面对海量数据源的高效抓取需求,分布式数据采集架构已成为业界公认的核心解决方案。该架构通过精巧的设计,协调多个采集节点并行工作,并将数据汇聚至中央处理单元,最终实现数据的集中分析与深度洞察。这套系统看似复杂,但其核心原理可拆解为几个关键组件的协同运作。 一、系统核心组成 一套典型的分布式数据采集系统,
Gate io平台活动页面多样,新手易混淆注册奖励、邀请与正常开户页。本文梳理三者核心区别:注册奖励页通常含专属链接与限时福利;邀请页强调社交分享与返利机制;正常开户页则提供基础功能与安全验证。清晰辨识有助于用户高效参与活动,避免错过权益或操作失误,提升在Web3领域的入门体验。





