网约车司机辱骂乘客被罚!停运罚款500元官方通报
1月4日消息,长春市交通运输综合行政执法支队今日发布关于一起网约车司机辱骂乘客事件的处理情况通报。
免费影视、动漫、音乐、游戏、小说资源长期稳定更新! 👉 点此立即查看 👈
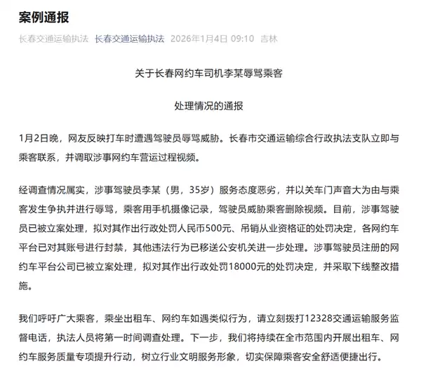
通报指出,1月2日晚,有网友反映在打车过程中遭遇驾驶员辱骂威胁。长春市交通运输综合行政执法支队第一时间联系乘客了解情况,并调取了涉事网约车运营过程的车内视频进行核查。
经调查核实,涉事驾驶员李某(男,35岁)服务态度恶劣,以乘客关车门声音过大为由与乘客发生争执,并对乘客进行辱骂。乘客使用手机录像记录,该驾驶员竟威胁乘客删除视频。

目前,涉事驾驶员已被立案调查。执法部门拟对其作出罚款人民币500元、吊销从业资格证的行政处罚决定。各网约车平台已对其账号进行封禁,其他违法行为已移送公安机关进一步处理。
涉事驾驶员注册的网约车平台公司也已被立案处理,拟对其作出罚款18000元的处罚决定,并责令其采取线下整改措施。
我们呼吁广大乘客,在乘坐出租车、网约车时如遇类似不文明行为,请立即拨打12328交通运输服务监督电话,执法人员将第一时间调查处理。
下一步,我们将持续在全市范围内开展出租车、网约车服务质量专项提升行动,树立行业文明服务形象,切实保障乘客安全、舒适、便捷出行。

相关攻略
2026年春天,网约车行业迎来久违的资本动静 2026年的春天,沉寂已久的网约车赛道终于又听到了资本市场的敲门声。背靠一汽、东风、长安三大汽车巨头,以及腾讯、阿里两大互联网巨头的T3出行,正式向港交所递交了招股书。 这份招股书传递出一个强烈的信号:盈利。数据显示,T3出行在2025年实现了净利润和经
3月31日消息,3月31日,如祺出行发布截至2025年度全年业绩公告。报告期内,如祺出行核心财务指标全面向好,除录得总收入52 86亿元,同比大增114 6%,年内订单量、交易额均录得翻倍增长,利润
3月31日消息,据报道,近日,太原一名网约车司机捡到乘客遗落的手机后,与乘客协商以200元费用专程送还,却在完成交付后被乘客反手投诉“借机牟利”。据了解,当事乘客下车后发现手机遗落在车上,通过平台联
3月30日消息,据媒体报道,目前我国新能源汽车保有量已突破4300万辆,首批大规模投放的网约车、出租车等营运车辆,正集中步入电池衰减高发期。据北京一位司机师傅透露,自己跑了5年的网约车,电车的续航从
3月28日消息 3月27日,成都市公安局郫都区分局发布警情通报:近日,我局接群众举报,反映有人在网络平台发布“网约车驾驶员辱骂乘客”视频,引发社会关注。接报后,我局立即依法开展调查。经查,违法行为人
热门专题
热门推荐
财务智能化浪潮正深刻重塑行业格局,这既是严峻挑战,更是历史性机遇。对于广大财务从业者而言,固步自封意味着职业风险,主动转型才是破局关键。那么,财务人员如何应对智能化转型?核心在于积极拥抱变化,将人工智能、大数据等前沿技术内化为自身的核心竞争力。 一、持续学习,实现技能进阶 在智能化时代,学习已成为财
在探讨人工智能的最新进展时,语言大模型已成为一个无法回避的核心议题。它早已超越了实验室研究的范畴,正作为构建新一代AI智能体的关键平台,深刻改变着我们与机器交互、协作乃至共同进化的模式。 那么,语言大模型为何能成为AI发展的基石?其核心优势在于强大的理解与生成能力。通过对海量文本数据的深度学习与算法
人工智能的浪潮正席卷而来,其中,大语言模型无疑是浪尖上最耀眼的明珠。它们动辄千亿参数的庞大体量,以及背后精妙的深度学习架构,让机器理解并生乘人类语言的能力达到了前所未有的高度。不过,一个现实问题也随之浮现:这些“通才”型巨无霸,如何能精准地服务于千差万别的具体场景?答案的关键,就在于“微调”这项技术
在数字化浪潮席卷全球的今天,一项融合前沿AI与3D技术的创新解决方案正引领人机交互的新趋势。实在智能重磅推出的全栈AI虚拟人解决方案,深度融合了自然语言处理与3D数字化定制技术,旨在为用户打造前所未有的沉浸式交互体验。这不仅是一次技术升级,更是智能科技迈向人性化、情感化的重要里程碑。 那么,这套AI
在当今企业数字化转型的进程中,流程挖掘技术已成为提升运营效率与管理水平的关键工具。它如同一位专业的“企业流程医生”,能够基于真实数据为企业进行精准诊断并提供优化“处方”。 那么,什么是流程挖掘?简单来说,它是一种从企业信息系统(如ERP、CRM)的事件日志中自动发现、监控和改进实际业务流程的技术。它





