中保研新发布:第19与20期汽车零整比研究报告解析
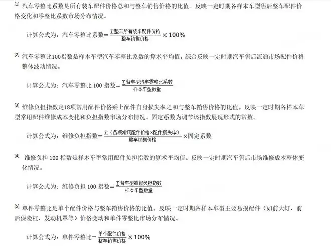
汽车零整比是汽车保险风险保费定价的关键精算指标,也是汽车企业优化售后维修成本、保障消费者长期用车权益的重要参考。深入开展汽车零整比体系研究,有助于维护消费者利益,促进保险行业与汽车产业深度融合与高质量发展,具有重要的行业价值和社会意义。
2025年12月31日,中保研汽车技术研究院(以下简称“中保研”)发布了第19期和第20期汽车零整比体系指标研究成果(数据采集日期分别为2024年12月31日和2025年6月30日)。发布指标包括具有汽车市场代表性的燃油车(蓝色机动车号牌)和新能源(绿色机动车号牌)样本车型的汽车零整比系数[1]、汽车零整比100指数[2]、维修负担指数[3]、维修负担100指数[4]、单件零整比[5]、车辆外观灯零整比[6]的测算结果,以及新能源样本车型动力电池单件零整比[7]、动力电池单位能量价格[8]的测算结果。
第20期燃油车“汽车零整比100指数”和“维修负担100指数”较19期均有所上涨。其中,第20期“汽车零整比100指数”为391.07%,较19期增加2.00个百分点,涨幅为0.51%;新增的10款车型汽车零整比系数均值为545.11%,是拉动第20期零整比100指数上涨的主要因素。另外,第20期反映传统车后市场维修成本变化的“维修负担100指数”为20.86,较19期增加0.10,涨幅为0.47%;新增的10款车型维修负担指数均值为27.74,原90款车型维修负担指数均值为20.09,共同拉动“维修负担100指数”上涨,该指标上涨也反映了传统车用户维修负担及保险赔付压力的增加。
与19期相比,第20期燃油车样本车型18个常用易损件中有11个单件零整比均值上涨,其中倒车镜总成单件零整比均值涨幅最高,为4.82%;12个常用易损件价格均值上涨,其中倒车镜总成单件价格均值涨幅最高,为7.82%。
单件零整比是该配件价格与整车价格比值,反映了消费者修车换件以及保险赔付单个配件的成本压力。第20期燃油车保险赔付高的易损件单件零整比整体较19期有所上涨。其中,100款燃油车前大灯单件零整比均值为3.20%,较19期增加0.02个百分点,一汽奥迪A6L(参数丨图片)(FV7201BAQEG)指标最高,为10.40%。前保险杠单件零整比均值为1.18%,较19期减少0.01个百分点,广汽传祺GS3(GAC7151HCW6A)指标最高,为3.09%。后保险杠单件零整比均值为1.31%,较19期增加0.02个百分点,奥迪Q7(AUDI Q7 45TFSI QUATTRO)指标最高,为4.20%。发动机罩单件零整比均值为2.47%,较19期增加0.04个百分点,奥迪Q7(AUDI Q7 45TFSI QUATTRO)指标最高,为6.11%。车辆外观灯零整比均值为10.35%,较19期增加0.14个百分点,一汽奥迪A3L(FV7148BADEG)指标最高,为26.17%。
第20期新能源“汽车零整比100指数”和“维修负担100指数”较19期均有所上涨。其中,第20期“汽车零整比100指数”为312.24%,较19期增加3.30个百分点,涨幅为1.07%;新增的22款车型零整比指数均值为315.68%,是拉动第20期零整比100指数上涨的主要因素。另外,反映新能源汽车后市场维修成本变化的“维修负担100指数”上涨趋势明显。第20期新能源汽车“维修负担100指数”为27.66,较19期增加0.55,涨幅为2.03%。其中,新增的22款车型维修负担指数均值为28.79,原78款车型维修负担指数均值为27.34,较19期增加0.07,共同拉动第20期“维修负担100指数”上涨,该指标上涨也反映了新能源车用户维修负担及保险赔付压力的增加。
与19期相比,第20期新能源车型的18个常用易损件中有16个单件零整比均值上涨,其中外尾灯单件零整比均值涨幅最高,为11.59%;11个常用易损件价格均值上涨,其中前保险杠单件价格均值涨幅最高,为7.22%。
第20期新能源汽车保险赔付高的易损件单件零整比较19期均有所上涨,且单件指标高的车型相对集中。其中,100款新能源车前大灯单件零整比均值为2.43%,较19期增加0.17个百分点,一汽奥迪Q4 e-tron(FV6469AABEV)指标最高,为7.82%。前保险杠单件零整比均值为1.09%,较19期增加0.11个百分点,一汽奔腾小马(CA7000BEVB)指标最高,为3.76%。后保险杠单件零整比均值为1.19%,较19期增加0.09个百分点,一汽奥迪Q4 e-tron(FV6469AABEV)指标最高,为4.83%。行李箱盖单件零整比均值为2.32%,较19期增加0.13个百分点,一汽奔腾小马(CA7000BEVB)指标最高,为7.05%。车辆外观灯零整比均值为9.02%,较19期增加0.69个百分点,一汽奥迪Q4 e-tron(FV6469AABEV)指标最高,为22.78%。
动力电池作为纯电动汽车主要核心部件,占整车价格比例最高,也是影响保险赔付的关键部件之一。近年来,动力电池价格占整车价格比例呈下降趋势。第20期新能源样本车型中有70款纯电新能源汽车,70款纯电车型动力电池单件零整比均值为49.59%,较19期(49.97%)减少0.38个百分点。其中31款车型配置三元锂动力电池,动力电池单件零整比均值为54.25%,较19期(53.38%)增加0.87个百分点;33款车型配置磷酸铁锂动力电池,动力电池单件零整比均值为47.89%,较19期(48.23%)减少0.34个百分点。另外,第20期70款纯电车型动力电池单位能量价格均值为1538.83元/千瓦时,较19期整体下降2.23%,该指标下降反映了动力电池带电量单价降低,性价比提升。
为进一步提高汽车后市场透明度,规范汽车售后配件价格体系,中保研将结合自身在汽车保险专业领域技术优势,以维护消费者权益为己任,持续发布汽车零整比体系研究结果。研究结果将为消费者选车、购车、用车提供参考,同时为保险行业车险费率厘定、优化车型风险系数评价模型、完善核保政策等提供数据支持。


相关攻略
4月28日,《晚点AUTO》发布消息称,零跑汽车正计划在2027年推出一个全新的第二品牌,产品定价将瞄准30万元以上的市场区间。根据现有规划,这个新品牌将建立独立的销售网络,与零跑现有的渠道体系区分开来。 目前,零跑的产品线已经相当丰富。其A、B、C、D四个车型序列,加上Lafa 5,价格覆盖了从6
在汽车制造领域,有一个至关重要的环节往往被外界忽视,却直接决定了整车的安全品质与交付效率——那就是PPAP(生产件批准程序)文档审核。作为零部件装车量产前的最终质量关口,其战略价值不言而喻。近日,这个传统上高度依赖人工经验与判断的流程迎来了关键性突破:联想携手理想汽车共同打造的首个PPAP文档审核智
研发投入,始终是洞察汽车产业竞争格局的核心指标。当我们审视2025年上市车企的研发支出数据时,一幅充满张力的对比图景清晰呈现:比亚迪以接近580亿元的巨额投入遥遥领先,其研发规模甚至超过了排名紧随其后的三家车企的总和;与此同时,路特斯则展示了另一种战略决心,将超过三分之一的营业收入直接用于研发,全力
一场刷新全球纪录的汽车盛宴 持续十天的2026北京国际汽车展览会,在5月3日正式落下帷幕。与以往不同,本届车展首次采用了双馆联动、全域布局的模式,同时启用了中国国际展览中心(顺义馆)和首都国际会展中心,总计17个展馆,展览面积达到了惊人的38万平方米。这个数字,不仅创下了北京车展自身规模的历史新高,
大众CEO“喊话”德国同行:是时候向中国学习了 最近,“大众CEO:德国车企应向中国学习”这个话题,在网络上引发了不小的讨论。事情源于大众汽车集团CEO奥利弗·布鲁姆最近接受德国媒体采访时的一番表态,他直言不讳地指出,德国汽车工业真该好好学学中国严谨的工业规划。 要知道,布鲁姆发表这番言论的背景,正
热门专题
热门推荐
英特尔下一代TitanLake处理器全系支持LPDDR6内存。面向主流笔记本的U、P及高能效PX系列还将兼容LPDDR5X与DDR5,为设备设计提供灵活性。U、P、PX系列采用Intel18A工艺的新CPU模块,而B、BX系列沿用旧架构。高端PX系列集成GPU采用台积电N2P工艺,配备16个Xe核心,旨在提升图形性能。
一只鲸鱼做空比特币 4 96 亿美元,触发市场公信讨论 最近,链上数据捕捉到的一笔大额交易,瞬间吸引了所有市场参与者的目光:一只比特币巨鲸,悄然开立了价值近5亿美元的空单。这笔操作如同一块投入平静湖面的巨石,不仅激起了短线的价格波澜,更将市场深层的公信机制与交易透明度问题,再次推到了讨论的中心。 鲸
解锁《四海兄弟》“故乡没那么快”成就需耐心探索:深入隐秘角落,留意环境细节;积极与居民互动,收集对话线索;完成相关支线任务,关注伏笔;并注意特定时段触发的事件。成就进度可累积,坚持全面探索方能最终达成。
鬼谷子是战术型辅助,核心在于技能运用与合理出装。二技能是关键控制,配合大招的群体伪装可发起突袭。出装以冷却缩减和生存能力为主,如冷静之靴、极寒风暴和魔女斗篷。实战中需把握进场时机,从侧翼切入控制敌方核心,并注意与队友配合衔接伤害。
在游戏开发、动画制作、视频创作等数字内容领域,专业音效设计是提升作品沉浸感与专业度的关键。然而,传统音效制作流程往往依赖昂贵的专业设备与庞大的素材库,对独立开发者、小型团队及个人创作者构成了较高的技术门槛与成本压力。近期,一款名为OptimizerAI的人工智能音效生成平台备受关注,它致力于通过AI





