吉利子公司起诉欣旺达,因电池质量问题索赔23亿元
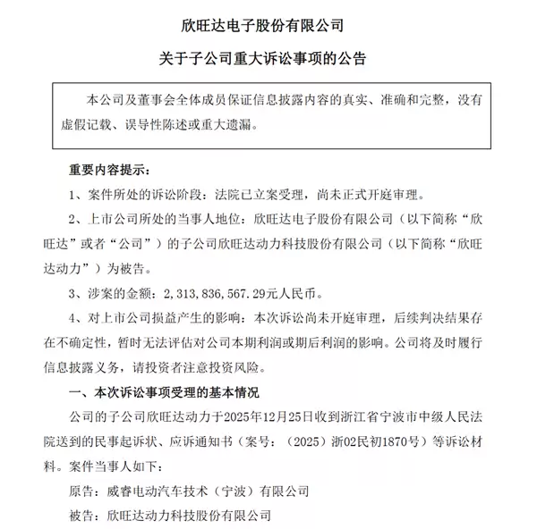
12月26日,欣旺达电子股份有限公司发布公告称,其子公司欣旺达动力于2025年12月25日收到了浙江省宁波市中级人民法院送达的民事起诉状、应诉通知书(案号:(2025)浙02民初1870号)等诉讼材料。
因买卖合同纠纷,原告威睿电动汽车技术(宁波)有限公司,起诉欣旺达动力科技股份有限公司。


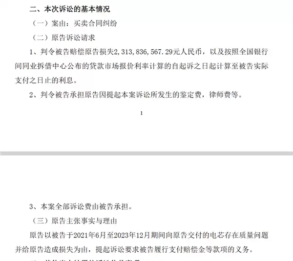
原告指控被告在2024年6月至2024年12月期间,交付的电芯存在质量问题并给原告造成损失,据此提起诉讼,要求被告履行支付赔偿金等款项的义务。
原告诉讼请求如下:
判令被告赔偿原告损失2,313,836,567.29元人民币(约23.13亿元),以及按照全国银行间同业拆借中心公布的贷款市场报价利率计算的、自起诉之日起计至被告实际支付之日止的利息。
据了解,威睿电动汽车技术(宁波)有限公司是吉利控股集团旗下的全资子公司,主要从事新能源汽车动力电池、电机电控驱动系统、充电系统及储能系统的研发、制造与销售等,其产品应用于极氪、沃尔沃、路特斯等品牌车型。
而此前报道曾显示,2024年10月份,部分极氪001车主曾接到4S店通知,称其车辆电池采用了欣旺达电芯,因电芯存在质量问题,有起火风险,需要召回并更换电池包。

相关攻略
昨晚,吉利汽车旗下备受瞩目的星瑞i-HEV智擎混动版正式推向市场,为竞争白热化的混动家轿领域注入了一股强劲新势力。新车此次共推出3款配置车型,官方指导价区间为10 47-11 67万元。更吸引人的是,官方同步启动了限时优惠活动,起售价直接下探至9 67万元。这一极具竞争力的价格策略,无疑精准击中了众
百公里油耗不到4升 吉利星瑞i-HEV智擎混动预售:10 27万起 4月20日晚,吉利汽车正式公布了星瑞i-HEV智擎混动版的预售信息。新车共推出3款配置车型,官方预售价区间为10 77万至11 97万元。值得关注的是,在预售期间,消费者可享受限时优惠价,实际支付价格下探至10 27万至11 47万
超越比亚迪闪充 吉利900V神盾金砖电池实测8分42秒充至97% 上个月,比亚迪第二代刀片电池和兆瓦闪充技术的发布,着实让市场兴奋了一把。实测数据相当亮眼:电池电量从10%充到70%,只需5分钟;从10%充到97%,也仅需9分钟。这个速度,在当时创下了全球量产车的充电纪录。 然而,新能源技术的竞赛从
4月3日消息,近日,乘联会发布2026年3月新能源乘用车批发销量初步数据。数据显示,当月全国新能源乘用车批发销量预估112万辆,同比持平,环比2月增长55%。厂商销量排名中,比亚迪汽车以295693
3月30日消息,今日晚间,吉利银河星耀8远航家正式上市,新车推出航海版、远洋版、星河版3款车型,最新指导价14 28-16 18万元,限时先享价低至12 98-14 88万元。权益方面,4月30日前
热门专题
热门推荐
英国工党领袖斯塔默面临公众信任挑战,支持率低迷。类似困境在欧洲多国领导人中普遍存在,德国总理默茨与法国总统马克龙的支持率同样远低于不支持率,反映出欧洲政界广泛的信任危机。
芝麻开门:安全便捷的数字资产交易平台 在数字货币的世界里,选择一个可靠、便捷的交易入口是第一步。芝麻开门作为一款服务于全球用户的知名交易平台,以其多重安全防护、对主流币种的广泛支持以及现货、杠杆等丰富功能,成为了许多交易者的选择。今天,我们就来详细梳理一下如何通过官方渠道,安全地获取并使用芝麻开门平
全球债市因通胀担忧遭剧烈抛售,长期美债收益率升至近三年高位。30年期美债收益率一度突破5%,10年期与2年期收益率同步攀升。日本30年期国债收益率单日飙升20基点创新高。油价上涨加剧通胀忧虑,策略师建议关注美债收益率在5 25%-5 5%区间的后续动向。
欧易(OKX):您的官方数字资产交易入口 在加密货币的世界里,选择一个可靠、功能全面的交易平台是第一步。欧易(OKX)作为全球领先的数字资产服务商,早已成为数百万用户的首选。它不仅提供比特币、以太坊等主流币种的现货交易,更将业务延伸至衍生品、DeFi以及NFT市场,构建了一个完整的加密生态。其背后,
gate io交易APP官方版 v7 19 1 安卓版下载与安装全指南 对于数字资产交易者来说,一个可靠、顺手的交易工具至关重要。Gate io交易APP,正是这样一款专业的平台,它为全球用户提供比特币、以太坊乃至上千种加密货币的实时行情与交易服务。其最新的安卓v7 19 1版本,在用户体验和系统稳





