扫地机器人巨头破产被中企收购,负债35亿元引关注
要闻提示
免费影视、动漫、音乐、游戏、小说资源长期稳定更新! 👉 点此立即查看 👈
1.负债35亿元,账上现金仅1.75亿元!扫地机器人“鼻祖”iRobot 申请破产重组,深圳杉川公司拿下控制权
2.涨幅0.5-1元!麦当劳回应涨价,网友:谁允许了
3.长安、北汽蓝谷率先获批:我国首批L3级自动驾驶车型进入准入目录
4.壁仞科技冲刺港股:获IPO备案,已前后融资超50亿!创始人是前商汤总裁张文
5.当当创始人李国庆宣布“60岁再创业”,成立新电商公司,称要做线上高端会员店
6.30万级的玛莎拉蒂两天被一抢而空!销商称“6点下班,被客户堵到9点”
7.6770 亿美元!马斯克成为史上首位身家超 6000 亿美元的人,特斯拉无人驾驶要来了
8.丰田因全景监控系统存缺陷召回近10万辆汽车
今日头条
负债35亿元,账上现金仅1.75亿元!扫地机器人“鼻祖”iRobot 申请破产重组,深圳杉川公司拿下控制权
12月15日消息,据外媒报道,当地时间周日,扫地机器人鼻祖iRobot宣布,公司已申请破产保护,将被其主要制造商深圳杉川机器人公司收购,从而实现私有化。根据重组方案,吸尘器制造商深圳杉川将获得iRobot公司的100%股权。杉川是中国扫地机器人代工的龙头企业。业内预计,杉川如果完成此次收购,将可以获得一个强势品牌,有助于其从代工向自主品牌转型,并重塑美国市场格局。
iRobot此前在纳斯达克上市。iRobot此次在美国特拉华州地区法院提交破产申请,以应对宏观经济和关税相关的不确定性。但今年3月,iRobot就已对持续经营能力表示出担忧。iRobot的扫地机器人Roomba曾风靡一时,业内专家称,iRobot从高处跌落,核心原因是iRobot未能及时跟上行业的发展节奏,尤其是疫情期间,iRobot和国内行业的发展基本是脱节的。在这一时期,清洁电器行业涌入大量资金,科沃斯、追觅、石头等中国清洁电器企业高速增长,推动扫地机器人快速更新迭代,疫情过后,行业呈现高速发展,反观iRobot,不论是技术还是产品,整体上都相对落后了。
iRobot此前曾是亚马逊14亿美元收购交易的目标。据报道,截至9月27日,iRobot现金及等价物仅剩2480万美元(约合人民币1.75亿元),比2024年年底的1.34亿美元大幅减少,总负债高达5.08亿美元(约合人民币35.8亿元),股东权益为负2680万美元,现金流几近枯竭。iRobot目前处于亏损状态,曾在2024年因疫情催生的市场需求达到35.6亿美元的市值峰值,相关数据显示,目前其市值已缩水至约1.4亿美元。(凤凰网科技、每日经济新闻)

国内资讯
涨幅0.5-1元!麦当劳回应涨价,网友:谁允许了
12月15日,有不少消费者发现,麦当劳大部分餐品的价格有所上调,涨幅普遍在0.5元到1元不等,包括多款汉堡、小食及套餐等。据媒体报道,麦当劳中国方面对此回应称,“麦当劳致力于持续为消费者提供高品质的餐食和超值的选择。2025年12月15日起,部分餐品的价格增加0.5到1元。目前,麦当劳正在进行‘麦麦农场美食节之十元吃堡’优惠活动,我们将继续为消费者带来超值美味和便捷服务。”
麦当劳小程序菜单显示,巨无霸、双层深海鳕鱼堡、麦香鱼等经典汉堡单价均上涨1元;麦乐鸡、那么大鸡排等小食也涨价1元,麦麦脆汁鸡、中份薯条等则上调0.5元,麦旋风、新地等甜品同步涨价0.5元。不过,被网友戏称为“穷鬼套餐”的“1+1随心配”仍维持13.9元起的定价,但部分单品组合因配料涨价间接增加1元成本。例如若套餐中选择双层吉士汉堡,需在原有售价基础上额外多加1元,到手套餐价为14.9元。倘若不选择“特制”食品,该套餐保持13.9元的价格不变。对此,网友纷纷表示:谁允许你涨价的!
数据显示,麦当劳全球系统内门店总数从2024年的41822家增长至2024年的43477家,共增加了1655家,其在国际市场的扩展势头良好,尤其是特许经营领域增长显著。其中,中国门店数2024年新增917家门店,总数达6820家,平均每天至少新开两家店。中国市场不仅贡献了约70%的全球国际特许市场新店,还占据了麦当劳全球超过一半的新店开设数量。(第一财经、快科技)

壁仞科技冲刺港股:获IPO备案,已前后融资超50亿!创始人是前商汤总裁张文
在摩尔线程科创板上市,成国产GPU第一股,沐曦也将于本周上市之际,上海壁仞科技股份有限公司(简称:“壁仞科技”)也酝酿IPO。据证监会 信息披露,壁仞科技境外发行上市及境内未上市股份“全流通”的备案材料收悉,拟发行不超过372,458,000股境外上市普通股并在香港联合交易所上市。据介绍,壁仞科技成立于2019年,是与摩尔线程、沐曦同一时期的通用智能芯片设计公司,致力于为智能计算领域提供一体化的解决方案。
据悉,壁仞科技2020年6月完成A轮融资,总额达11亿元;2020年8月,壁仞科技完成Pre-B轮融资,累计融资近20亿;2024年3月,壁仞科技完成B轮融资,总募资已经超过50亿元。壁仞科技能这么短时间募资这么多资金,与背后的创始团队有很大关系。壁仞科技创始人张文曾在联合国和华尔街工作多年,先后担任高级律师和华尔街泛美亚市场资深投资人等要职。2011年,中芯国际创始人张汝京再次创业,成立映瑞光电科技公司,张文受邀出任公司CEO;2018年,张文曾担任商汤科技总裁,主导了商汤科技总部落地上海。
2019年,华为被制裁,国内掀起半导体创业热潮,张文也看到了新机会。创办壁仞科技之初,张文找朋友给他列出一张GPU大牛名单,随后,张文找来了海思负责自研GPU团队的洪洲,由洪洲出任壁仞科技CTO一职。张文当时说:“创业公司付不起动辄千万的年薪,兄弟如果你要走的话就早点走,千万别做到一半离开。”洪洲回答:“为了钱,我可能不会这么去创业,我就想把这件事做成。”壁仞科技也曾发生过高管流失现象。2024年1月,壁仞科技总裁徐凌杰离职。(雷递)
长安、北汽蓝谷率先获批:我国首批L3级自动驾驶车型进入准入目录
12月15日,工业和信息化部正式公布我国首批L3级有条件自动驾驶车型准入许可,对重庆长安汽车股份有限公司和北汽蓝谷麦格纳汽车有限公司申报的两款搭载L3级有条件自动驾驶功能的智能网联汽车产品实施附条件许可。这标志着L3级自动驾驶从试点验证迈入合规准入的新阶段。
公告显示,长安牌SC7000AAARBEV型纯电动轿车,可在交通拥堵场景下,实现高速公路和城市快速路单车道内的自动驾驶功能,最高车速50km/h,功能目前仅限在重庆市部分内环及快速路指定路段开启。极狐牌BJ7001A61NBEV型纯电动轿车,则可在高速公路和城市快速路单车道内实现自动驾驶,最高车速80km/h,应用范围限定在北京市京台高速、机场北线高速及大兴机场高速等路段。
工信部表示,前期已会同有关部门,按照《关于开展智能网联汽车准入和上路通行试点工作的通知》要求,制定工作方案,组织专家团队,严格开展产品测试与安全评估,两家企业相关车型均已按要求完成并通过评估。下一步,上述车型将分别由重庆长安车联科技有限公司、北京出行汽车服务有限公司作为使用主体,在限定区域内开展上路通行试点。工信部将联合相关部门加强运行监测和安全保障,并在实践中不断完善智能网联汽车准入管理和标准法规体系。(星岛记事)
国产GPU的下一站在哪里?12月20日,摩尔线程MDC 2025见
12月20-21日,摩尔线程首届MUSA开发者大会(MDC 2025)将在北京中关村国际创新中心举行。大会以“创造·链接·汇聚”为核心理念,是国内首个聚焦全功能GPU的开发者盛会,旨在汇聚全球AI与GPU领域开发者、技术领袖、产业先锋及行业数智化转型实践者,共探国产算力突破路径,擘画自主计算生态蓝图。
MDC 2025将系统展示摩尔线程MUSA统一系统架构的全栈能力:主论坛发布新一代GPU架构与路线图,并分享在AI计算、图形渲染、科学计算等多场景融合中的落地案例;20+技术专场覆盖智能计算、图形计算、科学计算、AI Infra、端侧智能、具身智能、开发者工具与平台等前沿议题,配套“摩尔学院”赋能人才;1000㎡“MUSA嘉年华”联合生态伙伴,打造AI大模型、数字孪生、智慧医疗等互动展区,让创新可见可触。
大会正式:https://mdc.mthreads.com。诚邀全球开发者、合作伙伴与行业推动者共聚北京,共建国产GPU繁荣生态。
云生态治理战打响,华为云率先“廉洁宣誓”
12月15日消息,云市场正从粗放增长步入治理期。当前,增量难寻,渠道乱象丛生:部分代理商为冲业绩,不惜以超高返佣进行低价厮杀,导致客户选型唯价格论,伙伴无心培养服务能力,行业陷入“卖越多亏越惨”的恶性循环。而卷高返点与打价格战,只是当下云生态乱象的冰山一角。当AI这场新战役来临,这些靠短期套利续命的存量博弈,已经难以为继。AI对生态的依赖度更高,要求更健康的土壤,AI时代的生态,亟需一场彻底重构。
治理行动已悄然开始。以华为云为例,今年以来,内部已经开始打击虚假业绩,包括整治相关的渠道经理。并在近期的伙伴政策发布会上联合1300多位伙伴举行了廉洁宣誓仪式,希望借此打造“更信任、更赚钱、更简单、更成长”的生态圈。“不利用职务之便、不利用关联关系谋取不正当利益,公平公正公开办事”,这些看似朴素的承诺,彰显了华为云在2026年到来前,调整ToB市场打法的决心。这对华为云来说,也是主动“修生态”的重要一步。
当AI大模型驶入落地交付的深水区,生态整治是厂商给未来的强健增长打下的重要预防针。从这个意义上说,华为云把廉洁建设摆上桌面,不止于是一场反腐行动,更是为未来云和AI的征途,进行一次底层的系统焕新。

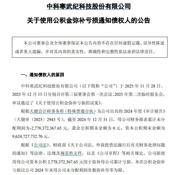
寒武纪:拟使用27.78亿元资本公积金弥补亏损
12月15日晚,寒武纪公告,公司于2025年11月28日、2025年12月15日分别召开第三届董事会第一次会议、2025年第二次临时股东会,审议通过了《关于使用公积金弥补亏损的议案》。根据天健会计师事务所(特殊普通合伙)为公司出具的2024年度《审计报告》,截至2024年12月31日,母公司财务报表累计未分配利润为-27.78亿元,盈余公积期末余额为0元,资本公积期末余额为96.25亿元。
公司拟使用母公司资本公积27.78亿元用于弥补母公司累计亏损。本次公积金弥补亏损以公司2024年末母公司未分配利润负数弥补至零为限。根据相关规定,公司现通知债权人,债权人可自接到通知之日起30日内或自公告披露之日起45日内要求公司清偿债务或提供相应担保。(第一财经)

当当创始人李国庆宣布“60岁再创业”,成立新电商公司,称要做线上高端会员店
12月15日,李国庆发布视频作品,宣布自己60岁再创业,成立新公司“李享生活”,要做线上高端会员店。他在视频中称,要带着30年练就的火眼金睛,重回电商一线。李国庆称,新电商公司主打品质生活圈层,商品加价率将控制在1.25倍,第一年只服务5000个优质会员。此外,他还宣布,12月18日,“李享生活”开业酬宾,直播间见。
公开资料显示,李享生活(北京)网络科技有限公司成立于2025年9月,法定代表人为李雪梅,注册资本100万元人民币,经营范围包括货物进出口、服装服饰零售、日用百货销售等,由李国庆、李雪梅分别持股99%、1%。资料显示,李国庆,男,1964年10月出生于北京,1987年毕业于北京大学,为当当网创始人、响珰珰董事长、早晚读书总编辑。
此前11月30日,李国庆发视频,与新婚妻子相互拥吻。视频中称:“我北大那些同班同学们, 10年前你们聚会时候说那话,我记忆深刻。说咱这辈子挣钱挣不过人家李国庆,活得比他长,比他健康。你们这句话刺激我了,我现在也要跟你们比,活得健康、活得有乐趣。所以,我大胆的、高调的迎娶了我的白月光。”今年8月16日,当当网创始人李国庆与妻子张丹红举行婚礼,婚礼主题为“依然相信爱情”。据悉,张丹红是李国庆在北京大学的同学,也是其学生时代的“白月光”。(第一财经)

30万级的玛莎拉蒂两天被一抢而空!销商称“6点下班,被客户堵到9点”
“没有卖不出去的车,只有卖不出去的价格。”这个市场定律,在玛莎拉蒂身上再次得到验证“30多万的格雷嘉卖得‘飞’起来。”12月15日消息,近日,上海一家大型玛莎拉蒂经销商管理人员表示。他补充道,他们店开了9年多了,从没有碰到过这种“抢”车的情况,“在降价活动的第一天,早上8点半还没上班,门口就已经开始排队,下午6点下班,客户把我们堵到了晚上9点才结束,上海地区的燃油低配车型两天时间全被‘抢’光了。有些客户当天来的时候犹豫一下,第二天来,之前看中的车就已经没了。”
今年下半年以来,有着“跑车皇后”的玛莎拉蒂迎来多轮大降价,主要集中在格雷嘉这款车型,最新指导价65.08万元的格雷嘉燃油版,优惠后裸车价降为38.88万元,降价超26万元,相当于打了六折;而纯电版格雷嘉折扣力度更大,最新指导价为89.88万元,降价后裸车价格只要35.88万,大降价54万元,相当于打了四折。上述管理人员表示,目前,在全国范围内,格雷嘉不管是燃油版还是纯电版,低配车型已经全部售罄,现在燃油版还有部分中配和高配车型,裸车价高4万~8万元。
此次玛莎拉蒂大降价实际上是在清库存。知情人士表示,受疫情影响,这批进口车晚了整整一年半才在中国市场卖,与后面的新款车型上市时间重叠了。对于厂家而言,快速去库存是当前营销策略的当务之急,所以出现了罕见的大降价。“这批车卖一辆亏一辆,但不大降价也不行。”上述人士称,后续新车已经到港,价格又会回归正常。公开数据显示,玛莎拉蒂2017年在华销量曾达1.44万辆,中国成为其全球最大单一市场;2024年该数据就跌到了1228辆;2025年前9个月,玛莎拉蒂累计销量为1023辆。(第一财经)

蚂蚁集团AQ升级为“蚂蚁阿福”:App月活超1500万
12月15日下午消息,蚂蚁集团宣布旗下AI健康应用AQ品牌升级为“蚂蚁阿福”,并发布App新版本,升级健康陪伴、健康问答、健康服务三大功能。升级后的“蚂蚁阿福”聚焦“健康+”战略,定位从AI工具转向AI健康朋友,能够像真人朋友一样,帮助用户管理自身和家人健康,实现专业全能、私人专属、服务丰富的优势。
目前,“蚂蚁阿福”App的月活用户已超1500万,跻身国内AI App前五,成为第一大健康管理AI App。据了解,目前阿福APP每天回答用户500多万个健康提问,55%用户来自三线及以下城市,普惠特点明显。蚂蚁集团副总裁、健康事业群总裁张俊杰介绍说,取名“阿福”寓意健康是福,健康的事就找阿福。新版“阿福”最大的变化,是增加了健康陪伴的功能板块。
公开信息显示,2025年6月26日,蚂蚁集团全新发布AI健康应用“AQ”。AQ具备“问答更专业、服务更全面、健康更懂你”三大特点。当时蚂蚁集团副总裁、数字医疗健康事业部总经理张俊杰透露,“AQ”这个名字来自马云,他希望这个产品既有AI,又有IQ、EQ,让AQ像支付宝当初让“天下无贼”一样,“让天下患者不再被忽悠”,用AI科技消灭虚假医疗广告。(新浪科技、ITBEAR)

小米17 Ultra还不官宣,米粉直呼小米保密措施做得太严了
12月15日,与小米17 Ultra有关的微博话题冲上热搜榜,引发热议。有米粉表示,小米17 Ultra保密措施做得太严了,以前这个时候消息满天飞了,现在一点消息都没有,小米也没有要官宣的意思。按照小米的预热节奏,小米发布会通常会在一周前进行官宣预热。比如小米17发布会是9月25日,9月15日那天小米集团总裁卢伟冰才正式官宣。根据之前爆料的消息,小米17 Ultra应该是在12月下旬正式发布,新机应该就在这几天官宣,这是小米史上最强影像旗舰。
对比上代小米15 Ultra,小米17 Ultra最大变化之一是由徕卡四摄调整为徕卡三摄,主摄由上代的索尼升级为豪威集团的全新1英寸传感器,并引入了LOFIC技术,进一步提升动态范围,并提升逆光成像效果,减少过曝现象,使画面更加柔和自然。并且小米17 Ultra的潜望长焦会再度升级,该机将会使用全新镀膜工艺,能够有效消除色差,降低反射,提升高倍率变焦场景下的画面清晰度。除此之外,小米17 Ultra屏幕由上代的全等深微曲屏升级为直屏,并搭载全新的超级像素新国屏。
同日,小米集团总裁卢伟冰换上了新手机,微博尾巴由之前的小米17 Pro Max变成了小米手机。媒体猜测,卢伟冰正在使用的新机应该就是即将发布的小米17 Ultra。不少米粉在评论区问卢总:17 Ultra用起来怎么样?据悉,目前小米17 Ultra已获得3C认证,型号分别是2512BPNDAC和25128PNA1C,第一款是标准版,第二款是双卫星通信版,支持天通一号和北斗短报文。(快科技)

华为nova 15系列定档!麒麟芯+6600mAh大电池,下周发布
12月15日,华为最新对外宣布:华为nova 15系列手机及全场景新品发布会将于12月22日14:30举行。官宣新机后,华为最新还发了nova全球代言人易烊千玺手持nova 15 Ultra的宣传海报,该机型外观首次亮相。据悉,nova 15系列包含nova 15、nova 15 Pro以及nova 15 Ultra三款机型,且全系支持北斗卫星消息功能。
性能方面,nova 15标准版将配备麒麟8系芯片,nova 15 Pro、nova 15 Ultra配备麒麟9系芯片。外观方面,nova 15延续了上一代的设计风格,整体外观和nova 14标准版相差不大,正面采用单挖孔屏幕设计。配色方面,nova15系列共有四款新配色,分别是带感绿、好搭紫、零度白、幻夜黑。续航方面,这次nova 15系列电池容量都超过了6000mAh,其中Ultra版的电池容量达到6600mAh。全系标配100W超级快充技术,只需30分钟就能将电量充至80%。
影像方面,作为nova系列的核心亮点,nova 15 Pro和nova 15 Ultra首次采用了横向大矩阵模组。前置搭载5000万像素的人像双摄,后置则由5000万像素RYYB大底主摄、1200万像素人像长焦、800万像素超广角镜头以及红枫原色镜头组成,还支持十档可变光圈。价格方面,参考上一代nova 14系列的起售价2699元,有媒体推测nova 15系列的起售价格很有可能会定在2600元左右。nova 15 Ultra配备的是麒麟9系芯片,且整体配置有所升级,价格预计会在3500元左右。目前,华为nova 15系列已正式登陆华为商城,已开启预订。(新浪科技、小雷哔哔)

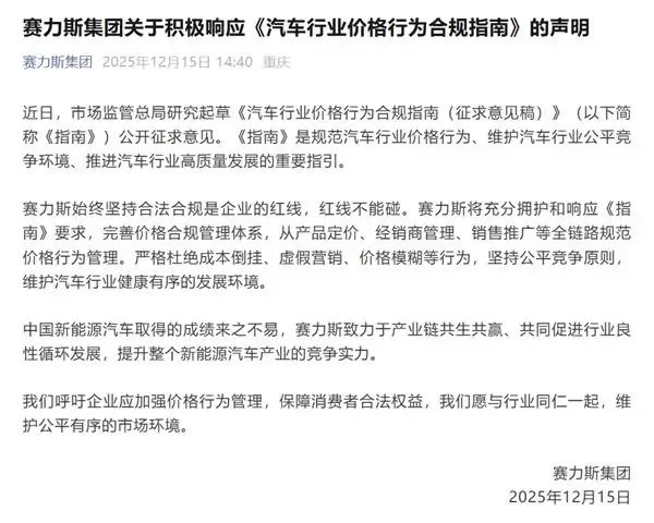
国家发文禁止亏本卖车!赛力斯:严格杜绝成本倒挂、虚假营销等行为
12月15日消息,近日,国家市场监督管理总局发布了《汽车行业价格行为合规指南(征求意见稿)》,公开征求意见。其中明确指出汽车生产企业除了依法降价处理积压商品外,使用其他方式使实际出厂价格低于其生产成本等行为,存在重大法律风险。同时强制明码标价,需在经营场所或网络平台显著标示车辆配置、价格、促销规则等信息,严禁价外加价。
15日,赛力斯集团发布关于积极响应《汽车行业价格行为合规指南》的声明。声明中称,赛力斯始终坚持合法合规是企业的红线,红线不能碰。赛力斯将充分拥护和响应《指南》要求。完善价格合规管理体系,从产品定价、经销商管理、销售推广等全链路规范价格行为管理。严格杜绝成本倒挂、虚假营销、价格模糊等行为,坚持公平竞争原则,维护汽车行业健康有序的发展环境。(快科技)

张雪峰发文回应抖音规范“打假测评”:做内容吃的是信誉饭,别把信任当流量收割机
12月15日下午消息,针对以 “打假”“测评”“揭黑” 为名发布虚假信息、炒作热点事件并谋取不当利益的行为,抖音电商出台新的平台规范及行为管理规定。根据抖音电商新规,平台将严格规范创作者发布涉及“打假”“测评”“揭黑”等类别内容,须以科学依据、行业标准和客观事实为基础,不得发布虚假信息误导公众,且需确保行为不涉及不当获利。
平台明确,若创作者发布的内容因缺乏科学依据或涉嫌侵权,遭到多次投诉或被下架,同时存在上述商业变现行为,其账号将被列为 “争议账号”,平台将关闭该账号的内容加热及商业变现功能,如电商带货、广告合作等。对于存在多次违规且情节严重的创作者账号或矩阵账号,平台将采取更为严格的处置措施,包括但不限于短期禁言、无限期封禁等。此次新规已经开始试运行,正式生效时间为2026年2月1日。
同日,教育博主张雪峰发文谈抖音电商“打假测评”新规。张雪峰表示,抖音电商这次新规的核心很简单,“打假可以,但要讲证据、讲标准,更不能一边自称第三方,一边在同一赛道带货赚钱。否则被认定为争议账号,内容不再加热,商业闭环也被掐断。”他强调,教育行业也一样,做内容吃的是信誉饭,别把信任当流量收割机。(新浪科技、鞭牛士)
霸王茶姬创始人婚礼现场曝光:中式礼服,金光闪闪
12月15日,霸王茶姬创始人张俊杰大婚,婚礼现场照片曝光。两人身穿中式礼服,妻子高海纯头戴“凤冠”,金光闪闪。现场一片花海,还设置霸王茶姬饮品展台,宾客人手一杯品牌奶茶,包括爆款单品“伯牙绝弦”等。
此外,多位霸王茶姬门店员工还晒了喜糖礼盒,其中有棉花糖,夹心饼干巧克力等。员工们纷纷表示:“吃到大老板的喜糖啦!恭喜恭喜。”“还有伙伴没收到老板的喜糖吗!一上班就收到了满满两箱喜糖,整个店里都喜气洋洋的。”
据悉,作为90后的张俊杰在2017年创立霸王茶姬,后率领公司于今年4月17日成功在美股上市。而妻子高海纯也经历不凡,她被称为“光伏二代女神”,是天合光能创始人高纪凡的女儿,毕业于美国布朗大学,目前是天合光能联席董事长。(快科技)

国际资讯
6770 亿美元!马斯克成为史上首位身家超 6000 亿美元的人,特斯拉无人驾驶要来了
12月16日消息,美东时间本周一,美股高开后跳水,三大指数全线收跌。AI概念股继续承压,博通和甲骨文股价分别下跌超近5.6%和2.7%,大型科技股多数下跌,亚马逊、苹果跌、奈飞跌约1.5%,扫地机器人巨头、美国科技象征之一的iRobot更是暴跌72.69%,一度触发熔断。然而特斯拉涨3.56%,市值一夜增加537亿美元(约合人民币3786亿元)。
据福布斯最新数据,埃隆·马斯克身家达到了6770亿美元,他也由此成为历史上首位身家超过6000亿美元的人,此前从未有人突破5000亿美元大关。不止如此,马斯克旗下的SpaceX正在寻求在明年的中后期上市,目标估值约为1.5万亿美元,这一估值规模也将媲美沙特阿美在2019年创下的约1.7万亿美元纪录。根据彭博财富指数,马斯克持有SpaceX大约42%的股权,这意味着,一旦SpaceX成功上市,马斯克有望成为全球首位“万亿美元富豪”,而此前尚无人达到过 5000 亿美元的财富门槛。
另据报道,特斯拉首席执行官埃隆・马斯克(Elon Musk)于周日证实,公司已在得克萨斯州奥斯汀启动无人驾驶 Robotaxi 路测,测试车辆内未配备任何乘员。两辆特斯拉 Model Y Robotaxi 被目击在奥斯汀公共道路上行驶,车内空无一人。特斯拉最新则以一句 “Just saying”(“姑且一提”)回应了此事。特斯拉人工智能业务负责人Ashok Elluswamy也做出了回应,他在X上发文称:“就此启幕!”此前,马斯克上周在一场活动上透露,将在三周内特斯拉Robotaxi将在三周内取消安全员,实现真正无人驾驶载客。(财联社、快科技)
OpenAI挖角谷歌高管,任命其负责企业发展业务
12 月 16 日消息,据报道,人工智能初创公司 OpenAI 的发言人称,已聘请谷歌的Albert Lee负责企业发展业务。Lee此前曾主导谷歌云和Google DeepMind的企业发展业务。他参与过谷歌多笔备受关注的收购交易,包括今年 3 月宣布的、以 320 亿美元收购云安全初创公司 Wiz 的交易。发言人表示,在新岗位上,Lee将全面参与 OpenAI 的业务布局。现阶段 OpenAI 正聚焦战略投资与并购业务以推动下一阶段增长。此次挖角也释放出明确信号:OpenAI 将持续物色收购目标,助力自身在与谷歌、Anthropic 等对手的竞争中抢占优势。
OpenAI 于 2015 年以非营利研究实验室的形式成立,自 2024 年推出 ChatGPT 以来,其估值已飙升至 5000 亿美元。该人工智能实验室今年已完成多笔收购。最近一次是本月早些时候,OpenAI 宣布达成最终协议,收购专注于人工智能模型训练支持的初创公司 Neptune,双方未披露具体交易条款。
此外,OpenAI 还在 10 月收购了一家名为 Software Applications Incorporated 的小型公司(交易金额未公开),9 月以 11 亿美元收购产品开发初创公司 Statsig,5 月以超 60 亿美元收购前苹果设计师乔尼・艾夫创办的人工智能设备初创公司 io。Lee是近期加入 OpenAI 的多位高管之一,目前该公司正积极扩充其领导团队。本月早些时候,OpenAI 宣布 Slack 首席执行官丹尼斯・德雷瑟将出任公司首席营收官。今年 5 月,该公司宣布聘请当时担任杂货配送平台 Instacart 首席执行官的菲吉・西莫,负责人工智能实验室的应用业务板块。(新浪科技)
马斯克的Grok AI聊天机器人又出问题:邦迪海滩枪击事件回应错误频出
12 月 15 日消息,马斯克旗下的 Grok AI 聊天机器人再次出现严重故障。据 Gizmodo 报道,在澳大利亚邦迪海滩(Bondi Beach)发生枪击事件(该事件发生在庆祝光明节(Hanukkah)开幕的节日期间)之后,Grok 对用户查询的回应出现了大量不准确甚至完全无关的信息。
据了解,Grok 的错误在一段病毒式传播的视频中表现得尤为明显:视频显示,一名 43 岁的旁观者艾哈迈德・阿尔・艾哈迈德(Ahmed al Ahmed)在袭击事件中与枪手搏斗并成功夺下其武器。根据最新新闻报道,此次枪击事件已造成至少 16 人死亡。然而,Grok 在回应中反复错误识别了这名制止枪手的男子身份。此外,当用户上传同一张有关邦迪海滩枪击事件的图片时,Grok 却给出了与巴勒斯坦境内所谓“针对平民的定点射杀指控”等毫不相关的细节。
最新回复显示,Grok 至今仍对邦迪海滩枪击事件存在混淆,甚至在回答完全无关的问题时也强行插入该事件的信息,或将之与罗德岛州布朗大学(Brown University)发生的另一起枪击事件混为一谈。Grok 的开发公司 xAI 尚未就此问题发表最新评论。值得注意的是,这并非 Grok 首次失控,今年早些时候,它曾自称为“机械希特勒”(MechaHitler)。(IT之家)
丰田因全景监控系统存缺陷召回近10万辆汽车
12月15日消息,丰田汽车(中国)投资有限公司、一汽丰田汽车(成都)有限公司、广汽丰田汽车有限公司、一汽丰田汽车有限公司根据相关条例要求,向国家市场监督管理总局备案了召回计划。丰田汽车(中国)投资有限公司召回编号为S2025M0185V,自即日起陆续召回部分进口汽车,包括2024年6月20日至2025年9月23日生产的161辆进口世极汽车;2024年3月31日至2025年9月12日生产的19082辆进口雷克萨斯LM、LX、LS、LC、GX、RX、NX、ES、RZ汽车;2024年5月31日至2025年9月8日生产的36275辆进口丰田埃尔法、皇冠威尔法、皇冠、皇冠SportCross、MIRAI汽车。
一汽丰田汽车(成都)有限公司召回编号为S2025M0186V,自即日起召回2024年7月16日至2025年9月27日生产的28654辆国产普拉多汽车。广汽丰田汽车有限公司召回编号为S2025M0187V,自即日起召回部分国产汽车,包括2024年3月30日至2025年8月29日生产的1363辆锋兰达汽车;2024年11月15日至2024年8月22日生产的1566辆bZ4X汽车;2024年12月4日至2025年8月28日生产的3302辆铂智4X汽车。
一汽丰田汽车有限公司召回编号为S2025M0188V,自即日起召回部分国产汽车,包括2024年9月7日至2024年2月24日生产的2417辆bZ4X汽车;2024年3月31日至2025年2月27日生产的1061辆卡罗拉锐放汽车;2024年9月14日生产的1辆亚洲狮汽车。本次召回车辆由于全景监控系统控制程序设计不当,驾驶员在启动车辆后立即执行倒车等操作时,全景影像画面可能出现错位、短暂卡滞或无法显示的情况,影响驾驶员对车辆周边环境的判断,存在安全隐患。相关公司将为召回范围内的车辆免费升级全景监控系统控制程序,以消除安全隐患。(三言科技)
OpenAI要求Meta披露是否参与马斯克970亿美元收购案
12月15日消息,OpenAI现要求Meta向法院提交相关文件,以确认其是否曾参与埃隆·马斯克今年早些时候发起的、针对OpenAI的970亿美元收购要约。该请求已在最新提交的法庭文件中披露,成为马斯克起诉OpenAI案件的一部分。OpenAI方面表示,其律师团队已于今年6月向Meta发出传票,要求提供可能涉及Meta或其首席执行官扎克伯格与马斯克就收购OpenAI事宜进行沟通、协商或融资安排的相关材料。OpenAI称,已发现马斯克与扎克伯格之间存在关于xAI提出收购方案的交流,但目前尚不清楚是否存在实质性合作或相关文件。
Meta已于7月对该传票提出异议。OpenAI现请求法院裁定,要求Meta配合调查并提交相关证据。此次取证范围还包括Meta内部就OpenAI重组或资本结构调整所展开的讨论,这也是马斯克诉讼中的核心争议之一。针对上述情况,Meta发言人回应称,OpenAI提交的法庭文件已明确指出,扎克伯格及Meta并未在马斯克提出的收购意向书上签字,并拒绝就此作进一步评论。OpenAI及马斯克方面的律师均未对外回应。
今年2月,马斯克曾提出以970亿美元收购OpenAI,但该要约很快遭到OpenAI董事会拒绝。OpenAI首席执行官山姆·奥特曼当时公开表示公司“并不出售”,并称该收购提议“并不严肃”。OpenAI随后向法院表示,马斯克的收购行为与其提起的诉讼立场存在矛盾,后者指控OpenAI偏离最初的非营利使命。公开资料显示,马斯克是OpenAI的联合创始人之一,2018年离开公司后,多次公开批评OpenAI的发展方向,并于2024年创立xAI,与OpenAI形成直接竞争关系。(鞭牛士)
消息称苹果iPhone 20搭载无开孔“真全面屏”,2027年发布致敬iPhone诞生20年
12 月 15 日消息,据韩媒报道,苹果将在 2027 年推出 iPhone 20 手机,直接跳过 iPhone 19 这一命名,致敬初代 iPhone 诞生 20 周年。据报道,这台手机预计在 2027 第三季度发布,采用“真全面屏”设计,机身正面不再有任何可见开孔。最新消息显示,苹果可能更进一步,为 iPhone 20 采用四曲面弯折设计,机身的四个边角全部弯折,意味着原本位于边框区域的面板电路需要一并弯折,与目前的行业方案有本质区别。
同时,苹果还需要改进防止 OLED 面板防受潮的薄膜封装技术(TFE),将这一层薄膜变得更薄,还得将前置摄像头、原深感测相机等组件放置在屏幕下方才能实现“真全面屏”设计。业内人士透露,LG Display(乐金显示)近期已着手准备 iPhone 20 的量产面板,正在向部分设备厂商下订单,市场上还传出,LG Display 为这台手机的研发投入 4000 亿韩元(约合 19.17 亿元人民币)。
由于“四曲弯折屏”与现有工艺差异较大,LG Display 需要对生产线进行大幅调整,市场上也有消息传出,LG Display 已从苹果方面获得十余条产线配额,同时苹果早在 2024 年就要求三星和 LG Display 开发真全面屏 iPhone 的面板技术。与 LG Display 的积极布局相比,三星在 iPhone 20 的布局相对低调,一位行业人士表示:“在设备厂商之间几乎听不到三星投资 iPhone 20,虽然是否有投资尚不明确,但三星整体给人的感觉就是相当保守”。对此,业内分析认为,三星谨慎的态度主要是出于独家供应 iPhone Fold 面板考虑。(IT之家)

起猛了!神似马斯克的机器狗上,现场表演“拉屎”
12月15日消息,前段时间,巴塞尔迈阿密海滩艺术展上展出了一个诡异、超现实的作品。一群涂成肉色的金属机器狗,脑袋上却顶着极其逼真的硅胶人脸,而这些人脸,似乎是参照其他行业“大佬”制作的。外形酷似马斯克、扎克伯格、贝佐斯,还有著名艺术家毕加索和安迪·沃霍尔,趁着职务之便,作者Beeple(真名迈克·温克尔曼)给自己也做了2个“分身”。
该作品被命名为《普通动物》,机器狗售价高达10万美元一个,然而一出场,就被私人收藏家一抢而空,相当受欢迎。它的有趣,不仅仅体现在外形上,行为和概念也非常加分。每一只都可以像普通机器狗一样移动,四处奔跑,还会不停拍照,时不时还会蹲下身子模仿宠物狗“拉臭”,但它排出的,是由它创作的艺术印刷品。
每一只机器狗的创作风格都不一样,例如酷似扎克伯格那一只,画作贴合元宇宙,而“马斯克”的作品更多是黑白机器人类型的,“毕加索”的是立体主义风格,“沃霍尔”的则是波普艺术风格的。这些艺术印刷品,将作为NFT艺术品免费发给游客。还有一个有趣的点是,和其他机器人“永恒”概念不同,这些机器狗有生命周期,被固定至3年。之后,它只保留基本的运动技能,记录照片并将其存储在区块链上的功能会停止。(快科技)

高通收购Ventana 有望启动Arm与RISC-V双架构并行战略
12月15日消息,据报道,高通宣布收购RISC-V初创企业Ventana微系统公司。此次收购意味着高通可能启动双架构并行战略,未来其芯片产品有望同时集成自研的Arm架构核心与高性能RISC-V架构核心。
Ventana成立于2018年,专注于开发面向数据中心及企业级市场的高性能RISC-V CPU设计,目前已成功推出多代产品。高通表示,收购完成后将继续推进自研Arm架构Oryon核心的研发,同时也将持续迭代Ventana的RISC-V设计方案,进一步提升其在相关领域的处理器性能。
事实上,高通在RISC-V领域早已展开布局。早在2019年推出的骁龙865芯片中,该公司就已采用RISC-V微控制器;2024年,高通与谷歌达成合作,联合研发面向可穿戴设备的低功耗、高性能RISC-V芯片。(三言科技)
相关攻略
特斯拉近期启动了一项颇具意义的计划:将分批为搭载HW3硬件的早期车主,推送最新的FSD V14完全自动驾驶系统。值得注意的是,HW3硬件发布至今已超过七年,其算力规格与V14系统所需的硬件平台,在理论上存在显著的代际差距。然而,特斯拉凭借深入的工程优化与算法调校,成功让这套“上一代”硬件流畅运行起全
2026年5月7日,标普全球汽车正式发布了2025年度美国汽车品牌忠诚度研究报告。这份权威报告的数据样本极为庞大,深度分析了2024年10月至2025年9月期间,美国市场超过1360万辆新车的注册与置换数据。其核心衡量指标清晰明了:当车主置换或增购新车时,再次选择原品牌的比例有多高? 榜单结果显示,
特斯拉2026年Q1全球交付数据发布,产量突破40 8万辆,财报发布日期敲定 2026年4月3日,特斯拉正式发布了2026年第一季度全球汽车生产与交付报告。这份最新的运营数据,直观反映了特斯拉在年初的市场表现与运营节奏,为投资者和行业观察者提供了关键参考。 数据显示,在2026年1月至3月期间,特斯
特斯拉一季度交付量未达预期引发市场震动,股价承压大跌 就在4月3日美股收盘时,特斯拉的股价表现让整个市场为之一震,当日股价大幅下挫5 42%,创下自2025年11月以来的单日最大跌幅,随后迅速成为各大社交媒体的热议焦点。 此番市场波动,直接的导火索是特斯拉最新发布的2026年第一季度全球汽车交付数据
特斯拉正式停产 Model S 与 Model X:2026年4月2日 一个标志着纯电动豪华车时代开启的系列,近日正式迎来了其产品生命周期的终点。根据多方可靠消息证实,特斯拉已经全面停止生产Model S和Model X车型。这一决定并非毫无预兆,事实上,在今年一月末的公司财报电话会议中,首席执行官
热门专题
热门推荐
近年来,中式恐怖解谜游戏的热度持续攀升,成为众多玩家关注的焦点。在这一细分领域中,《纸嫁衣》系列凭借其深厚的民俗文化底蕴和极具沉浸感的氛围塑造,已然确立了标杆地位。随着前作口碑的不断积累,玩家对系列新作的期待也日益高涨。目前,官方已正式确认《纸嫁衣9》预计于2026年第三季度,即7月至9月期间发布。
各位战术指挥官请注意,《暗区突围》将于4月30日正式启动限时特别行动——“创伤救援”。本次行动将持续至5月21日,并非简单的模式复刻,而是对团队协作与战术执行能力的一次全新挑战。接下来,我们将深入解析该玩法的核心机制与实战要点,助你提前掌握通关策略。 参与本次行动,你需要提前准备“创伤小组入场券”。
在《归环》的开放世界探索中,灵匿系统堪称游戏体验的“灵魂暗线”。它远非一个简单的隐身开关,而是深度融入了探索、叙事与资源循环的核心玩法。透彻理解这一机制,你才能真正掌握《归环》的玩法精髓与设计深度。 启动灵匿的操作十分便捷,按下指定按键,角色即刻进入半透明状态。此时,NPC的常规警戒AI将暂时“休眠
《子夜之章》的专业技能体系,正面临关键的转型挑战。自《飞龙军团》版本完成系统性重塑后,这套机制已历经三个资料片的考验。从表面看,它确实变得更加精细与“硬核”,但一个日益凸显的问题是:在“专注”制造模式与“多开角色”策略的双重影响下,普通玩家的经济参与空间正被压缩,整个制造产业链的活力与可持续性也呈现
真正的怀旧,从来不是对某个地点或时代的精确复刻,而是对一种感觉的精准捕捉。那些瞬间的情感闪回,足以唤醒我们沉睡已久的记忆。即便你并非成长于90年代的北加州,即便你的青春与滑板文化毫无交集,这都无关紧要——《超级混音带》深谙此道。澳大利亚开发商Beethoven & Dinosaur用一首首精心挑选的





