小鹏汽车季度财报创新高:销量营收毛利率同步增长
11月17日,小鹏汽车公布了今年第三季度财务报告。


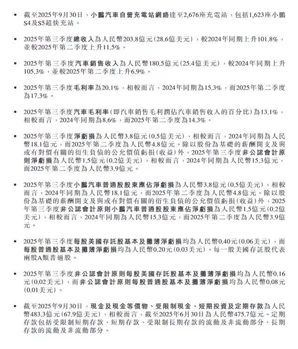
财报数据显示,小鹏汽车在2025年第三季度实现营业收入203.8亿元,同比大幅增长101.8%,环比提升11.5%。其中汽车销售收入达到180.5亿元,同比增长105.3%,单季度营收规模实现翻倍。
本季度小鹏汽车普通股股东应占净亏损为3.8亿元,较2024年同期18.1亿元的亏损额大幅收窄。毛利率表现亮眼,达到20.1%,较去年同期提升4.8个百分点。
在交付量方面,2025年第三季度汽车总交付量达到116,007辆,相较于2024年同期的46,533辆,同比猛增149.3%。截至今年10月31日,小鹏汽车年内累计交付量已达355,209辆,实现跨越式增长。
小鹏汽车强调,2025年第三季度成为公司发展史上的重要里程碑,汽车交付量、营业收入、毛利率以及在手机现金等核心经营指标均创下历史新高。
其他业务板块同样表现不俗,三季度服务及其他收入为23.3亿元,同比增长78.1%。公司指出,这项收入的增长主要得益于售后服务体系持续完善,以及向其他汽车制造商提供技术服务收入的显著提升。根据与合作伙伴达成的协议,小鹏汽车在第三季度已完成多个重要战略节点。
值得关注的是,截至2025年9月30日,小鹏汽车持有的现金及现金等价物总额达到483.3亿元,较2024年同期的357.5亿元实现大幅增长。
对于未来发展,小鹏汽车预计今年第四季度的汽车交付量将在12.5万至13.2万辆之间,同比增长幅度预计达到36.6%至44.3%。

相关攻略
小鹏GX上市后市场反响热烈,首周工作日门店客流与试驾量均创年内新高。新车提供纯电与增程版本,限时售价26 98万起,最高续航达1585公里,全系标配多项高端配置。上市12小时大定订单突破24863台,其中八成用户选择旗舰版,超半数旗舰订单为纯电车型,显示科技体验与纯电驱动受核心用户青睐。
小鹏GX旗舰SUV上市,提供纯电 增程版本,限时售价26 98万-34 98万元。新车采用游艇设计,风阻系数低至0 255,内饰配备多屏、车载冰箱及六座灵活布局。搭载高阶自动驾驶硬件与纯视觉感知方案,首发EIS电池管理系统,标配双腔空气悬架,并通过严苛安全测试与多项冗余技术保障安全。
“上个月完成2亿美元融资时,我都没有如此兴奋。”4月21日,众擎创始人兼CEO赵同阳在朋友圈发布了这样一条动态,庆祝公司迎来一位关键人物。配图是他与前小鹏汽车副总裁、自动驾驶业务核心负责人李力耘的合影。 这一消息迅速获得证实:李力耘已正式加入众擎,担任公司首席技术官(CTO)一职。 赵同阳在朋友圈感
5月9日,一则关于“8家新能源车企被集中约谈”、“3家涉嫌违规被立案调查”的网络传闻引发广泛关注,其中提及了小鹏汽车。针对此不实信息,小鹏汽车官方迅速发布严正声明,予以明确否认。 小鹏汽车在声明中澄清,经公司内部全面核查,近期并未收到任何监管部门的“约谈”通知,更不存在被立案调查的情况。该流传名单实
欧洲汽车产业的版图,可能正迎来新一轮的洗牌。继比亚迪被曝出有意收购欧洲工厂后,另一家中国新能源汽车品牌——小鹏汽车,也加入了这场潜在的“资产狩猎”。 消息源指向了外媒近期的报道。报道称,小鹏汽车正与其战略合作伙伴大众汽车集团进行谈判,核心议题正是收购一家位于欧洲的工厂。这一动向并非空xue来风,小鹏
热门专题
热门推荐
MiniCPM-o 4 5是什么 在探索更自然、更智能的人机交互道路上,我们始终在期待一个“全能型选手”的到来。如今,这个角色或许已经登场。面壁智能最新开源的MiniCPM-o 4 5,一个仅拥有90亿参数的全模态大模型,正致力于重新划定“智能对话”的边界。 它彻底颠覆了传统一问一答的“对讲机”式交
Binance币安 欧易OKX ️ Huobi火币️ 想在2025年安全获取欧易OKX的正版APP?其实秘诀就一个:认准官方网站,避开所有仿冒和可疑的下载渠道。要知道,欧易现已统一更名为欧易OKX,其核心业务始终围绕数字资产交易及相关服务展开。 确认官方网站地址 第一步,打开浏览器,手动输入欧易OK
SecondMe Book是什么 在AI社交这一前沿赛道,一款国产平台正带来独特的解决方案。SecondMe Book,本质上是一个能够让你构建个人AI数字分身的创新平台。它允许用户创建一个能够代表真实自我风格与思维的AI数字身份,并让这个“第二自我”在一个专属的AI社交网络中自主运行——包括主动发
在AI大模型技术快速发展的今天,如何在卓越性能与高效推理成本之间取得最佳平衡,已成为行业关注的核心焦点。近期,由阶跃星辰推出的开源模型Step 3 5 Flash引发了广泛热议。该模型专为智能体(AI Agent)应用场景深度优化,旨在顶尖能力与亲民部署成本之间,构建一个极具竞争力的技术支点。 简而
LongCat-Flash-Lite是什么 在探索大语言模型性能与效率的最佳平衡点时,美团近期推出的LongCat-Flash-Lite提供了一个极具创新性的解决方案。作为新一代高效大语言模型,它凭借其突破性的架构设计,在人工智能领域获得了广泛关注。 简而言之,该模型创新性地融合了“混合专家系统(M





