类似影刀rpa的免费工具你还知道哪些?
在数字化办公浪潮中,寻找你的那把“自动化钥匙”
数字化办公的浪潮下,谁能拒绝一个能替自己处理枯燥重复工作的“数字员工”?机器人流程自动化(RPA)正是为此而生,它迅速成为个人和企业提升效率的利器。在国内,影刀RPA凭借对中文环境的深度友好和简单易用的特性,积累了大量用户,尤其在电商圈子里口碑颇佳。
不过,对于个人学习者、小团队或者预算有限的朋友来说,寻找功能相近的免费替代品,是个再实际不过的需求。必须坦诚地说,想在市场上找到一个在功能、生态和易用性上与影刀完全一致且完全免费的“平替”,几乎是不可能的。但好消息是,整个工具生态非常丰富,从轻量级到企业级,确实存在着大量免费或开源的选择,足以满足不同阶段的需求。
接下来的内容,就为您系统梳理这些选择,帮您找到最适合当下状态的那一把“自动化钥匙”。
一、国产轻量之选:适合新手的免费商业软件
这类工具大多由商业公司推出,它们提供功能完整的免费版本(通常限于个人或非商业用途),目的很明确:降低使用门槛,培养用户习惯。它们的共同特点是上手极快、中文支持到位,并且社区和交流资源比较丰富。
1. 火语言RPA:在很多评测里,它都被冠以“新手首选”的称号。其最大亮点在于真正的“零门槛”——完全采用拖拽式流程设计,对小白极其友好。更独特的是,它支持将自动化流程一键打包成独立的EXE可执行文件。这意味着,分享给同事或在其他电脑上运行时,连客户端都不用安装,部署和传播异常方便。免费版开放了300多个核心组件,没有运行时长限制,绝对是个人处理办公自动化任务(比如批量整理文件、收集网页信息)的绝佳起点。
2. 小帮软件机器人:顾名思义,它主打“极简型个人RPA”。操作逻辑近乎“傻瓜式”,其流程录制功能相当精准。你只需要像平常一样手动操作一遍电脑,它就能忠实记录下来并生成自动化脚本,几乎不需要理解背后的代码逻辑。软件内置的“模板市场”提供了诸如快递跟踪、社保查询等现成流程,直接套用即可。非常适合电脑基础相对薄弱、只想自动化几个简单点击和填写操作的用户。
3. 影刀RPA(个人版):影刀自家也提供了功能受限的个人免费版,支持单机器人运行,能满足基础的自动化需求。对于已经熟悉影刀界面和生态、想先体验再作决定的用户来说,直接从官方获取免费版试用,无疑是最直接的路径。
二、国际巨头馈赠:功能强大的免费社区版
国际上的RPA巨头为了培育开发者生态和社区,往往会推出功能非常接近企业版的免费社区版本。虽然明确限制商业用途,但对于学习和构建复杂流程而言,这无疑是不可多得的“宝藏”。
UiPath Community Edition:这是RPA学习者几乎无法绕开的名字。UiPath社区版提供了近乎完整的企业级功能,包括强大的可视化设计器、基础的AI组件(如OCR文字识别、表格提取)以及处理复杂逻辑(循环、条件判断、异常处理)的全部能力。其生态系统堪称完善,拥有海量的在线教程、官方认证课程以及由全球用户贡献的数千个预制自动化模板(UiPath Go!市场)。如果你有志于系统学习RPA的原理,甚至为将来进入企业级开发做准备,UiPath社区版是最专业、最够用的选择。
Microsoft Power Automate(桌面流):对于深度依赖微软Office 365生态的用户(比如整天与Excel、Outlook、Teams打交道),这可以说是一个无缝集成的神器。它的桌面流功能免费,允许用户创建自动化流程来处理本地应用程序和文件。其最大优势就是与Office套件的深度融合,可以轻松实现自动整理邮件附件、生成并格式化Excel报表等任务。对于中小企业的日常办公自动化而言,性价比极高。
三、极客开源乐园:自由与灵活的技术框架
对于有一定技术背景,喜欢折腾、追求完全控制权和定制化能力的开发者或技术团队来说,开源RPA框架才是一片真正的乐土。它们完全免费、高度灵活,但代价是需要自行搭建环境、调试脚本和维护更新。
以下是几个备受关注的主流开源框架对比:
| 框架名称 | 核心特点 | 典型适用场景 |
|---|---|---|
| Robot Framework | 企业级、关键字驱动、生态成熟、扩展性极强。 | 复杂的跨系统业务流程自动化,是许多技术团队构建稳健自动化流程的基石。 |
| Taskt | 内置强大的屏幕记录器,提供拖放设计和可视化脚本生成器,低代码友好。 | 快速原型构建,让非技术人员也能相对轻松地创建简单自动化。 |
| UI.Vision | 跨平台(Win/Mac/Linux),可作为浏览器插件独立运行,可视化操作无需脚本。 | 专注于网页自动化和跨操作系统的轻量级桌面任务。 |
| TagUI | 支持用自然语言(如简单英语)编写脚本,对办公软件集成友好,注重数据本地化安全。 | 办公场景自动化,以及注重隐私、不希望数据出境的任务。 |
重要提示:使用开源框架前,务必留意其开源协议。部分框架(如UI.Vision)明确禁止商业用途,或用于商业生产环境时需要购买许可。
四、智能化的进阶选择:实在Agent与其理念
在探寻免费工具的同时,了解行业的前沿发展同样很有必要。以实在智能为代表的厂商,正在推动RPA向“智能自动化”阶段演进。其核心产品“实在Agent”与“实在RPA”所代表的独特理念,或许能为我们理解自动化工具的未来提供启发——而且,它也提供了企业级的免费试用机会。
实在智能并非传统意义上的免费工具,但它指出了一个明确方向:“生成式AI+RPA”的深度融合。与传统工具需要用户手动拖拽组件、编排逻辑不同,实在RPA及实在Agent旨在让用户用自然语言描述需求,由AI自主分析、规划并生成可执行的自动化流程。举个例子,你只需要说“把上个月京东销量前20的手机信息和评论导出成Excel表格”,它便能尝试拆解任务、调用工具并执行。这种模式极大地降低了构建高级自动化的门槛,模糊了“使用者”与“开发者”的界限。
更重要的是,实在智能为希望体验其强大功能的企业和个人提供了长达30天的免费试用。这使得用户可以在完全投入之前,充分测试其“大脑(TARS大模型)+眼睛(ISSUT屏幕语义理解)+手脚(RPA执行)”这一独特架构,在解决复杂、非标准化任务上的真实能力。对于正从个人或团队自动化向企业级自动化过渡,且对智能文档处理、跨系统复杂操作有较高要求的用户来说,实在智能的试用版是一个值得认真考察的“高阶免费选项”。
为了更清晰地定位实在RPA在免费工具生态中的独特位置,可以参考下表:
| 工具类型 | 代表工具 | 核心优势 | 免费模式与适用场景 |
|---|---|---|---|
| 国产轻量工具 | 火语言RPA、小帮 | 零门槛、易上手、分享便捷 | 永久免费(个人/非商业),适合处理个人或小微团队的简单、规则化任务。 |
| 国际社区版 | UiPath, Power Automate | 功能强大、生态成熟、学习资源丰富 | 社区版免费(限制商业用途),适合系统学习RPA技能,构建较复杂的个人或原型项目。 |
| 开源框架 | Robot Framework, TagUI | 完全自由、可深度定制、技术主导 | 完全免费开源,适合开发者、技术团队进行研究、定制化开发或构建可控制的基础架构。 |
| AI增强型企业级工具(提供试用) | 实在智能 (实在RPA/Agent) | AI驱动、能处理复杂非标任务、降低开发门槛 | 30天免费全功能试用,适合有复杂业务场景、寻求智能自动化升级的企业或个人进行深度评估与概念验证。 |
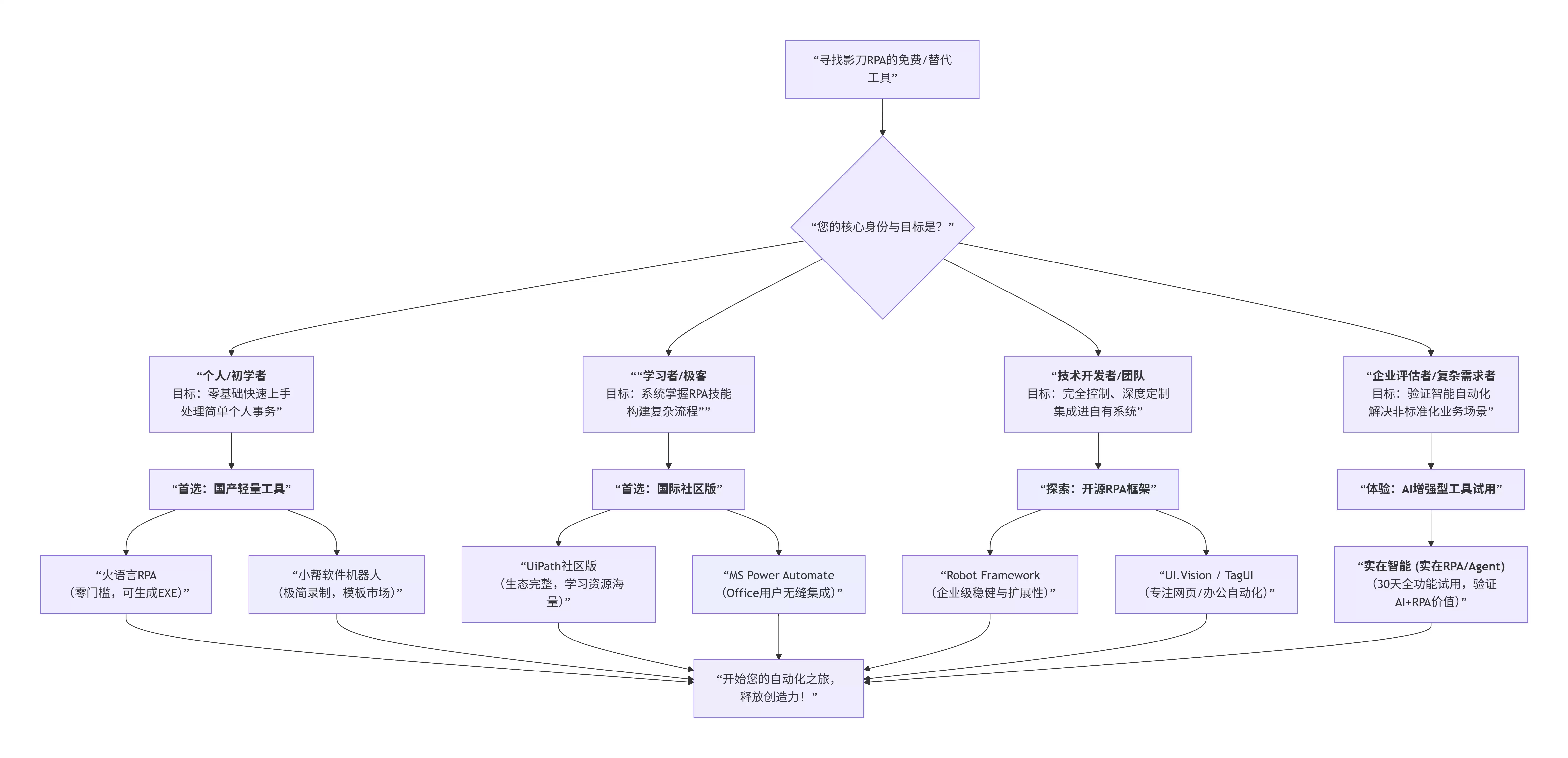
❓如何选择?一张图给你答案
面对这么多选择,是不是有点眼花?其实,您完全可以根据自己的身份和核心目标,参考下面的流程图来快速决策:

总而言之,在RPA的世界里,免费且好用的选择远比想象中要多。关键在于认清自己当下的核心需求:是急于解决一个迫在眉睫的重复操作,还是决心投资一项面向未来的技能;是进行轻量化的个人尝鲜,还是为企业的智能化转型做一次严肃的评估。无论是选择开箱即用的轻量工具、钻研功能强大的开源框架,还是通过试用期来探索像实在智能这样的前沿AI自动化平台,迈出自动化的第一步,就意味着您已经开始将宝贵的时间与精力,重新投向那些更具创造力的领域。
相关攻略
精准识别与智能反垃圾:构建内容清洁的策略体系 要有效治理水贴、刷屏这类网络“牛皮癣”,实现精准的智能反垃圾,离不开一套环环相扣的策略组合拳。这里有几个关键步骤,构成了从识别到过滤的完整闭环。 一、建立垃圾内容样本库 万事开头难,第一步得把“地基”打牢。建立一个庞大且动态的垃圾内容样本库,是整项工作的
辅助跨语言文档审阅的技术手段 面对跨语言文档审阅这项挑战,有没有什么办法能让流程更顺畅一些?答案是肯定的。目前,市面上已经涌现出一系列成熟的技术工具,它们能为我们提供有力的支持。 当然,最基础也最广为人知的,莫过于机器翻译技术。它的角色很明确:快速地将文档内容从一种语言转换成另一种,为审阅者搭建起一
RPA集成方案全景解析:如何打通系统壁垒,实现智能自动化 谈企业自动化,绕不开RPA(机器人流程自动化)这个话题。但单有RPA机器人还不够,让它与现有系统无缝“对话”,才能真正释放价值。市面上集成方案五花八门,到底该怎么选?其实,核心在于匹配业务场景与技术架构。接下来,就带大家梳理一下那些主流的RP
智能文档审阅中的关键信息提取:机器如何“炼”就慧眼 在智能文档审阅的众多环节里,关键信息提取无疑是那座必须翻越的山峰。想想看,当你面对一份动辄几十页的合同或报告,第一反应是什么?多数人的大脑会瞬间启动“筛选雷达”,本能地掠过长篇大论,直奔核心条款和结论——说白了,这就是在提取关键信息。那么,对于机器
数据挖掘的工作流程:从混沌到洞见的系统性旅程 数据挖掘这件事,听起来高深,其实是一趟有章可循的系统性旅程,目标就是从那片看似混沌的数据海洋里,打捞出真正有价值的信息与知识。整个过程环环相扣,缺一不可。咱们不妨把这个流程拆开来看,一步步走完从问题到决策的全过程。 一、定义商业问题 确定目标 万事开头难
热门专题
热门推荐
MySQL视图自增主键映射与逻辑主键生成方案详解 在数据库设计与优化实践中,视图(View)是简化复杂查询、封装业务逻辑的强大工具。然而,许多开发者在操作视图时,常希望实现类似数据表的自动主键生成功能,这在实际应用中却面临诸多限制。本文将深入解析MySQL视图与自增主键的关系,并提供切实可行的逻辑主
MySQL启动时默认字符集没生效?检查my cnf的加载顺序和位置 先明确一个关键点:MySQL启动时,并不会漫无目的地去读取所有可能的配置文件。它有一套固定的、按优先级排列的查找路径(通常是 etc my cnf、 etc mysql my cnf,最后才是 ~ my cnf),并且找到第一个
基本医疗保险的“双账户”模式:统筹与个人如何分工? 说起咱们的基本医疗保险,它的运作核心可以概括为“社会统筹与个人账户相结合”。简单来说,整个医保基金就像一个大池子,但这个池子被清晰地划分为两个部分:一个是大家共用的“统筹基金”,另一个则是属于参保人自己的“个人账户”。 那么,钱是怎么分别流入这两个
TYPE IS RECORD 语法详解与核心应用指南 在PL SQL数据库编程中,TYPE IS RECORD是定义自定义复合数据类型的关键工具。其标准语法结构为:TYPE 类型名 IS RECORD (字段名 数据类型 [DEFAULT 默认值] [NOT NULL]);。通过该语法,开发者可以灵
在定点医疗机构的选择上,政策其实给参保人留出了不小的灵活空间。获得定点资格的专科和中医医疗机构,会自动成为统筹区内所有参保人的可选范围,这为大家获取特色医疗服务提供了基础保障。 在此之外,每位参保人还能根据自身需要,再额外挑选3到5家不同层次的医疗机构。比如,你可以选择一家综合三甲医院应对复杂病情,






