DeepMind突破Nature:人类基因组密码解码历程

智东西
作者 江宇
编辑 云鹏
智东西1月29日报道,今日凌晨,2024年诺贝尔化学奖得主、谷歌DeepMind CEO Demis Hassabis带领团队研发的AI基因组模型——AlphaGenome,登上了顶级期刊Nature(自然)最新一期封面。这是继AlphaFold之后,DeepMind又一项重磅生命科学研究登上Nature。

AlphaGenome旨在解决生物学中一个长期未解的难题:人类基因组中约98%的非编码区域虽然不直接产生蛋白质,却调控着基因的开启、剪接与表达,其变异常常与疾病风险密切相关,但难以用传统手段解析。
为此,DeepMind研究团队构建了一个全新AI架构,可输入百万碱基长度的DNA序列,并以单碱基分辨率,预测RNA表达量、剪接结构、染色质可及性、转录因子结合位点乃至三维结构等近6000项调控特征。
该项目论文题为《Advancing regulatory variant effect prediction with AlphaGenome(借助AlphaGenome技术提升调控变异的效应预测能力)》,也是首次有AI模型实现了对人类基因调控“从序列到功能”的统一建模。

过去40亿年积淀的生命遗传密码,如今正被AI工具以“统一建模”的方式重新解码。
DeepMind在2025年6月曾通过博客预告此项目,彼时AlphaGenome已向科研界开放预览API,重点在于构建一个更具解释力和泛化能力的DNA序列模型,作为一种“通用型变异解读引擎”投入研究使用。
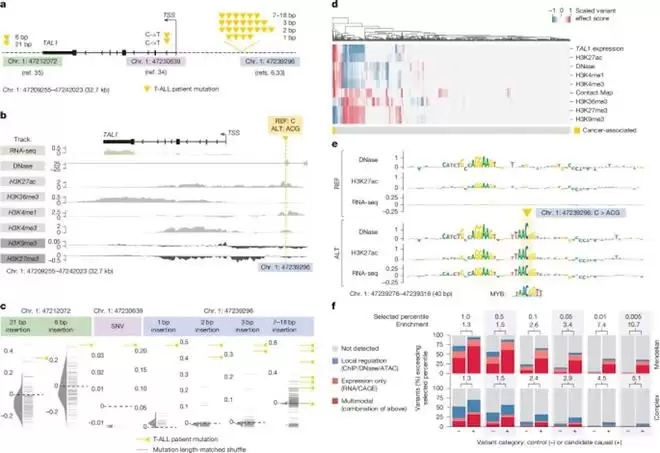
此次正式发表在Nature的版本中,DeepMind团队不仅完成了全模态性能评估,更在多个疾病变异机制中展示了AlphaGenome的推理能力,包括如何准确预测TAL1致癌突变的激活机制,全面验证了AlphaGenome在剪接、表达、染色质状态等关键通路上的预测能力。
研究者认为,这一模型将为罕见病致因定位、新型治疗靶点发掘、以及合成生物学设计等方向提供强有力的通用工具。
论文链接:https://www.nature.com/articles/s41586-025-10014-0
一、百万级DNA输入和碱基级预测,突破“长序列”与“高分辨率”难题
AlphaGenome的核心创新之一,是首次将输入DNA序列长度提升至100万碱基(1Mb),同时在输出层保持了碱基级别的预测精度。
这打破了以往模型在“长序列”与“高分辨率”之间的权衡。例如,以往的SpliceAI等模型虽然具备高分辨率,但受限于只能处理1万碱基以内的短序列,难以捕捉远距离调控。
而Enformer等模型虽能处理20万至50万碱基的长序列,却需牺牲精度,用128bp等为单位分箱预测,无法精准描摹剪接位点、增强子与启动子的细粒度结构。
在训练流程上,AlphaGenome采取了“预训练+蒸馏”的两阶段架构,通过多个TPU并行处理、序列平行化、U-Net结构和Transformer结合,既保留了细节,又扩大了上下文范围。

▲AlphaGenome模型架构、训练方案和综合评估性能
在跨24项基因组轨迹任务中,AlphaGenome在22项上超越当前最佳模型;在26项变异效应预测中,有25项达到或超过当前SOTA模型的表现。

▲研究团队基因组轨道上的预测性能进行了逐项评估
二、统一预测机制,变异影响“一键总览”
与传统模型需要分别针对不同任务(如剪接、表达、染色质结构)训练不同网络不同,AlphaGenome是第一个可在单次推理中同时输出11类模态(modality)预测结果的统一模型。
它支持从一段DNA序列中,直接推断出RNA表达水平、剪接位点及使用情况、染色质可达性、转录因子结合位点、组蛋白修饰模式、三维接触图谱等调控特征,且适用于人类与小鼠细胞在数千种不同细胞或组织类型中的表现。
这种“多模态联合”结构为突变解析带来了全新视角。
研究人员可以对任意一个DNA变异,通过模型快速预测它在多个调控层级的影响,并比较参考与突变版本的差异,进而推断该变异是否会导致表达上调、剪接改变,或染色质状态变化。
论文中特别展示了模型如何成功预测致癌突变激活TAL1基因的路径机制,验证了其在非编码区变异解释中的实际价值。

▲AlphaGenome对T-ALL中TAL1致癌突变的多模态预测示例
三、剪接预测能力升级,有望推动罕见病研究
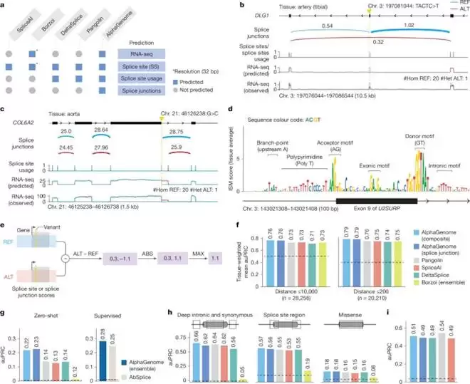
RNA剪接异常是诸多罕见病(如脊髓性肌萎缩症、囊性纤维化)的致病根源,但传统AI模型往往只能识别剪接位点本身,而难以全面解析剪接使用率及剪接连接模式(splice junction)。
AlphaGenome首次在模型中引入了剪接连接点的直接预测能力(splice junction modeling),结合位点预测与使用率分析,构建出更完整的剪接调控图谱。
在GTEx等数据集中,该模型成功预测多个已知致病突变对剪接的影响,在ClinVar和MPRA等数据集上亦取得当前最优的评估成绩,在7个剪接效应任务中,AlphaGenome在6个上表现最佳。

▲AlphaGenome在剪接变异效应预测任务中达到SOTA水平
这项能力对于理解非编码变异如何引发病理剪接、用于新型诊断方法开发具有重要推动作用。
结语:继AlphaFold之后,DeepMind用AI再解“生命之书”
AlphaGenome的出现不仅为DNA序列建模设立了一个全新技术基线,也为生命科学研究者打开了一扇观察遗传调控全貌的新窗口。
其覆盖广泛模态、支持长序列输入、具备单碱基预测精度的能力,使其在解码基因调控代码、理解变异影响路径、指导合成DNA设计等领域具备广泛前景,下一代疾病机制研究、罕见病诊断及合成生物学提供了通用工具基础。
随着模型向学术界开放,AlphaGenome或将成为“基因版AlphaFold”的有力继任者。
相关攻略
研究揭示循环Transformer存在“潜空间过度思考”现象,即对已预测正确的词元继续迭代反而降低准确性。为此,团队提出TaH方法,通过轻量级决策器动态识别困难词元并仅对其增加迭代深度。该方法在多个基准测试中平均仅对约7%的词元进行二次迭代,显著减少计算量的同时将模型准确率提升了3 8%至4 4%。
来源:环球网 科技日报记者 张梦然 植物王国里,一个埋藏了数亿年的核心秘密,最近被来自全球的数十位科学家联手揭开了。 顶级期刊《科学》近期在线发表了一项堪称里程碑的研究。一个由英国剑桥大学桑斯伯里实验室、以色列耶路撒冷希伯来大学、美国冷泉港实验室及马萨诸塞大学阿默斯特分校等机构牵头的大型国际合作项目
高精度测序技术问世,首次绘制大肠杆菌NAD加帽RNA高分辨率图谱 来源:科技日报 科技日报记者 夏凡 近日,一项来自浙江万&里学院、香港浸会大学及宁波东方理工大学的研究,为微生物RNA研究领域带来了关键突破。团队开发出一种名为pNAD-seq的高精度测序技术,成功绘制出大肠杆菌NAD加帽RNA的最高
INSPATIO-WORLD:将任意视频转化为可自由探索的沉浸式四维世界 这项由浙江大学等顶尖研究机构联合开发的突破性技术,其详细技术报告已于2026年4月发布于预印本平台arXiv,论文编号为arXiv:2604 07209。研究团队将这一创新系统命名为INSPATIO-WORLD,其核心目标直指
面对复杂连续任务的长程规划,现有的生成式离线强化学习方法往往会暴露短板。它们生成的轨迹经常陷入局部合理但全局偏航的窘境。它们太关注眼前的每一步,却忘了最终的目的地。针对这一痛点,厦门大学和香港科技大
热门专题
热门推荐
摘要由实在Agent通过智能技术生成。此内容由AI根据文章内容自动生成,并已由人工审核。 随着企业数字化转型进入智能体(Agent)驱动的新阶段,如何平衡AI创新与安全合规成为关键挑战。尤其在《网络安全等级保护基本要求》(等保2 0)的严格框架下,企业级智能体的部署必须同时满足效率提升与合规保障的双
使用情景 对于外贸从业者来说,年终总结绝非简单的例行汇报。它是一次至关重要的年度复盘与战略规划,既要系统梳理过去一年的业绩成果与经验得失,也要为来年的市场开拓与业务增长指明清晰路径。在全球贸易竞争白热化的今天,一份逻辑严谨、数据详实、洞察深刻的总结报告,不仅是个人专业能力的集中体现,更是赢得管理层支
使用情景 又到年末了,年度安全工作总结是每个团队都绕不开的环节。这份总结的价值,远不止于一份简单的回顾。它更像是一份“体检报告”,清晰地告诉你过去一年安全工作的“健康状况”——哪里做得好,哪里还有隐患,从而为来年的精准施策打下坚实的基础。 不过,说起写总结、做PPT,不少人就开始头疼了:内容怎么组织
Zcash (ZEC) 月度暴涨520%:深度解析后市行情与关键点位 近期,隐私币龙头Zcash (ZEC) 上演了一场令人瞩目的行情,月度涨幅高达520%,价格一度逼近300美元,创下自2021年12月以来的新高。在加密市场整体承压的背景下,ZEC的逆势狂飙吸引了全球投资者的目光。本文将结合技术分
在存量竞争的时代,电商售后数据早已超越了“成本中心”的单一角色,它正成为洞察产品质量、优化物流链路、提升用户忠诚度的核心战略资产。然而,现实往往骨感:多平台、多店铺、多套ERP系统并存,数据散落一地。靠人工手动汇总?不仅耗时费力,更关键的是,你永远无法实现真正的实时预警与敏捷响应。那么,电商售后数据





