2025北汽蓝谷亏损43.5亿元,同比减亏超三成
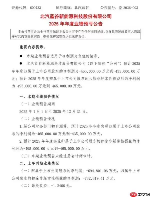
1月19日,北汽蓝谷发布业绩预告披露,经公司财务部门初步核算,预计2025年全年归属于上市公司股东的净利润为-43.5亿元至-46.5亿元。同时,预计2025年全年扣除非经常性损益后的净利润为-49.5亿元至-46.5亿元。
免费影视、动漫、音乐、游戏、小说资源长期稳定更新! 👉 点此立即查看 👈
北汽蓝谷汽车
相关数据显示,2025年北汽蓝谷累计销量达209,576辆,较2024年同期增长84.06%。尽管销量实现显著提升,但公司仍处于“三年跃升”战略的关键投入阶段,规模化效应尚未充分释放,因此整体经营仍处于亏损区间。值得注意的是,相较于2024年同期净亏损69.48亿元,2025年预估亏损规模明显收窄,减亏幅度约为33%至37%,经营质量呈现积极向好态势。

北汽蓝谷方面表示,随着全新产品序列按既定节奏陆续上市,以及降本增效举措持续落地深化,公司未来盈利能力有望进一步增强。
公开信息显示,北汽蓝谷新能源科技股份有限公司是一家由北京汽车集团有限公司控股的国有上市企业,法定代表人为代康伟,公司成立于1992年10月6日;2024年7月完成注册资本变更,增至约55.74亿元。主要股东包括北京汽车集团有限公司、北京汽车股份有限公司、北汽(广州)汽车有限公司、渤海汽车系统股份有限公司等。公司主营业务涵盖新能源汽车及零部件的研发、制造与销售,以及相关技术开发、进出口贸易等领域。
热门专题
热门推荐
高效攻略六:解锁关键视角 在深入掌握核心方法前,不妨首先观察下方的图表。这张图解已经清晰概括了我们将要详细阐述的底层逻辑框架。许多时候,我们之所以在解决问题时遇到瓶颈,核心原因往往是观察角度和思维模式受到了限制。
《洛克王国世界》里奥进化全攻略:两步走,材料是关键 在《洛克王国世界》中,如何让里奥顺利进化是许多训练师关心的核心问题。为了帮助大家高效完成进化,本文将详细拆解里奥的完整进化路线,从等级要求、星级评价到核心材料的获取,手把手教你掌握每一阶段的关键步骤与实用技巧。 总的来说,里奥的进化路径清晰明了,分
速览 在《御兽岛》这款游戏中,资源时常显得捉襟见肘,尤其是对于新手玩家而言,每一份资源都需要谨慎规划。进阶石,作为前期突破战力瓶颈的核心道具,如何进行高效分配与使用,直接决定了你的发展速度。本文将为你详细解析游戏前期的进阶石获取路径与使用策略,助你将有限的资源价值最大化,快速建立战力的领先优势。 御
《洛克王国世界》雪天队玩法全攻略:从配队到实战进阶心得 在《洛克王国世界》的战术体系中,追求极致控场与持续压制的玩家,往往会选择组建雪天队。这支队伍的精髓在于充分利用“雪天”天气效果,对敌方施加持续的伤害与状态干扰,通过战略性消耗逐步建立优势。本指南将深入解析雪天队的核心构建思路、精灵选择与技能搭配
《绝地求生》全新联动角色“伊芙”正式亮相:宣传片及角色深度解析 《绝地求生》官方近日正式宣布,全新联动角色“伊芙”即将登陆游戏战场,这一消息迅速引爆了玩家社区的热烈讨论。作为一位备受瞩目的新成员,伊芙以其极具辨识度的造型设计与神秘背景吸引了众多目光。为了让玩家们能够提前了解这位新英雄,官方现已发布了





