4月起电池出口退税降至6%,2027年全面取消
1月9日消息,财政部与国家税务总局近日联合发布公告,宣布对光伏等产品的出口退税政策进行调整。根据公告内容,自2026年4月1日起,光伏类产品的增值税出口退税将正式取消。
免费影视、动漫、音乐、游戏、小说资源长期稳定更新! 👉 点此立即查看 👈
同时,针对电池产品,政策将分阶段实施调整:从2026年4月1日至当年12月31日,电池产品的增值税出口退税率将由目前的9%下调至6%;自2027年1月1日起,电池产品的增值税出口退税也将全面取消。

公告原文内容如下:
关于调整光伏等产品出口退税政策的公告
财政部 国家税务总局公告 2026 年第 2 号
现就调整光伏等产品出口退税政策有关事项公告如下:
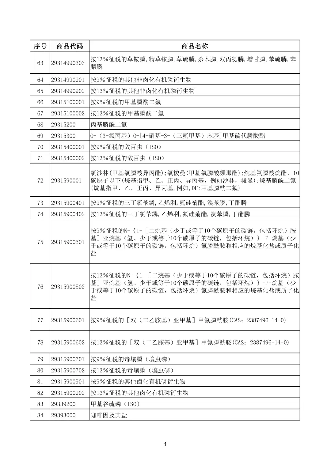
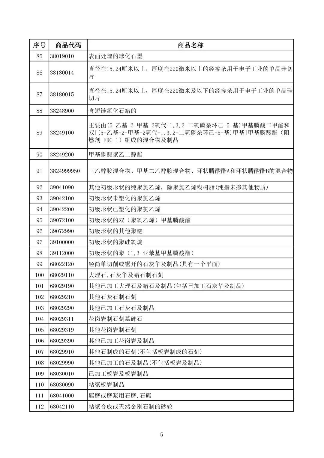
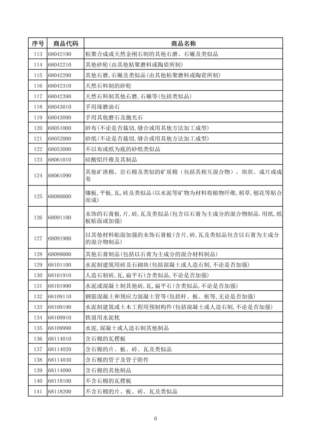
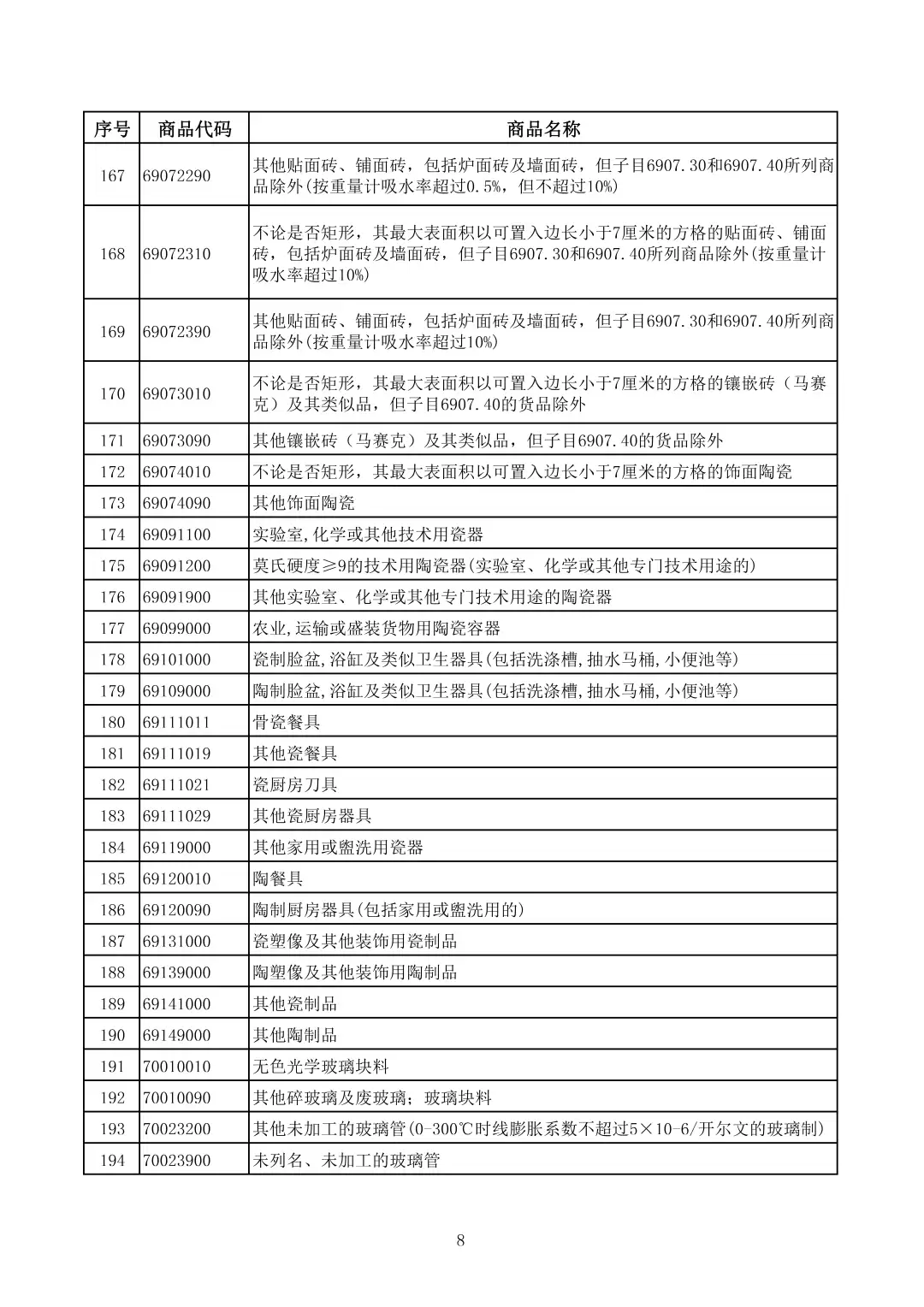
一、自 2026 年 4 月 1 日起,取消光伏等产品增值税出口退税。具体产品清单见附件 1。
二、自 2026 年 4 月 1 日起至 2026 年 12 月 31 日,将电池产品的增值税出口退税率由 9% 下调至 6%;2027 年 1 月 1 日起,取消电池产品增值税出口退税。具体产品清单见附件 2。
三、对上述产品中征收消费税的产品,出口消费税政策不作调整,继续适用消费税退(免)税政策。
四、本公告所列产品适用的出口退税率以出口货物报关单注明的出口日期界定。
特此公告。
财政部 国家税务总局
2026 年 1 月 8 日











相关攻略
近期,亚太经合组织(APEC)围绕汽车产业未来发展的讨论传递出一个明确共识:构建一个可持续且公平的汽车产业生态系统,已成为区域内各经济体的共同目标。这不仅是一个远景规划,更是各方正在协力推进的现实行动。 这一合作趋势有着坚实的产业基础。以泰国为例,中国新能源汽车企业的投资与布局正在加速。泰国方面则制
中国汽车流通协会联合精真估最新发布的《2026年4月中国汽车保值率研究报告》正式公布,热门车型的保值率排名迎来新一轮洗牌。其中,问界M9表现突出,成功登顶保值率榜首。 头部竞争白热化:问界M9险胜理想MEGA 根据报告数据,问界M9以80 4%的保值率位列第一。理想MEGA以80 3%的微小差距紧随
如今,越来越多的新能源汽车都配备了高速和城区高阶智能驾驶辅助功能。自动跟车、主动变道、路口通行辅助……这些技术在长途出行和日常通勤中,确实能有效缓解驾驶疲劳,提升行车便利性。但我们必须明确一条核心原则:无论功能多么先进,它都属于“驾驶辅助”范畴,而非“完全自动驾驶”。驾驶员始终是车辆安全运行的第一责
当前国产新能源汽车市场的设计潮流呈现出一个清晰趋势:众多新车型的整体轮廓,借鉴了保时捷经典的轿跑流线姿态;前脸格栅设计,则复刻了劳斯莱斯标志性的垂直阵列结构;而车身比例与型面语言,又明显呼应了路虎的硬朗方正风格。这已非个别现象,而是覆盖多个品牌与价位段的系统性设计实践。 深入剖析产业演进逻辑便会发现
5月11日,乘联会发布了2026年4月的国内乘用车市场数据。这份数据清晰地揭示了一个趋势:市场分化正在加剧。一边是燃油车销量的大幅下滑,另一边则是新能源汽车渗透率创下历史新高,首次突破了60%的心理大关。 具体来看,4月国内狭义乘用车零售总量为138 4万辆。无论是环比上月,还是对比去年同期,这个数
热门专题
热门推荐
以太坊网络交易活跃度是衡量其生态健康与市场流动性的关键指标。本文分析了影响ETH成交活跃度的核心因素,包括网络性能、Gas费用及用户行为。通过梳理当前主流交易平台的特点,展望了至2026年可能影响排名的技术趋势与市场格局,为参与者提供长期观察视角与决策参考。
欧易OKX是全球知名数字资产交易平台,提供现货、合约等多种交易模式及理财服务。用户可通过官方网站或官方应用商店下载正版App,确保访问安全。注册需完成手机或邮箱验证及身份认证。平台功能包括多元交易、专业行情工具、多重安全验证及跨平台数据同步,保障用户资产安全与操作便捷。
选择可靠平台是加密货币投资的关键。币安交易量领先,OKX衍生品突出,Gate io资产丰富。火币在亚洲市场稳定,Coinbase以合规安全著称。Bybit专注衍生品,Bitget提供复制交易功能。KuCoin资产种类多,Kraken安全体系完善,MEXC支持资产超2000种。各平台特色不同,需根据自身需求综合选择。
本文从BTC现货深度这一核心指标出发,探讨其对衡量交易平台综合实力的重要性。通过分析深度数据的构成与意义,并结合市场流动性、用户信任与平台生态等维度,对2026年主流数字资产交易所的潜在格局进行展望。深度不仅是交易体验的保障,更是平台技术、风控与长期运营能力的集中体现,是投资者选择平台时不可忽视的关键参考。
火币HTX全球站提供官方网址入口及安卓与iOS客户端安装指引。安卓用户需从官网下载安装包,并在系统设置中允许安装。iOS用户可直接通过AppStore下载安装。应用安装后需注册账户并完成邮箱验证,之后即可登录进行数字货币交易。





