2025年全球通信芯片:超1715亿美元市场现状与趋势
以下数据及分析来自于前瞻产业研究院通信芯片研究小组发布的《中国通信芯片行业市场前瞻与投资战略规划分析报告》。
免费影视、动漫、音乐、游戏、小说资源长期稳定更新! 👉 点此立即查看 👈
行业主要上市公司:力合微(688589)、乐鑫科技(688018)、博通集成(603068)、全志科技(300458)等。
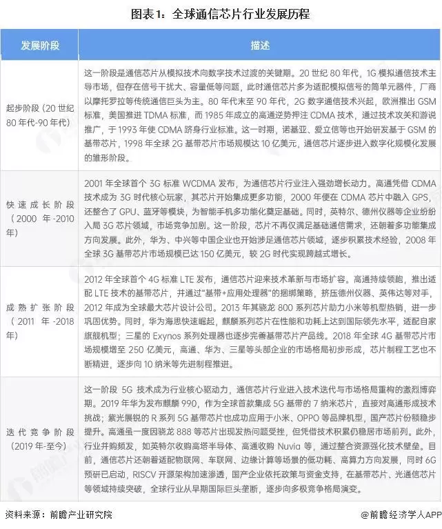
全球通信芯片行业发展历程
全球通信芯片行业的发展和通信技术代际迭代深度绑定,从20世纪80年代-90年代1G模拟技术向2G数字技术过渡、奠定数字化规模化雏形,到2000年-2010年3G驱动下芯片功能集成加速、中国企业开始涉足,再到2011年-2018年4G普及推动技术革新与市场扩容、头部企业格局初步形成,进而步入2019年至今5G主导的迭代竞争期,国产芯片持续突破、行业向多极格局演变,整体沿着技术从简单到复杂、功能从单一到集成、格局从国际巨头垄断到多元博弈的路径演进,当前正朝着低功耗高算力方向发展并推进6G预研。

全球通信芯片行业细分类型:特高频(SHF)器件占据了射频半导体市场约38%的份额
2024年,特高频(SHF)器件占据了射频半导体市场约38%的份额,这主要得益于卫星通信、高分辨率雷达系统和5G基站等领域的广泛应用。超高频器件在高数据速率和低延迟通信方面具有优势,因此不仅对商业市场,而且对国防市场都至关重要。此外,无线回程网络的不断发展,以及航空航天和电信领域对实时信息传输日益增长的需求,也推动了超高频器件市场地位的进一步巩固。

全球通信芯片行业区域分布:电信产业和消费电子产业是市场最大份额
从通信芯片行业应用分布来看,2024年,消费电子领域占据了最大的市场份额。智能手机、平板电脑和其他无线设备的普及增加了对通信芯片的需求。这些设备依赖射频组件来处理无线通信,包括蜂窝网络、Wi-Fi、蓝牙和GPS。通信芯片性能的持续提升,例如更高的功率效率、更好的信号完整性和更低的干扰,对于满足现代消费电子产品的高要求至关重要。

2024年全球通信芯片行业市场规模约为1715.2亿美元
全球通信芯片行业当前处于5G技术持续深化、6G研发稳步推进的关键阶段,零中频架构成为通信芯片的主流设计方向并广泛应用于多个相关设备领域。市场竞争呈现头部集中与细分突围并存的态势,国际巨头凭借先进的性能参数和高度集成化设计占据显著优势,而海思半导体、紫光展锐等中国本土企业在基带芯片等关键领域实现逐步突破,推动市场格局从垄断向多元博弈转变。行业内企业常通过并购整合资源以强化技术壁垒,同时RISCV开源架构加速渗透,chiplet等新技术路线被广泛探索应用。受地缘政治等因素影响,供应链呈现区域化布局特征,各国也纷纷出台相关政策扶持本土产业发展,此外通信芯片还在朝着适配物联网、车联网等多元场景的低功耗、高算力方向演进,且与AI技术的融合不断加深,以满足不同场景下的场景化需求。根据Mordor Intelligence披露的信息,2024年全球通信芯片市场规模约为1715.2亿美元。

预计2030年全球通信芯片行业市场规模超过2800亿美元
全球通信芯片行业未来将迎来技术持续革新与市场需求稳步扩容的发展前景,5G技术的深化普及与6G技术的预研推进将持续牵引行业技术迭代,制程工艺将不断向更先进节点突破,异构计算、开源架构等新技术路线会逐步成为主流,同时芯片与AI、边缘计算的融合将进一步加深,以适配数据密集型应用对高速传输与高效处理的需求。市场需求上,智能汽车、智能家居、工业物联网等多元场景会持续催生大量定制化、低功耗的芯片需求,车规级、光通信等细分领域的芯片将成为新的增长亮点。供应链层面,区域化布局趋势会愈发明显,企业会通过强化本土产能建设与产业链协同来增强供应链韧性,同时知识产权竞争将成为行业竞争的关键,各类技术创新与场景拓展将共同推动通信芯片在全球数字化转型中发挥更核心的作用。初步估计,2030年全球通信芯片行业市场规模超过2800亿美元,年均复合增长率约为8.7%。

更多本行业研究分析详见前瞻产业研究院《中国通信芯片行业市场前瞻与投资战略规划分析报告》
同时前瞻产业研究院还提供产业新赛道研究、投资可行性研究、产业规划、园区规划、产业招商、产业图谱、产业大数据、智慧招商系统、行业地位证明、IPO咨询/募投可研、专精特新小巨人申报、十五五规划等解决方案。如需转载引用本篇文章内容,请注明资料来源(前瞻产业研究院)。
更多深度行业分析尽在【前瞻经济学人APP】,还可以与500+经济学家/资深行业研究员交流互动。更多企业数据、企业资讯、企业发展情况尽在【企查猫APP】,性价比最高功能最全的企业查询平台。
相关攻略
近日,东方晶源凭借在计算光刻领域的核心技术壁垒与持续创新突破,与国内某先进存储厂商达成深度战略合作,并正式签署近2亿元的长期战略商业合同。此次合作中,东方晶源将基于自主研发的PanGen®计算光刻平
人民财讯4月1日电,企查查APP显示,近日,上海芯三维半导体有限公司成立,法定代表人为王永,注册资本4 32亿美元,经营范围包括集成电路制造、集成电路销售、集成电路芯片及产品制造、集成电路芯片及产品
台积电正式确认,计划2028年在日本生产3纳米芯片。3月31日周二,根据台积电文件披露,台积电日本第二厂将采用3纳米先进制程技术,月产能规划为1 5万片12英寸晶圆。这一计划在今年2月已由台积电CE
赛美特向港交所主板递交上市申请,海通国际担任独家保荐人。按2024年收入计,赛美特是中国先进工业智能制造软件市场上最大的中国本土提供商;在半导体行业,其亦为中国最大的本土智能制造软件公司,位列中国企
据韩联社,韩国产业通商部4月1日发布的“3月进出口动向”资料显示,3月韩国出口额同比增加48 3%,为861 3亿美元,创下单月最高纪录。单月出口自去年6月以来连续10个月刷新最高纪录。3月韩国出口
热门专题
热门推荐
《洛克王国世界》罗隐捕捉指南:高效获取圣羽翼王挑战关键战宠 在《洛克王国世界》中,成功挑战传说精灵圣羽翼王是许多训练师的终极目标之一。选择合适的战宠至关重要,而罗隐以其出色的对抗能力,已成为公认的核心攻略选择。那么,这只关键的宠物究竟在哪里可以捕获?本文将为你提供详尽的罗隐捕捉位置图解与实用技巧。
速览 在《大店小二》中,如何高效使用元宝和银两是新手玩家普遍面临的难题。资源有限,如何将每一分投入转化为最大收益?本文将深入解析两类资源的最优使用策略,核心原则是:元宝投资于长期价值,银两专注于核心养成。 大店小二元宝与银两使用优先级攻略 1 元宝使用指南 首要建议:若非充值玩家,请勿将元宝大量用
《洛克王国世界》新生特邀展任务攻略:如何给精灵使用技能石 在《洛克王国世界》的新生特邀展活动中,“给1只精灵使用1次技能石”这个任务是一个关键环节。许多玩家在操作时遇到困难,不清楚如何达成。本攻略将为你提供完整、清晰的步骤解析,帮助你轻松完成任务,顺利获取所有活动奖励。 核心步骤详解 为精灵使用技能
高效攻略六:解锁关键视角 在深入掌握核心方法前,不妨首先观察下方的图表。这张图解已经清晰概括了我们将要详细阐述的底层逻辑框架。许多时候,我们之所以在解决问题时遇到瓶颈,核心原因往往是观察角度和思维模式受到了限制。
《洛克王国世界》里奥进化全攻略:两步走,材料是关键 在《洛克王国世界》中,如何让里奥顺利进化是许多训练师关心的核心问题。为了帮助大家高效完成进化,本文将详细拆解里奥的完整进化路线,从等级要求、星级评价到核心材料的获取,手把手教你掌握每一阶段的关键步骤与实用技巧。 总的来说,里奥的进化路径清晰明了,分





