保时捷中国调整充电网络策略,自建充电站将有序关停
据第一财经报道,保时捷中国近日确认,其自建的充电网络计划从2026年3月1日起逐步停运,涉及约200座充电站。保时捷中国表示,自2026年3月1日开始,公司将有序撤裁尊享充电服务设施。此后,保时捷将转向与行业领先的充电运营商展开深度合作。
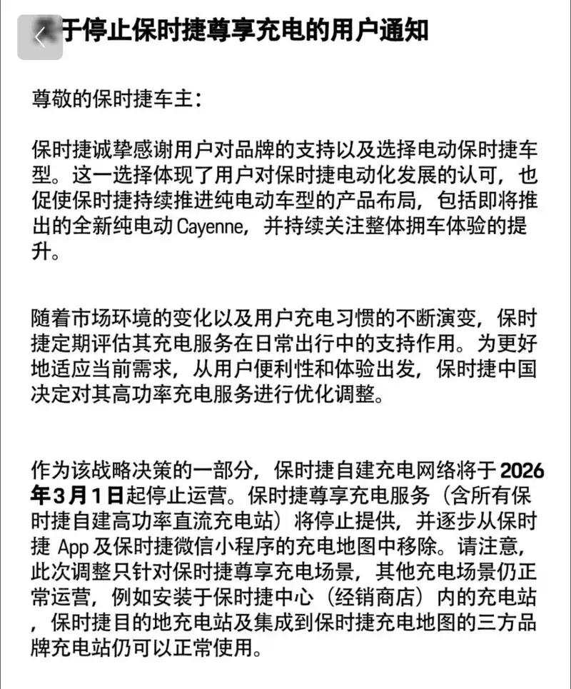
IT之家注意到,此前发布的一份《关于停止保时捷尊享充电的用户通知》指出,保时捷尊享充电服务即将终止,并将陆续从保时捷官方App及微信小程序的充电地图中下架。

本次调整仅针对保时捷尊享充电服务,其他充电设施仍保持正常运营。例如,设置在保时捷中心内的充电站、保时捷目的地充电站,以及接入保时捷充电地图的第三方品牌充电站,均可继续使用。
相关攻略
5月初,汽车行业传来一则值得玩味的消息。面对中国车企的强势崛起与自身销量的连年下滑,保时捷中国CEO潘励驰在近期的一次采访中,坦诚分享了其对当前市场的观察。 他并不讳言市场环境的严峻性,整个汽车行业,尤其是高端领域,正经历着一场深刻的范式转移。然而,这番表态并未透露出战略上的摇摆,反而更清晰地勾勒出
当顶级的声学艺术,与顶级的座驾、顶级的男士奢品相遇,会碰撞出怎样的火花?近日,在上海南京西路,一场关于品位、审美与生活方式的高端对话,就在这样的静谧氛围中拉开了帷幕。 英国殿堂级音响品牌宝华韦健(Bowers & Wilkins),携其旗舰无线降噪头戴耳机Px8 S2的两款全新配色——藏金蓝与晴漪蓝
保时捷高管在行业论坛谈及设计被广泛模仿的现象,坦言感到荣幸又复杂。她认为模仿设计语言容易,但品牌背后的哲学、工程理念与文化灵魂难以被替代。随着新能源汽车竞争白热化,外观趋同明显。保时捷呼吁品牌应超越表层模仿,构建独特产品底蕴与灵魂以实现长远差异化。
曾几何时,保时捷在中国市场是“硬通货”的代名词,一车难求、加价提车是常态。然而,这个持续多年的市场神话,如今正以肉眼可见的速度加速破灭。 近日,保时捷最新发布的2026年第一季度全球交付数据,如同一颗深水冲击波,在行业内引发了剧烈震荡。数据显示,保时捷一季度全球交付量仅为6 1万辆,同比下滑15%。
保时捷2026款MacanEV现已支持AppleWallet数字车钥匙功能,该功能计划于今年8月扩展至2026款CayenneEV。苹果此前承诺多个汽车品牌将支持此功能,目前丰田、Rivian和保时捷已实现。随着MacanEV大规模交付,该功能得以落地,进一步推动手机替代实体钥匙的趋势。
热门专题
热门推荐
微信群里的接龙,方便是真方便,但整理起来,那叫一个头疼。手动复制粘贴,不仅耗时费力,还容易出错、遗漏,最后导出的表格格式五花八门,看着就心累。 有没有一种方法,能让这个过程自动化,让数据自己“跑”进表格里?答案是肯定的。借助一些工具,我们可以实现群内接龙数据的自动识别、解析和归档。下面,就来拆解一下
VineCoin(VINE币):重塑创作者经济的区块链新星 在数字资产的浪潮中,VineCoin(VINE币)正作为一个新兴项目崭露头角。它并非又一种简单的代币,其野心在于利用区块链技术,从根本上重塑内容创作与社交互动的经济规则。可以说,它致力于成为一个去中心化生态系统的核心引擎,目标是为全球的内容
ToClaw文件整理术:一键清理桌面杂乱文件的秘籍 | AI智能文件管理教程 利用AI智能助手整理电脑桌面文件,愿景虽好,但在实际应用中,你是否也遇到过分类不准确、指令执行失败,甚至文件被误移的困扰?请放心,这些问题往往源于几个关键的设置步骤尚未完善。掌握以下这套经过验证的ToClaw文件整理优化方
三星电子工会确认原定罢工计划未取消,但将遵守法院禁令,确保罢工不影响正常生产流程。劳资博弈进入微妙阶段,工会需在法律框架内施压,公司生产秩序暂获法律庇护,后续发展取决于双方谈判。
千问AI赋能社群自动化运营:一、关键词触发智能回复;二、定时任务精准推送;三、敏感词实时过滤预警;四、成员标签化智能分组。 社群运营工作繁杂,常常需要处理大量重复性任务,如解答常见问题、发布定时通知、监控群内动态等,这让运营者倍感压力。如何实现高效、智能的社群管理,解放人力?利用千问AI的强大功能,





