中国保时捷:超过200家自建充电站将升级为头部运营商合作模式
12月22日消息,据一则财经报道,保时捷中国确认,其自建的充电网络将从2026年3月1日起逐步停止运营,涉及全国约200家充电站。保时捷中国表示,自2026年3月1日开始,公司将对专属充电服务设施进行有序裁撤。此后,保时捷将转向与行业头部充电运营商展开深度合作。
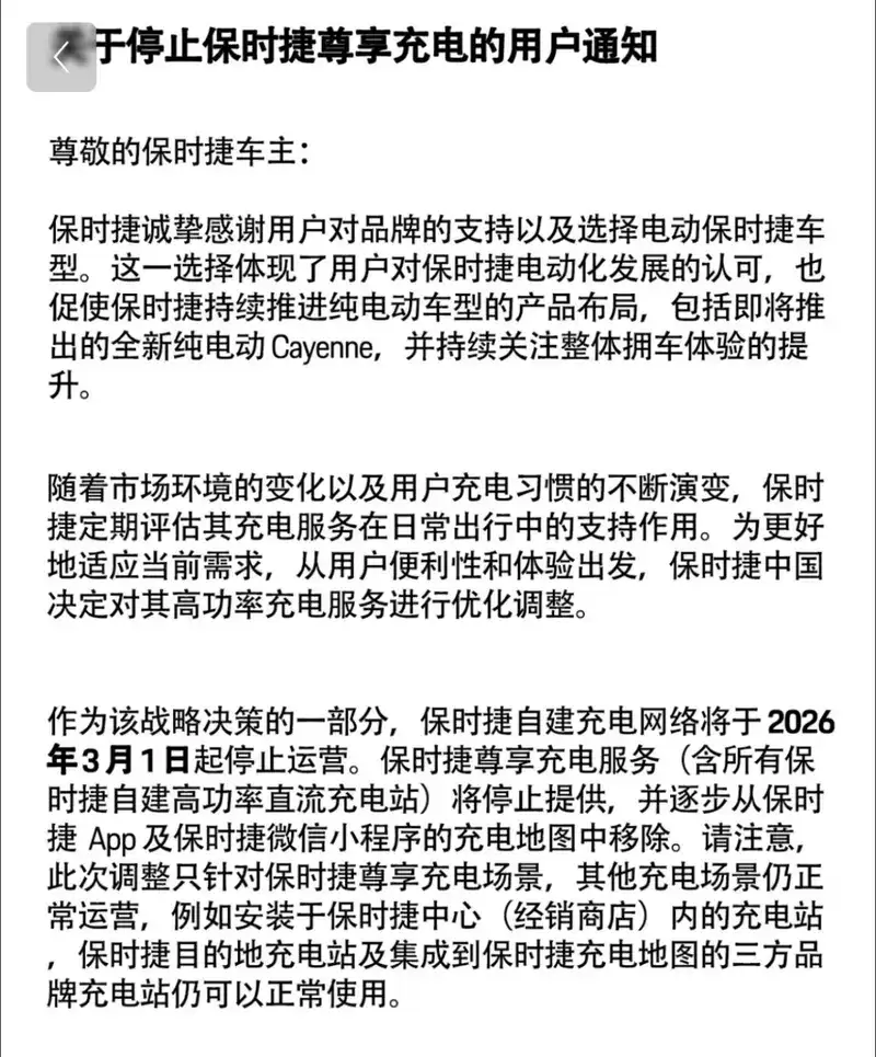
值得注意的是,此前一份《关于停止保时捷专属充电的用户通知》显示,保时捷专属充电服务(含所有保时捷自建高功率直流充电站)将停止提供,并逐步从保时捷App及保时捷微信小程序的充电地图中移除。

此次调整仅针对保时捷专属充电场景,其他充电场景仍正常运营。例如,安装于保时捷中心(经销商门店)内的充电站、保时捷目的地充电站以及集成到保时捷充电地图的第三方品牌充电站,均可继续正常使用。
相关攻略
5月初,汽车行业传来一则值得玩味的消息。面对中国车企的强势崛起与自身销量的连年下滑,保时捷中国CEO潘励驰在近期的一次采访中,坦诚分享了其对当前市场的观察。 他并不讳言市场环境的严峻性,整个汽车行业,尤其是高端领域,正经历着一场深刻的范式转移。然而,这番表态并未透露出战略上的摇摆,反而更清晰地勾勒出
当顶级的声学艺术,与顶级的座驾、顶级的男士奢品相遇,会碰撞出怎样的火花?近日,在上海南京西路,一场关于品位、审美与生活方式的高端对话,就在这样的静谧氛围中拉开了帷幕。 英国殿堂级音响品牌宝华韦健(Bowers & Wilkins),携其旗舰无线降噪头戴耳机Px8 S2的两款全新配色——藏金蓝与晴漪蓝
保时捷高管在行业论坛谈及设计被广泛模仿的现象,坦言感到荣幸又复杂。她认为模仿设计语言容易,但品牌背后的哲学、工程理念与文化灵魂难以被替代。随着新能源汽车竞争白热化,外观趋同明显。保时捷呼吁品牌应超越表层模仿,构建独特产品底蕴与灵魂以实现长远差异化。
曾几何时,保时捷在中国市场是“硬通货”的代名词,一车难求、加价提车是常态。然而,这个持续多年的市场神话,如今正以肉眼可见的速度加速破灭。 近日,保时捷最新发布的2026年第一季度全球交付数据,如同一颗深水冲击波,在行业内引发了剧烈震荡。数据显示,保时捷一季度全球交付量仅为6 1万辆,同比下滑15%。
保时捷2026款MacanEV现已支持AppleWallet数字车钥匙功能,该功能计划于今年8月扩展至2026款CayenneEV。苹果此前承诺多个汽车品牌将支持此功能,目前丰田、Rivian和保时捷已实现。随着MacanEV大规模交付,该功能得以落地,进一步推动手机替代实体钥匙的趋势。
热门专题
热门推荐
为庆祝品牌投身赛车运动整整125年,斯柯达正式推出了晶锐Fabia Motorsport Edition特别版。这款车基于Fabia 130打造,设计灵感直接来源于征战赛场的Fabia RS Rally2拉力赛车,整体风格充满了对赛事历史的致敬意味。不过,得先说明白,它的升级重点主要落在了外观和底盘
Grayscale 通过其以太坊质押 ETF 质押了 102,400 个 ETH,价值 2 37 亿美元 先来看一组数据:资产管理巨头 Grayscale 最近通过其以太坊质押 ETF,一口气质押了超过10万个 ETH,价值约2 37亿美元。这个动作本身不小,但更有意思的是市场的后续反应——或者说,
劳斯莱斯库里南自问世以来,始终是超豪华全尺寸SUV领域的标杆。对于追求极致安全又不愿牺牲低调气质的高净值人士而言,如何实现“隐形”的顶级防护,一直是核心诉求。如今,加拿大专业防弹车制造商Inkas,以一款近乎“零痕迹”改装的库里南,给出了完美解决方案——一座移动的“隐形堡垒”。 区别于常见的外露装甲
新加坡维塔士工作室正考虑将《侠盗猎车手V》与《荒野大镖客:救赎2》移植至任天堂Switch平台。该团队拥有丰富的移植经验,曾成功负责多款游戏的跨平台适配。这两款作品全球销量巨大,若能登陆Switch,其便携特性可能成为新的市场增长点。
当高尔夫GTI迎来五十周年里程碑,传奇的纽博格林北环赛道成为其致敬历史与展望未来的最佳舞台。这里不仅铭刻了燃油性能图腾的巅峰时刻,也正式开启了电动GTI的新纪元。近日,大众汽车正式宣布,高尔夫GTI 50周年版在纽北创下全新纪录,荣膺最快前驱量产车称号;与此同时,品牌首款纯电动GTI车型——ID





