德加能源电池调价15%,打响锂电系列涨价第一枪
IT之家12月16日消息,自本月上旬以来,多家磷酸铁锂正极材料生产商纷纷调高产品报价,掀起一波涨价潮,每吨涨幅在2000至3000元之间。
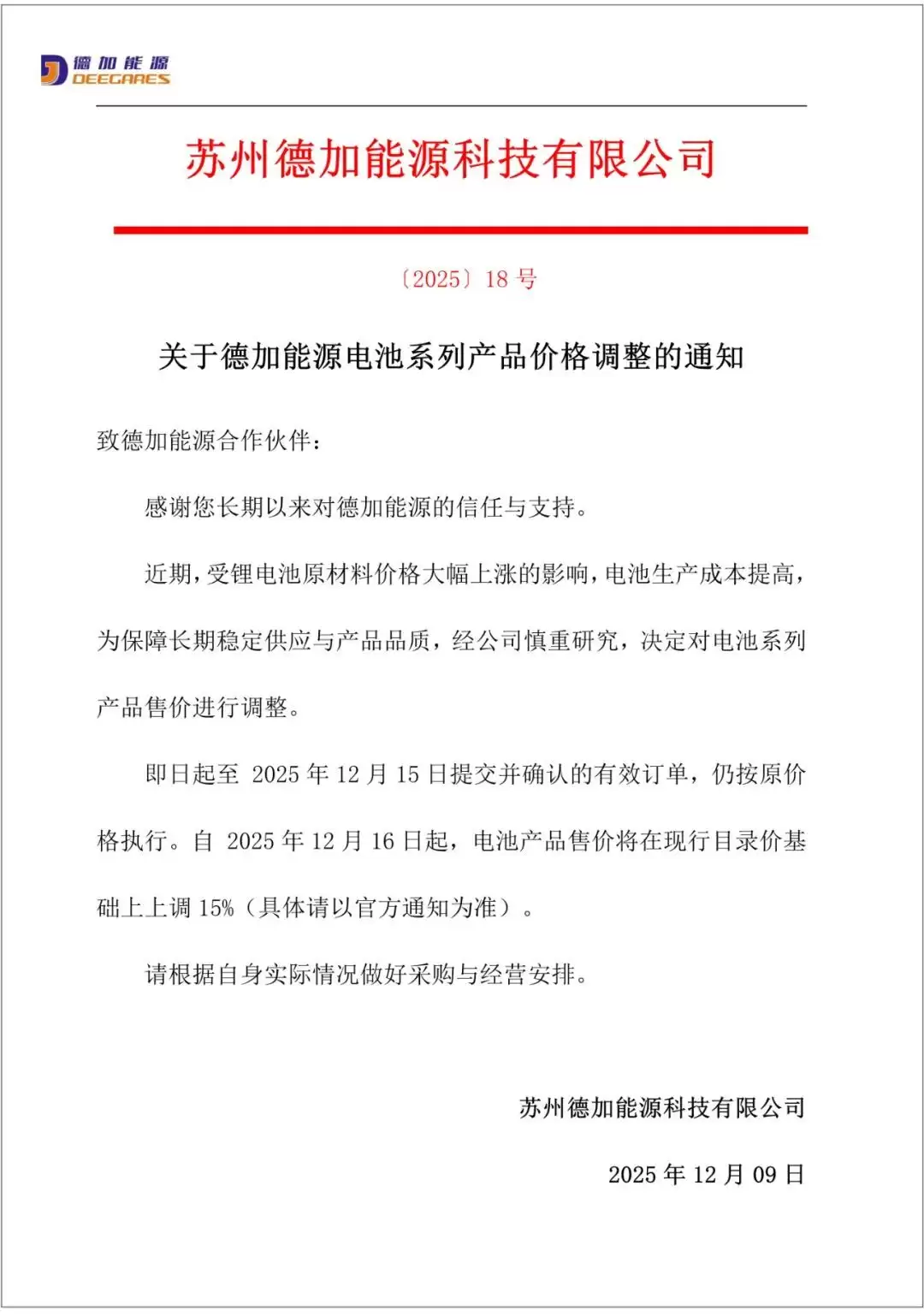
12月9日,德加能源打响了锂电池涨价“第一枪”,宣布为确保交付的持续稳定与产品品质,经公司研究决定,自2025年12月16日起,其电池产品售价将在现行目录价基础上调升15%。

德加能源表示,自2025年11月以来,锂电池核心原材料价格出现了结构性大幅上涨:
六氟磷酸锂在两个月内从每吨5.5万元暴涨至12万元,涨幅超过118%;
钴酸锂价格从年初的每吨14万元飙升到11月的35万元,涨幅超过150%;
电池级碳酸锂当前价格已突破每吨9.4万元,仅11月单月涨幅就超过16%;
头部厂商已宣布,自2026年起,磷酸铁锂正极加工费将上调每吨3000元。
IT之家注意到,德加能源称,本次价格调整是为应对短期原材料成本波动,后续将根据市场供需及成本变化动态优化价格体系。

据第一财经12月13日报道,当前新能源汽车和储能需求持续增长,但磷酸铁锂材料行业同时却面临一个矛盾现象:市场需求持续旺盛,全行业却普遍处于亏损状态。湖南裕能、万润新能、德方纳米、安达科技、丰元股份等多家企业表示,目前磷酸铁锂行业前端的各项化工原料正处于紧缺和价格快速上涨阶段,整个行业的扩产动作已明显放缓。
孚能科技近日也在投资者互动平台表示,当前部分原材料价格有所上涨,叠加市场需求持续扩大,锂电池价格上涨是行业趋势。公司正在和客户积极沟通涨价事宜,部分产品已经实现涨价。
相关攻略
发布四年仍一卡难求:英伟达H100租赁费近半年飙升近40% 进入新年,AI领域的风向似乎又变了。随着Anthropic、字节跳动这些巨头接连推出爆款应用,再加上“龙虾”热潮带火了一大批开源大模型,一个意想不到的结果出现了:英伟达那款发布已四年的H100芯片,在租赁市场上竟然上演了一出“身价反转”的戏
伯恩斯坦:二月苹果iPhone全球销量同比激增26%,在中国市场平均售价上涨20% 最新市场数据显示,苹果公司在2026年2月取得了令人瞩目的销售业绩。根据伯恩斯坦报告,iPhone全球销量同比大幅增长26%,这一增速显著超越了去年同期iPhone 16系列的表现。其中,中国市场成为推动全球增长的核
IT之家 4 月 4 日消息,昨日,滴滴出行宣布开放打车 Skill。安装之后,用户可以直接对龙虾说出打车需求,或者让它记住你的习惯。从地址搜索、车型预估、价格确认,到下单、回查订单状态,全程不需要
4月4日消息,据媒体报道,在深圳华强北电子市场,近半个月来内存条终端零售价格出现明显下探,主流规格产品普遍降价100至400元,部分型号跌幅近30%。报道称,多个存储产品档口给出的最新报价显示降价呈
4月3日消息,据媒体报道,新年以来,随着Anthropic、字节跳动等AI巨头接连推出爆款应用,叠加“龙虾”热潮带动开源大模型调用量激增,英伟达H100芯片在租赁市场上迎来身价反转。要知道,H100
热门专题
热门推荐
科学家警告,过度依赖人工智能可能削弱创造力与批判性思维,类似GPS损害方向感。研究显示,AI替代需“认知摩擦”的思考过程,或导致认知能力衰退。专家建议应有意识使用AI,使其成为思维“扩音器”而非替代品,例如先自主判断、加深信息处理、主动创意构思,以保护并锻炼大脑独特能力。
谷歌推出云端AI驱动的安卓电脑,重塑PC形态。当前AIPC多依赖云端算力,本地硬件价值受质疑。云电脑与AI结合成为新方向,对网络延迟更宽容。谷歌联合硬件伙伴推进该方案,阿里等云服务商也已布局。传统芯片、终端厂商及微软、苹果正以不同策略应对AIPC趋势。未来竞争将聚焦云端能力、系统重构与生态协。
结论先行:在2026年的商业环境中,企业数字化转型方法的核心不再是单纯的IT系统堆砌,而是“业务流程自动化”与“AI智能化”的深度融合。成功的数字化转型方法论应遵循“小步快跑、场景切入、数据驱动”的原则,利用AI Agent(智能体)技术打通烟囱式系统,实现平滑升级,而非推倒重来。 一、 拒绝假大空
面对琳琅满目的产品设计软件,许多设计师和团队都在追问:究竟哪一款才是最好的选择?然而,真正的答案并非一个简单的软件名称,而是一套基于您具体工作流程的适配逻辑。本文将为您系统解析,如何跳出“最好”的迷思,找到最“对”的那款工具,从而最大化团队效率与产出价值。 核心决策逻辑 首先,我们必须确立一个核心原
跨境电商的售后环节,本质上是客户信任的二次考验。当问题出现时,初次交易建立的信任已然动摇,若处理不当,将直接导致客户永久流失。因此,构建一套真正高效的售后体系,必须实现三大核心目标:响应速度需如本地支付般即时;处理规则需预先设定,实现小额纠纷的自动化化解;最终,所有流程数据必须形成闭环,驱动供应链的





