Hyperlane (HYPER) 币是什么?币安HODLer空投与未来展望
Hyperlane(HYPER)是一个无需许可的互通性协议,旨在促进各种区块链网路(包括Layer 1、rollups 和应用链)之间的资产顺利转移和通讯。该专案也是第15 个在币安HODLer Airdrops 上市的项目,并透过PancakeSwap与币安wallet进行IDO 事件。
适合国内用的虚拟币交易所
随着HYPER 代币空投的进行和在币安等知名交易平台的上市,Hyperlane(HYPER)的发展备受关注。
那么,Hyperlane(HYPER)币是什么?其未来潜力如何呢?下文我们将对HYPER币进行详细介绍。
HYPER币最新新闻和动态
据币安交易所公告,Hyperlane(HYPER)将作为币安HODLer 空投第15 个项目上线,在2025 年04 月14 日08:00 至2025 年04 月18 日07:59期间,使用BNB 申购保本赚币或链上赚取空币的用户将有资格获得HYPER 代币空投。
另外,币安将于2025 年04 月22 日21:00 上线HYPER 币现货,并开通对USDT、USDC、BNB、FDUSD 和TRY 的交易对,适用种子标签交易规则。
Hyperlane(HYPER)是什么?
随着不断发展,区块链上的一些问题暴露。例如,Solana、以太坊和Cosmos 各自使用不同的技术,这自然限制了它们之间的直接通讯。
而Hyperlane(HYPER)的出现旨在解决这个问题。
Hyperlane 是第一个无需许可的互通层,可促进不同区块链之间的通讯。它允许任何开发人员在他们的链上部署Hyperlane,以便能够在区块链之间发送任意资料。此跨链资料包含行动代币、执行函数呼叫和促进跨链应用的功能。
迄今为止,Hyperlane 已连接超过140 个区块链,处理了近900 万条跨链讯息,并透过其Warp Routes 桥接了超过60 亿美元的交易量。
谁创办了Hyperlane?HYPER币开发人员和投资
Hy perlane 由Jon Kol、Asa Oines 和Nam Chu Hoai 共同创立,他们在摩根士丹利、Galaxy Digital、Celo 和Google 等公司拥有丰富经验。
开发人员并不直接管理Hyperlane 协议,而是交给Hyperlane 基金会(DAO)。 Hyperlane 基金会于2024 年8 月上线,负责管理资金拨款和协议升级,确保治理过程中的去中心化。
随着不断发展,Hyperlane 获得了投资者的关注。 2022 年,该协议获得了由Variant Fund 牵头的1,850 万美元种子资金,其他参与者还包括Galaxy Ventures、CoinFund、Circle 和Figment Capital。此次投资凸显了机构对无许可互操作性基础设施的信心。
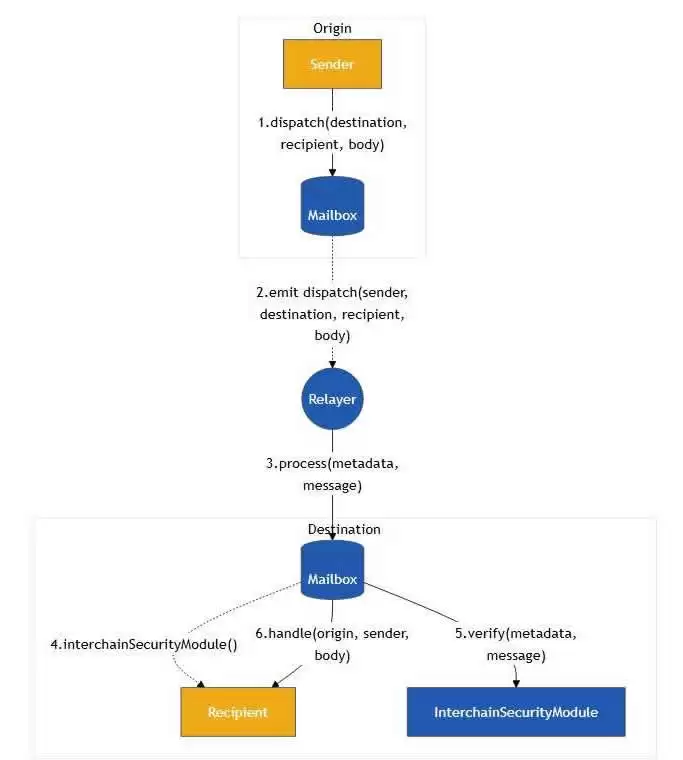
Hyperlane是如何运作的?
Hyperlane 采用模组化方法实现安全,允许应用程式配置和选择一系列链间安全模组(ISM)。而应用程式可以指定ISM 来客制化安全模型,以确保其与Hyperlane 讯息传递介面的整合安全性。
Hyperlane 运作流程
Hyperlane 详细运作原理请参考Hyperlane 白皮书文档。
HYPER币是什么?
$HYPER是Hyperlane生态系统的原生代币,旨在协调Hyperlane生态系统内的激励措施并增强社群能力。它存在于多个网络上,包括以太坊主网、Base、OP 主网、Arbitrum One 和BSC。
HYPER币主要用于透过质押来保护Hyperlane。质押是参与者为Hyperlane 协议的经济安全做出贡献并获得奖励的方式。
为了进行质押,用户将HYPER 代币锁定在以太坊上的Symbiotic 保险库中。这将产生stHYPER,一种代表用户质押位置的流动质押代币。
HYPER代币经济学
Hyperlane(HYPER)代币最大供应量为10 亿枚HYPER,而创世代币供应量为802,666,667 枚。该加密货币的通膨率设定为每年8,000,000,第一年为1%,此后逐渐下降。
Hyperlane 团队选择将其一半以上的代币供应分配给社区,表明其对权力下放和用户所有权的坚定承诺。
根据官方文档,HYPER 代币将按照以下方式进行分配:
- 57% HYPER 币分配给社群(包括质押、流动性和参与奖励,其中7.5% 分配给空投);
- 25% 将分配给核心贡献者(锁定12个月);
- 10.9% 分配给早期支持者(锁定12 个月);
- 7.1% 分配给Hyperlane 基金会。
这种透明且以社区为先的分配有助于推动长期采用和生态系统成长。
币安HODLer HYPER空投
币安HODLer空投代币占创世代币总供应量的2.49%,即20,000,000 HYPER。而HYPER 币在币安上线时的流通供应量为175,200,000 HYPER(占创世代币总供应量的21.83%)。
以下为币安HYPER 空投的详细资讯:
- 代币名称:Hyperlane(HYPER)
- 总供应量:802,666,667 HYPER
- 最大供应量:1,000,000,000 HYPER
- 流通量:175,200,000 HYPER(占总供应量的21.83%)
- BNB 锁定时间:2025 年4 月14 日00:00(UTC)至2025 年4 月17 日23:59(UTC)
- HODLer 空投奖励:20,000,000 HYPER(占总供应量的2.49%)
- 智慧合约/网路详情:0xC9d23ED2ADB0f551369946BD377f8644cE1ca5c4(BNB 链)和0x93A2Db22B7c736B341C32Ff666307F49ED910F59166307F4
该专案还透过PancakeSwap 与币安wallet的主机产生IDO 事件。用户必须在4 月22 日上午9:00 至上午11:00(UTC)期间完成BNB认购才有资格。
HYPER币价格多少?
HYPER 币价格很大程度取决于:
- 初始交易量
- 代币经济学
- TGE 后交易所支持
- 专案更新和路线图执行
目前交易所暂无HYPER 币的价格资讯,不过加密货币分析师预测,HYPER 币上市后价格可能介于$0.50 和$2.00之间。
如果HYPER 币在推出后能够保持上涨的势头,并在TGE 之后在多个主要交易所上市, 哪个HYPER 可能会成为本季表现优异的加密货币。
Hyperlane(HYPER)未来潜力分析
Hyperlane 作为互通协议继续面临激烈的竞争,但该协议凭借其作为无许可协议的状态,将继续扩大其影响力。
开发人员能够透过Hyperlane 的可自订ISM 创建自订安全机制,无需许可即可运行中继器,或简单地在任何必要的区块链上部署通道,这仍然是一个有吸引力的功能,它允许Hyperlane 存取其他人仍然滞后的区块链和协议。
Hyperlanes 无需授权的模组化架构是最容易部署的架构之一,同时也是针对不同场景进行客制化方面最具功能性的架构之一。
另外,由于其独特的桥接架构,Hyperlane 积极部署的区块链数量超过其最激烈的竞争对手(包括Wormhole、Stargate和Axelar)。
随着Yield Routes 和Superlane 等新功能的不断发展,Hyperlane 已做好准备继续扩大市场份额,并进一步证明自己是互通性垂直领域的重要参与者。
常见问题(Q&A)
Q:Hyperlane 是什么?
A:Hyperlane 是一个创新的互通性平台,旨在促进不同区块链之间的安全透明通讯。它充当通用翻译器,使各种区块链系统能够相互理解并无缝交换资讯。
Q:Hyperlane 有何独特之处?
A:Hyperlane 的模组化安全方法为开发人员提供了灵活性,可以选择最适合其应用程式的安全性模型。这种客制化优化了跨链操作的可靠性和效率,满足了特定的安全要求。
Q:Hyperlane 创办人是谁?
A:Hyperlane 由致力于创建区块链互通性解决方案的团队Abacus Works 开发。该专案完全开源,开发主要由Abacus Works 的主要贡献者领导。
Q:HYPER 币是什么?有何用途?
A:HYPER 是Hyperlane 协议的原生加密货币,透过质押来保护网路安全。
总结
综上所述,Hyperlane 是第一个无需许可的互通层,允许智慧合约开发人员在区块链之间发送任意资料。 HYPER 是该协议的原生加密货币,透过质押来保护网路安全。
随着在币安的上市和不断扩张,HYPER 可能会成为本季表现优异的加密货币之一。透过本文,您可能已经掌握了有关该专案的一些基本信息,以便做出自己的投资决策。
相关攻略
Hyperlane是一个无需许可的互操作协议,旨在实现不同区块链环境之间的跨链通信,HYPER是Hyperlane生态系统的原生代币,旨在支持网络安全并激励参与,下文将为大家详细介绍什么是Hyperlane (HYPER),一起来看看跨链桥技术和HYPER币的终极指南吧
$HYPER是Hyperlane生态系统的原生代币,旨在协调Hyperlane生态系统内的激励措施并增强社群能力,HYPER币主要用于透过质押来保护Hyperlane,那么,Hyperlane(HYPER)币是什么?在币安HODLer空投,HYPER未来如何?下文将为大家详细介绍HYPER币
HYPER是Hyperlane生态系统的原生代币,旨在支持网络安全并激励参与,HYPER币持有者可以通过质押来参与网络的安全维护,质押不仅可以赚取奖励,还能提高网络的去中心化程度和安全性,那么,HYPER币未来如何?如何购买?下文将为大家详细介绍HYPER币未来价格及购买教程
热门专题
热门推荐
《守望先锋》安燃重制形象深度解析:基于角色内核的系统性视觉升级 《守望先锋》第二赛季带来的惊喜,远不止新地图与新玩法。近日,暴雪官方正式公布了英雄“安燃”经过全面重制后的全新形象,此更新将随新赛季同步实装。每一次核心英雄的视觉重塑,都是一次与玩家情感连接的深度对话,其背后的设计哲学与叙事考量,远比表
2026款萤火虫上市:设计精进、座舱升级,价格体系清晰 4月7日,2026款萤火虫正式揭晓价格,市场布局相当明确:自在版和发光版两款车型,官方指导价分别为11 98万元和12 58万元。如果你对“车电分离”模式更感兴趣,对应的租电方案价格则下探到7 98万元和8 58万元。作为一次年度改款,新车的优
角色与核心任务 你是一位顶级的文章润色专家,擅长将AI生成的文本转化为具有个人风格的专业文章。现在,请对用户提供的文章进行“人性化重写”。 你的核心目标是:在不改动原文任何事实信息、核心观点、逻辑结构、章节标题和所有图片的前提下,彻底改变原文的AI表达腔调,使其读起来像是一位资深人类专家的作品。 特
欧易OKX官方网站地址在哪里? 关于欧易OKX的官网登录入口,是许多用户关注的焦点。下面,我们就来详细梳理一下平台的几个核心维度,看看它究竟提供了哪些关键服务与保障。 平台资产安全保障机制 在资产安全方面,平台构建了一套多层次、立体化的防护体系。首先,其采用了多重签名与冷热钱&包分离的架构。超过95
市场异动:现货原油价格何以冲破历史峰值? 中东局势持续升温,正在全球能源市场掀起巨大的涟漪。一个引人注目的现象是:欧洲与亚洲的炼油商们,正以接近每桶一百五十美元的高价争抢部分现货原油。这个价格,已经显著超过了同期的期货市场价格。这不仅仅是一个数字游戏,它清晰地传递出一个信号——全球能源供应的弦,正在









