中国快递业11年全球第一,月均包裹超10件深度解析

免费影视、动漫、音乐、游戏、小说资源长期稳定更新! 👉 点此立即查看 👈
(图片来源:摄图网)
当全球还在为日均亿级包裹量惊叹时,中国快递行业早已悄然迈入月均百亿件的新阶段。
11月18日,在浙江桐庐举行的2025(第六届)快递业大会发布了《全球快递发展报告(2025)》。报告显示,2024年中国快递业务量达到1750.8亿件,占据全球65%的市场份额,我国快递包裹市场规模连续11年稳居全球首位,实现了月均百亿件的跨越式发展。
这份报告揭示了中国快递业的惊人规模:2024年全球快递包裹业务量约2679亿件,其中中国贡献了1750.8亿件,同比增长21.5%。业务收入达14033.5亿元,同比增长13.8%。
进入2025年,增长势头更为迅猛。截至10月11日,全年业务量已突破1500亿件,较2024年提前37天完成。"双11"旺季期间(10月21日至11月11日),日均揽收量高达6.34亿件,单日峰值更是达到7.77亿件,再次刷新全球单日业务量纪录。
国家邮政局发展研究中心负责人透露,我国人均快递使用量达124.3件,远超全球人均33件的水平。这意味着每个中国人平均每月要收寄超过10个包裹,快递已深度融入人们的日常生活。
从年均百亿到月均百亿,中国快递业用十一年时间完成了从规模扩张到常态化的跃迁,稳居全球快递市场核心地位。
如此庞大的体量如何保持高速增长?《报告》揭示了三重驱动力:
首先,电商生态的蓬勃发展功不可没。直播带货、短视频电商、社区团购等新业态层出不穷,将消费场景从城市渗透到乡村。
其次,基础设施的毛细血管化也起到关键作用。中国快递网络已下沉至"村村通",全国建制村快递服务覆盖率超过95%。中西部及农村地区正成为增长新蓝海。以中通、圆通、申通、韵达等"桐庐系"快递企业构建的加盟网络,以极低成本实现了广域覆盖。
第三,技术赋能的效率革新同样不可忽视。自动化分拣中心、无人配送车、智能快递柜、大数据路由优化等技术的普及,使快递单票成本持续下降。
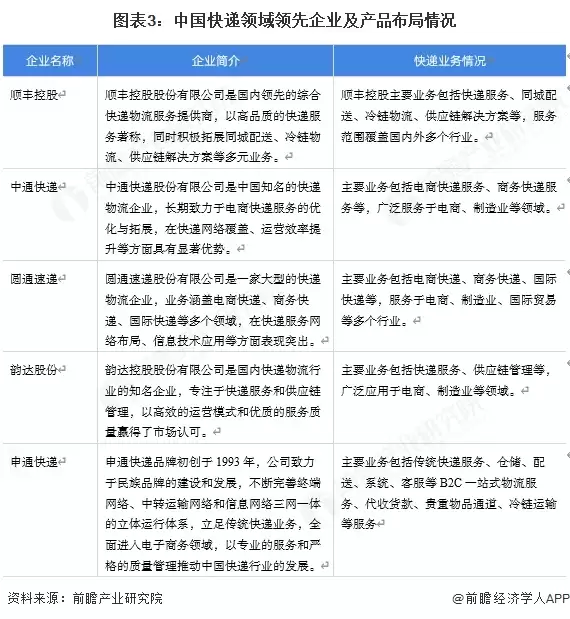
中国快递行业参与企业众多,顺丰控股、中通快递、圆通速递、韵达股份等企业在电商快递、商务快递、同城快递等领域展现出较强竞争力。

在高端快递市场,EMS、顺丰速运凭借多年的市场积累和优质服务,一直是该领域的领头企业,堪称"老玩家"。2024年8月,京东物流取得《航空承运人运行合格证》,标志着其成功进入高端快递市场。

中国快递协会会长高宏峰指出,消费者对快递服务的需求日益多样化,大家都希望快递更快。但从行业发展来看,光快还不够,还要好。因此,快递业在追求规模扩张、做大的同时做强,必须注重品质提升,不断调整服务结构,以更便利地服务消费者。这就要求快递企业不仅要提高配送速度,还要在包装、客服、售后服务等方面下功夫,提供更加个性化、专业化的服务。
相关攻略
今年1月中旬,物流圈上演了备受瞩目的一幕:当国内快递行业因增速放缓而步入存量整合期时,主导中高端市场的老牌物流服务商顺丰控股,与主打电商件的极兔速递联合宣布达成了一项投资交易金额达83亿港元的相互持
3月25日消息,据媒体报道,近日,中通、申通、圆通、极兔、韵达5家加盟制快递公司同步上调了贵州地区的价格。快递公司的通知书显示,近期油价上涨导致企业运输成本增加,结合企业刚性成本价格,快递公司决定对
“我万万没想到,在京东花费200多元购买了5公斤五常大米,收到的竟是一个仅重15克、巴掌大小的轻飘飘小包裹。我在快递架上翻找了许久,才发现它。”消费者泽君(化名)向财闻无奈地描述道。在315国际消费
3月13日消息,据媒体报道,长期以来,快递进村的“最后一公里”始终是道难题。在成本、单量与网点密度等多重因素制约下,乡村末端配送环节迟迟未能完全打通。对城市居民而言,家门口或下楼取件是日常便利,但在
3月13日消息,据媒体报道,多位深圳市民近期反映,部分快递员未征得收件人同意,直接将包裹投入丰巢快递柜。一位女士表示,深夜投件带来的计费问题让人难以接受。她表示,小区的快递员常选择在夜间22点至凌晨
热门专题
热门推荐
IT之家 3 月 31 日消息,手机手电筒是一项用户常用的功能,无论是在漆黑的衣柜里翻找物品,还是夜间在停车场辨路前行,需要时它总能随时派上用场。但如今,部分 Pixel 10 Pro 用户反馈:如
闰年判定有四种Numbers兼容公式:一、MOD嵌套OR+AND逻辑;二、DATE+DAY反推2月最后一天;三、TEXT+ISERROR验证“年份-02-29”有效性;四、YEAR
IT之家 3 月 31 日消息,对很多人来说,晕车晕船是旅行中最常见的烦心事之一。三星悄然上线了一款名为 Hearapy 的免费应用,来解决这一令人不适的问题。该公司称,这款应用无需药物或物理缓解手
据海光信息(688041 SH)消息,近日,中国电信(601728 SH)湖南分公司2026年数智科技生态大会在长沙召开,中国电信湖南分公司与海光信息全面深化数智生态合作。根据协议,双方将聚焦智能制
30万元以上的高端纯电车,显然成了新能源车市的那块硬骨头。除了有换电加持的蔚来新ES8,大量被车企寄予厚望的高端明星纯电车都难逃疲软命运,典型如理想MEGA和i8,一次起火事故,直接造成销量断崖式下





