小鹏汽车季度财报创新高:销量营收毛利率齐升
11月17日,小鹏汽车正式发布第三季度财务报告。
免费影视、动漫、音乐、游戏、小说资源长期稳定更新! 👉 点此立即查看 👈


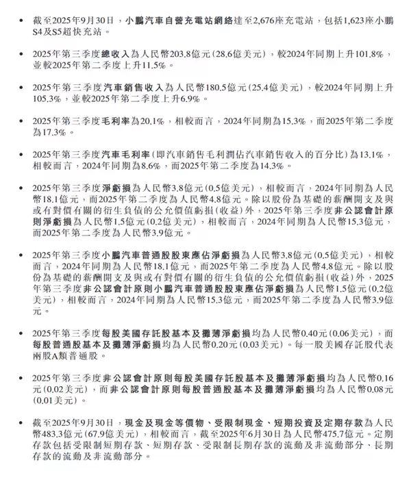
财报数据显示,小鹏汽车2025年第三季度实现营业收入203.8亿元,同比增长101.8%,环比增长11.5%。其中,汽车销售收入达到180.5亿元,同比激增105.3%,各项核心业务均实现翻倍式增长。
值得关注的是,第三季度小鹏汽车普通股股东应占净亏损收窄至3.8亿元,较2024年同期的18.1亿元亏损大幅改善。本季度毛利率攀升至20.1%,较去年同期提升4.8个百分点。
在销量表现方面,2025年第三季度汽车总交付量达116,007辆,较2024年同期的46,533辆实现149.3%的强劲增长。截至今年10月31日,小鹏汽车年内累计交付量已达355,209辆,创下历史新高。
小鹏汽车强调,2025年第三季度,公司在销量、营收、毛利率及在手现金等核心经营指标上均刷新历史纪录。
在其他业务板块,小鹏汽车三季度的服务及其他收入为23.3亿元,同比增长78.1%。公司表示,该部分收入增长主要得益于售后服务规模扩大,以及向其他汽车制造商提供的技术研发服务收入增加。根据与制造商达成的合作协议,小鹏汽车在第三季度已成功实现多个重要里程碑。
截至2025年9月30日,小鹏汽车持有的现金及现金等价物达483.3亿元,相较于2024年同期的357.5亿元实现显著增长。
对于未来发展,小鹏汽车预计今年第四季度的交付量将在12.5万至13.2万辆之间,同比增长约36.6%至44.3%。

相关攻略
4月5日消息,小鹏汽车宣布,旗下智驾舒适度评测软件“洒了么”正式上线。洒了么目前已在小鹏汽车小程序上线,非小鹏车主也能用。趣味十足的软件名称瞬间引发关注,生动贴合智驾过程中车辆平稳性的评测核心,简单
4月4日消息,小鹏汽车董事长、CEO何小鹏在近期接受采访时,明确表达了品牌对低价市场的态度。他坦言小鹏不会涉足10万元以下的汽车市场,虽然这类产品容易做出规模,但在他看来其中的价值太小。何小鹏认为,
快科技4月1日消息,小鹏汽车正式公布2026年3月交付数据,共交付新车27415台,实现环比80%的大幅增长。在车型交付方面,小鹏全球旗舰车型X9表现尤为突出,3月单月交付3075台,同比劲增134
4月1日消息,小鹏汽车正式公布2026年3月交付数据,共交付新车27415台,实现环比80%的大幅增长。在车型交付方面,小鹏全球旗舰车型X9表现尤为突出,3月单月交付3075台,同比劲增134%,全
3月31日消息,4月2日19:30,2026款小鹏MONA M03就要正式上市了。今天,小鹏汽车官宣2026款小鹏MONA M03完成五大极端全场景爆胎稳行测试,在主动安全能力上实现重磅升级,即便是
热门专题
热门推荐
加密货币行业翘首以盼的监管里程碑,终于有了实质性进展。美国证券交易委员会(SEC)主席保罗·阿特金斯(Paul Atkins)近日证实,那份允许加密项目在早期获得注册豁免权的“安全港”框架提案,已经正式送抵白宫,进入了最终审查阶段。 在范德堡大学与区块链协会联合举办的数字资产峰会上,阿特金斯透露了这
微策略Strategy报告:第一季录得144 6亿美元浮亏 再斥资约3 3亿美元买进4871枚比特币 市场震荡的威力有多大?看看Strategy的最新季报就明白了。根据其最新向美国证管会(SEC)提交的8-K报告,受市场剧烈波动影响,这家公司所持的比特币在第一季度录得了一笔惊人的数字——144 6亿
稳定币巨头Tether的动向,向来是加密世界的风向标。这不,它向Web3基础设施的版图扩张,又迈出了关键一步。公司执行长Paolo Ardoino在社交平台X上透露,其工程团队正在全力“烹制”一个新项目——去中心化搜索引擎 “Hypersearch”。这个消息一出,立刻引发了行业的广泛猜想。 采用D
基地位于Coinbase旗下以太坊Layer2网络Base的Seamless Protocol,日前正式宣告了服务的终结。这个曾经吸引了超过20万用户的原生DeFi借贷协议,在运营不到三年后,终究没能跑赢时间。它主打的核心产品是Integrated Leverage Markets(ILMs)——一
PAAL代币揭秘:深度解析Web3社区治理的核心钥匙 在去中心化自治组织的浪潮中,谁真正掌握了项目的话语权?PAAL代币提供了一套系统化的答案。它不仅是生态内流转的价值媒介,更是开启链上治理大门的核心凭证。通过持有并质押PAAL代币,用户能够对协议升级、资金分配乃至战略方向等关键事务投出决定性的一票





