马斯克万亿薪酬获批:未来十年特斯拉剑指8.5万亿美元市值

免费影视、动漫、音乐、游戏、小说资源长期稳定更新! 👉 点此立即查看 👈
(图片来源于:摄图网)
美国当地时间11月7日,特斯拉年度股东大会在美国得克萨斯州奥斯汀举行,公司股东以超过75%的赞成票通过了马斯克为期十年的薪酬方案。这份总价值高达1万亿美元的激励计划,其规模远超2018年被特拉华州法院否决的560亿美元旧方案,堪称商业史上针对企业管理层规模最庞大的激励协议。
不过,马斯克要想真正拿到这笔天价酬劳,还需要完成一系列极具挑战性的经营目标。根据协议条款,这位首席执行官需要在未来十年内将特斯拉的市值从当前的1.5万亿美元大幅提升至8.5万亿美元(增长幅度需达五倍以上),同时实现交付2000万辆电动汽车、售出100万台Optimus人形机器人,并投放100万辆Robotaxi自动驾驶出租车。此外,FSD全自动驾驶功能的订阅用户数量也需要突破1000万大关。只有全部达成这些既定目标,马斯克才能获得相应的特斯拉股票作为薪酬。
投票结果公布后,马斯克当即走上讲台,与现场的人形机器人Optimus展开了一场别开生面的“斗舞”表演。他在演讲中直言,人形机器人将会成为“人类历史上影响力最深远的科技产品”,其颠覆性将远超智能手机,甚至超越任何现有的技术形态。
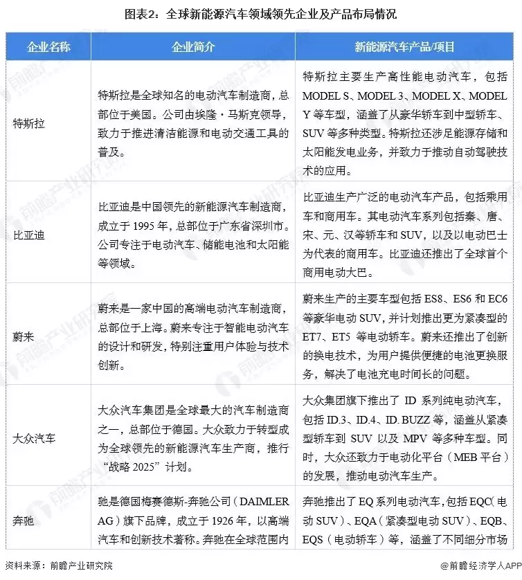
当前全球新能源汽车市场的竞争格局呈现显著的寡头垄断态势,主要由特斯拉和比亚迪两家龙头企业主导。特斯拉凭借其持续的技术创新和全球化的市场布局,始终在行业中保持着领先地位。然而,在2025年8月的全球销量排行榜上,特斯拉以14.68万辆的月交付量位居第二,这个数字略低于比亚迪的31.63万辆,但依然领先于吉利旗下的银河系列(10.68万辆)。

如果说电动汽车代表着特斯拉的现在,那么Optimus人形机器人就是马斯克全力押注的未来。该项目于2024年首届特斯拉人工智能日正式亮相,是公司AI战略的核心组成部分,与自动驾驶系统、Robotaxi等业务共同构成了其人工智能生态体系。
特斯拉在人形机器人领域的商业化布局具有明显先发优势,始终坚持高度自主研发的技术路线。其核心部件包括电机、控制器和电子设备均为自主设计制造。早在2024年8月,就已经至少有五台原型机器人能够独立行走。目前,Optimus已经展示了在特斯拉餐厅爆米花等实际工作场景中的操作能力,其动作呈现日益娴熟的趋势。最新消息显示,特斯拉已经启动了Optimus的试生产流水线,落户加州弗里蒙特工厂,目前正处于手工组装阶段。

9月30日,特斯拉官方宣布,其人形机器人Optimus计划于2025年底正式推出第三代产品,并在2026年启动规模化量产进程。马斯克预计在2030年前实现年产100万台的目标。此外,在年度股东大会上,马斯克还透露当Optimus年产能稳定达到百万台级别时,单台生产成本有望控制在2万美元以内。
除了人形机器人业务外,马斯克在演讲中还分享了FSD全自动驾驶技术的最新进展:“我们有信心在未来几个月内,让FSD系统在支持司机驾驶的同时实现短信收发功能”,这意味着自动驾驶系统的安全性与智能化水平将迈上新台阶。
马斯克曾带领特斯拉从濒临破产的困境中崛起,成长为全球市值最高的汽车制造商之一。这场“万亿美元赌约”本质上反映了股东对马斯克“技术颠覆能力”的再次押注。未来十年,随着Optimus、Robotaxi、FSD等创新业务的逐步落地,特斯拉或将从新能源汽车企业,蜕变为覆盖交通出行、机器人研发、人工智能等领域的综合性科技巨头。
相关攻略
一场剑指“星链”(Starlink)的太空军备竞赛正在加速升级。据《金融时报》周三援引知情人士消息称,科技巨头亚马逊正就收购卫星通讯企业Globalstar展开深入谈判。此举标志着亚马逊正急剧扩大其
4月7日消息,当地时间周一,OpenAI正式向美国加州和特拉华州的总检察长提出请求,敦促监管部门对马斯克及其关联方的行为展开调查,直指马斯克存在不当和反竞争行为。作为OpenAI在2015年的共同创
与SpaceX合并的人工智能初创公司xAI,近期正迎来人事的巨大变动。最新消息称,xAI创始团队中的最后一名联合创始人Ross Nordeen已在上周五离职。此前,领导xAI预训练团队的联合创始人M
来源:环球市场播报 在 Apple TV + 的另类历史太空竞赛剧《为了全人类》(For All Mankind)中,虚构的人类在五季剧情里完成了无数壮举:他们登上了月球,也踏足了火星;让女性入主
编辑 | 王凤枝谎言被当面戳穿的那一秒,达里奥·阿莫代伊(Dario Amodei)就知道,他与山姆·奥特曼(Sam Altman)的合作彻底走到了尽头。2020年底,OpenAI内部爆发了一场信任
热门专题
热门推荐
加密货币行业翘首以盼的监管里程碑,终于有了实质性进展。美国证券交易委员会(SEC)主席保罗·阿特金斯(Paul Atkins)近日证实,那份允许加密项目在早期获得注册豁免权的“安全港”框架提案,已经正式送抵白宫,进入了最终审查阶段。 在范德堡大学与区块链协会联合举办的数字资产峰会上,阿特金斯透露了这
微策略Strategy报告:第一季录得144 6亿美元浮亏 再斥资约3 3亿美元买进4871枚比特币 市场震荡的威力有多大?看看Strategy的最新季报就明白了。根据其最新向美国证管会(SEC)提交的8-K报告,受市场剧烈波动影响,这家公司所持的比特币在第一季度录得了一笔惊人的数字——144 6亿
稳定币巨头Tether的动向,向来是加密世界的风向标。这不,它向Web3基础设施的版图扩张,又迈出了关键一步。公司执行长Paolo Ardoino在社交平台X上透露,其工程团队正在全力“烹制”一个新项目——去中心化搜索引擎 “Hypersearch”。这个消息一出,立刻引发了行业的广泛猜想。 采用D
基地位于Coinbase旗下以太坊Layer2网络Base的Seamless Protocol,日前正式宣告了服务的终结。这个曾经吸引了超过20万用户的原生DeFi借贷协议,在运营不到三年后,终究没能跑赢时间。它主打的核心产品是Integrated Leverage Markets(ILMs)——一
PAAL代币揭秘:深度解析Web3社区治理的核心钥匙 在去中心化自治组织的浪潮中,谁真正掌握了项目的话语权?PAAL代币提供了一套系统化的答案。它不仅是生态内流转的价值媒介,更是开启链上治理大门的核心凭证。通过持有并质押PAAL代币,用户能够对协议升级、资金分配乃至战略方向等关键事务投出决定性的一票





