缓存大热key陷阱:真实案例解析致命问题与对策
缓存系统中处理大Key和热Key是常见的性能痛点,稍有不慎就可能引发严重的线上故障,绝不能掉以轻心。本文通过真实案例分析及解决方案分享,希望能帮助读者更深入地理解和应对这一问题。请记住,合理使用缓存是提升系统性能的关键,而不是简单地将所有数据都存储起来。
免费影视、动漫、音乐、游戏、小说资源长期稳定更新! 👉 点此立即查看 👈
引言
在现代软件架构中,缓存是提高系统性能和响应速度的重要手段。然而,若是不恰当的使用缓存,反而可能引发严重的线上问题,尤其是大热Key问题更是老生常谈。本文重点剖析一个常见却容易被忽视的问题:缓存中大Key与缓存击穿现象。我们将从一个真实案例入手,解析其成因,并提供解决方案与预防措施。
案例描述
某电商系统在双十一大促期间,遭遇了一次严重的线上故障。当时业务人员创建了一个大型营销活动,由于活动规则复杂、奖励机制多样,导致生成的缓存数据体积异常庞大。活动上线后,系统立刻出现各种异常告警,核心UMP监控显示系统可用率从100%骤降至20%,Redis调用次数和查询性能也呈断崖式下降。后续更是出现了连锁反应,导致多个核心接口的可用率持续下跌,最终造成整个系统服务不可用。
原因分析
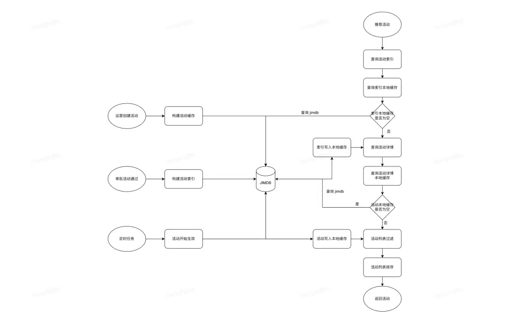
在该系统架构中,为提升活动查询性能,开发团队选择使用Redis作为缓存系统,将每个活动信息以Key-Value形式存储。由于业务需求,运营人员有时会创建包含大量玩法的超大型活动。针对这种数据量庞大的活动,开发团队也提前预料到了可能出现的大Key和热Key问题,因此在查询活动缓存前额外增加了一层本地JVM缓存,设置5分钟过期时间。本以为这样的设计万无一失,没想到最终还是出了问题。
image.webp
查询方法伪代码
ActivityCache present = activityLocalCache.getIfPresent(activityDetailCacheKey);if (present != null) { ActivityCache activityCache = incentiveActivityPOConvert.copyActivityCache(present); return activityCache;}ActivityCache remoteCache = getCacheFromRedis(activityDetailCacheKey);activityLocalCache.put(activityDetailCacheKey, remoteCache);return remoteCache;
查询流程示意图如上所示,为什么增加了本地缓存还是出现了问题?这里其实存在着第一个缓存陷阱:缓存击穿问题。我们先解释一下什么是缓存击穿:在高并发场景下,如果某个缓存键对应的值在缓存中不存在(即缓存失效),那么所有请求都会直接访问后端数据库,导致数据库负载瞬间增加,可能引发数据库宕机或服务不可用的情况。所以在本次事故中,活动上线瞬间本地缓存都是空的,此时会有大量请求同时访问Redis。按照以往经验,Redis作为纯内存操作,查询性能完全可以满足大量并发请求。但就在此时,我们却陷入了第二个缓存陷阱:网络带宽瓶颈。虽然Redis本身具备优异的高并发处理能力,但我们却忽略了大Key和热Key对网络传输的影响。引发问题的热Key大小达到1.5M,事后了解京东云Redis对单分片的网络带宽有限流设置,默认200M。经过换算,该热Key最多只能支持133次并发访问。因此在活动上线的同一时刻,加上缓存击穿的影响,迅速达到了Redis单分片的带宽限流阈值,导致Redis线程进入阻塞状态,以至于所有的业务服务器都无法成功查询Redis缓存,最终引发了缓存雪崩效应。
解决方案
为解决这一问题,开发团队采取了以下治理措施:在缓存对象序列化方式上,从原来的JSON序列化调整为更高效的Protostuff序列化方式。经过优化,缓存对象大小从1.5M减少到0.5M。同时采用压缩算法:在存储缓存对象时,使用gzip等压缩算法对数据进行压缩处理。通过合理设置压缩阈值,在保证性能的同时有效减少了内存占用和网络传输数据量。压缩效果明显,500K数据压缩后仅17K。此外还对缓存回源机制进行优化:在本地缓存miss后,查询Redis时增加线程锁控制,避免大量请求同时回源。我们还加强了对Redis网络传输情况的监控,根据实际情况调整Redis的限流配置,确保其稳定运行。
治理后业务伪代码如下:
ActivityCache present = activityLocalCache.get(activityDetailCacheKey, key -> getCacheFromRedis(key));if (present != null) { return present;}
/** 查询二进制缓存* @param activityDetailCacheBinKey* @return*/private ActivityCache getBinCacheFromJimdb(String activityDetailCacheBinKey) { List
预防措施
为避免类似问题再次发生,开发团队制定了以下预防措施:在设计阶段充分考虑缓存策略,根据业务场景和数据特性选择合适的缓存方案,避免盲目使用大Key缓存。同时进行充分的压力测试和性能评估:在上线前模拟高并发和大数据量的访问场景,及时发现和解决潜在问题。此外还需定期对系统进行优化和升级:随着业务发展和
相关攻略
Redis 本质是一个高性能的内存型 Key-Value 存储,非常适合用来做缓存层。在 Spring Boot 体系里,我们不需要手动去写复杂的缓存逻辑。借助 Spring Cache 抽象,只需要几个注解,就能让 Redis 自动接管缓存。 有没有遇到过这样的场景?接口逻辑明明不复杂,可一旦并发
一、CPU 缓存:速度差异大到令人震惊 CPU的运算速度有多快?快到内存根本跟不上。如果每次运算都得老老实实等内存读写完成,那CPU绝大部分时间都只能空转,性能也就无从谈起了。所以,现代CPU都在自己和内存之间加了好几层缓存,用来弥补这个巨大的速度鸿沟。 从L1缓存到主内存,延迟差距能达到惊人的10
3月27日消息,AMD传闻已久的双堆叠3D V-Cache处理器终于发布,定名为AMD锐龙9 9950X3D2双缓存版台式处理器这是AMD首次推出双CCD同时堆叠缓存的处理器,终结了以往仅单CCD拥
抓住“避免缓存缺失、控制并发查库、保护数据库”这三个关键点,就能应对绝大多数高并发挑战。 上一篇推文《缓存击穿:热点Key突然“失踪”?这两招教你稳住阵脚!》结尾,我们预告了Redis缓存三大难题中
今天我们将学习单个热点 Key 引发的“击穿”危机,掌握了加锁和异步更新的妙招。 上一篇《Redis缓存三大难题之缓存穿透:原理+解决方案,一文吃透!》我们聊完了“无中生有”的缓存穿透,很多同学反馈
热门专题
热门推荐
进入2026年,加密货币市场的格局与安全标准已悄然进化。对于投资者而言,选择一个安全可靠的交易平台,其重要性丝毫不亚于挑选资产本身。毕竟,资产增值的前提,是它们得安然无恙地躺在你的账户里。今天,我们就来盘一盘当前市场上主流的虚拟资产交易所,从风控能力、资产储备与市场口碑等多个维度,做一次深入的“避雷
本文梳理了2026年备受关注的数字资产交易平台,从安全性、功能特色与用户体验等维度进行分析。重点探讨了主流合规平台在资产托管、交易深度上的优势,以及新兴聚合器在提升交易效率方面的创新。同时,也指出了选择平台时需关注的风险控制与合规性,为不同需求的用户提供参考方向。
本文汇总了2026年主流的数字资产交易平台,从安全性、功能特色、用户体验及合规性等维度进行分析。内容涵盖适合新手的综合性应用、面向专业交易者的工具型软件,以及注重资产安全的托管方案,旨在为用户选择合适平台提供客观参考,并提醒注意市场风险与自我资产保护。
本文梳理了2026年主流的数字资产交易平台,从安全性、交易体验、功能特色等维度进行分析。重点介绍了综合型头部平台、专注创新的新兴应用以及面向特定需求的专业工具,旨在为用户提供客观参考,帮助其根据自身情况选择合适的软件进行下载与使用。
本文探讨了2026年数字货币交易软件的选择标准,并列举了十款主流应用。内容涵盖安全性、交易对、用户体验及费用等核心考量维度,分析了不同平台在现货、合约及DeFi集成等方面的特色,旨在为不同层级的用户提供实用参考,帮助其根据自身需求做出合适选择。





