山姆超市因售不合格滑板车及童装被罚 1.9 万元
10月17日,上海市场监管局公布一则处罚通告:山姆会员商店因销售两款不合格儿童用品,被处以罚款共计1.9万余元。
免费影视、动漫、音乐、游戏、小说资源长期稳定更新! 👉 点此立即查看 👈
据悉,山姆(上海)超市有限责任公司因旗下门店销售不合格的FILA牌滑板车和兰精天丝儿童三件套,分别被上海市青浦区市场监督管理局处以0.8万余元和1.1万余元的罚款。
行政处罚决定书披露,今年5月21日,上海市市场监管局对当事人在山姆会员店销售的规格型号为FM105的FILA牌滑板车进行抽样检测,并委托上海市质量监督检验技术研究院进行检验。
检验报告指出:“经抽样检测,本次产品质量监督抽查发现该产品包装用塑料薄膜厚度未达标,判定为不合格产品。”该不合格项目可能导致儿童在接触过程中产生窒息风险。
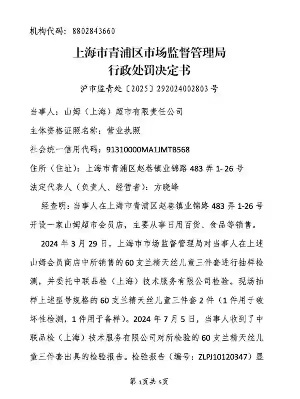
另在今年3月29日,上海市市场监管局对当事人在山姆会员商店销售的60支兰精天丝儿童三件套进行抽样检测,并委托中联品检(上海)技术服务有限公司进行检验。
检验报告显示:“经抽样检测,本次产品质量监督抽查共检验11个项目,发现印花面料耐摩擦色牢度指标不符合判定依据及相关规定,检测结论为不合格。”
当事人收到上述不合格产品检验报告后,对检测结果持有异议,于今年7月10日提出复检申请。
7月23日,上海市质量监督检验技术研究院出具了复检报告,复检结论为:“该样品所检耐摩擦色牢度项目不符合GB31701-2015标准要求,判定为不合格”,最终维持了初检结论。


相关攻略
3月26日消息,2025年12月底,上海一位市民通过山姆会员店线上平台(上海宝山店),下单购买了7份“茗茶风味曲奇礼盒”,订单实付金额769 3元。然而,在食用过程中,该市民遭遇了意外状况。该市民表
3月16日消息,今日,永辉超市自有品牌“品质永辉”发布致山姆MM的一封公开信,提出“一不要,六要”。信中重点呼吁山姆MM不要让供应商“二选一”,坚决反对不正当竞争行为,应当约束好团队的行事准则,专注
2月28日消息,据媒体报道,有网友在社交平台上发帖称,知名会员店山姆的部分商品开启了大幅降价模式。多款衣物和居家用品的价格直接腰斩,引发了消费者的热烈讨论。根据网友列举的清单显示,某款羊绒保暖背心2
2月10日消息,春节即将来临,今年各大线上购物平台纷纷宣布“春节不打烊”。在不打烊的前提下,对春节假期配送费用做出了一些调整。山姆:由于春节运力紧张,为保障线上配送服务,2026年2月11日至2月2
1月25日消息,据媒体报道,近日,厦门接连多起涉及会员卡的诈骗案件,受害者累计损失超3 6万元。一位女子表示:“本想省山姆260元的年卡费用,结果却反被骗走了4000多元。”本月初,她本想去山姆会员
热门专题
热门推荐
PromptLayer是什么 如果说构建AI应用是一场精巧的协作工程,那么Prompt(提示词)往往是其中最关键的“暗物质”。它决定了模型输出的质量,却常常散落在代码的各个角落,难以管理。PromptLayer的出现,就是专门为了解决这个痛点而生。它是一款专为Prompt工程设计的AI工具,核心目标
Automix AI是什么 在当下的就业市场,一份出色的简历和从容的面试表现,几乎成了每个求职者的“硬通货”。而这就引出了我们今天的主角——Automix AI。简单来说,这是一款由Automix团队精心打造的AI智能工具,它的核心使命就是帮助求职者打磨简历、锤炼面试技巧,从而在激烈竞争中脱颖而出。
ProMind AI是什么 在众多AI工具中,有一款产品正悄然成为专业工作者的得力搭档——它就是ProMind AI。简单来说,这是一款专为“效率”而生的AI助手,目标直指需要应对高复杂度任务的专业人群,比如内容创作者、营销人、工程师和产品经理。它的核心使命很明确:帮你把想法快速落地,无论是生成一段
伊朗副总统警告:任何对伊能源设施的袭击将招致严厉升级回击 4月24日,伊朗方面释放了明确且强硬的信号。副总统伊斯梅尔·萨加布·伊斯法哈尼公开表示,伊朗已准备好严厉回击任何针对其能源设施的袭击。这番话,无疑给当前紧张的地区局势又增添了一层清晰的注脚。 在伊朗埃斯拉姆沙赫尔举行的一次集会上,伊斯法哈尼的
WriteCap是什么 如果创作社交媒体内容时,你曾为想一句点睛的配文而绞尽脑汁,那么你对WriteCap的出现可能就不会感到陌生。简单来说,这是一款专门为解此困境而生的AI工具。它背后的开发团队,瞄准的正是社交媒体内容创作者、品牌营销人员乃至普通用户的日常痛点——如何让每一段分享都更抓人眼球。它的





