DNF男弹药奥兹玛毕业装怎么选?三套主流搭配解析
DNF男弹药奥兹玛毕业装备解析:泰玛特因附带负面效果不建议主选,其定位可视作奈克斯的下位替代;罗什巴赫与贝利亚斯能提供出色的作战环境,值得作为毕业选择;阿斯特罗斯虽存在随机性缺陷,但其输出提升最为显著。
免费影视、动漫、音乐、游戏、小说资源长期稳定更新! 👉 点此立即查看 👈

详细装备搭配建议
1、武器选择

【常规史诗】魔法系首选吟游系列,物理系绝大多数情况湍流最为合适。
【改造武器】飘零之花的优势在于可直接获取遴选成品,但无法遴选觉醒爆发。
鉴于弹药职业特性较少依赖觉醒爆发,改造6阶以上且完成遴选的飘零之花可作为毕业武器。
2、神话装备排行

注:部分神话装备搭配改造6+的遴选装备可突破伤害上限,可根据预算酌情选择。
3、希洛克装备搭配

除奈克斯外其余四套均适合毕业,具体需结合个人装备配置:
• 非觉醒特化时守门人伤害峰值最高
• 无CD装搭配时暗杀者能提供流畅的技能循环
• 洛多斯强化生存与输出环境
• 卢克西适合搭配改造装或大幽魂次元等觉醒爆发套装
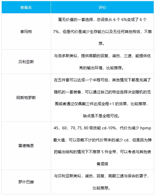
4、奥兹玛装备选择

【进阶搭配思路】
• 5件同区间阿斯特罗斯可通过指令实现半程极限爆发,但存在随机性缺陷
• 因奥兹玛无套装词条限制,推荐3件不同区间阿斯特罗斯+2件雷德梅恩/CD装或生存装的混搭方案
• 纯输出向毕业推荐阿斯特罗斯与雷德梅恩两套组合
本文内容来源于互联网,如有侵权请联系删除。
相关攻略
《DNF》TESS警告解决方案详解 最近在玩家社区里,“TESS警告”成了个高频词。不少朋友在登录DNF客户端时,屏幕上会冷不丁地弹出一行提示:“您的游戏环境异常,请重启机器后再试”,紧接着客户端就崩溃退出了。这事儿确实挺恼人,尤其当你不清楚问题根源时,可能会反复尝试、一头雾水。别急,下面咱们就把这
DNF95版本泰波尔斯鸟背图攻略:职业搭配与开荒阵容推荐 随着DNF95版本泰波尔斯鸟背图的实装,许多玩家反馈了副本卡顿、组队模式难度过高等问题。实际上,合理选择职业能显著降低攻坚门槛。那么,鸟背图开荒队伍该如何搭配?哪些职业表现更为出色?本文将结合实战表现,为你带来一份详尽的DNF鸟背图职业强度排
DNF TS警告码处理方案大全 对于经常登录《地下城与勇士》(DNF)的玩家而言,TS警告码是游戏登录过程中可能遇到的常见障碍。当登录界面突然弹出此类错误代码,即便重启电脑或游戏客户端也无效时,确实令人困扰。本文将系统梳理各类常见TS警告码及其对应的解决方案,帮助您快速定位问题根源,顺利重返阿拉德大
DNF誓约系统前瞻:千海天究极能量套装属性全解析 各位勇士,备受期待的DNF誓约系统即将正式上线。作为新版本的重头戏,这套系统为大家准备了多套风格迥异的套装,其中“千海天究极能量誓约套装”以其霸气的名号,吸引了无数目光。今天,我们就来彻底拆解这套装备的属性,看看它究竟能带来怎样的战力飞跃。 DNF千
DNF千海天版本剑帝技能数据一览 各位追求极致手感和华丽连招的勇士们,今天我们把目光聚焦在“流浪武士”——剑帝身上。千海天版本带来了不少调整,是时候重新审视一下这位女鬼剑士的技能数据了。 先看整体印象。这个版本对剑帝的调整,可以说是“优化手感,微调结构”。一些核心技能的冷却时间和伤害构成有了变化,但
热门专题
热门推荐
2026年的夏天,一片金色的阳光 那是2026年一个周日的上午,天气热得发烫,天上的云朵仿佛都被烈日烘烤得卷了边。我和妹妹坐在妈妈的电瓶车后座,正赶往书法学馆。 车子刚到保利东湾北门,麻烦就来了——电瓶车的内胎毫无预兆地瘪了下去。妈妈赶忙向岗亭伞下的保安叔叔求助,询问有没有打气筒。对方摇了摇头说没有
黄河:一条河流与一个文明的塑造 自西向东,跨越5464公里,黄河的旅程本身就是一曲不屈不挠的史诗。它绕过高山,流过平原,穿越沙漠,在地图上勾勒出一个雄浑的“几”字形。而正是在这条大河的臂弯里,华夏文明的诸多基石被一一奠定。 黄河所滋养的,是一种丰富、多样且源远流长的文化。传说中的黄帝与炎帝,这两位杰
库克交棒进行时:折叠屏iPhone重任,已移交继任者特努斯 科技圈又有新动向。根据知名记者马克·古尔曼的最新报道,苹果公司的权力交接正在产品层面悄然推进。就在4月27日,消息指出,CEO蒂姆·库克已经开始将一条堪称“实力担当”的核心产品线,正式移交给他的继任者约翰·特努斯。而这条产品线的重中之重,正
家乡的母亲河 在成都,有一条河无人不晓,那便是锦江。她承载着漫长的历史,成都人更习惯唤她一个亲切的名字——府南河。这声称呼里,饱含着我们对母亲河的深厚敬意。 历史上的府南河,河水清澈见底。诗圣杜甫曾在此留下千古名句:“窗含西岭千秋雪,门泊东吴万&里船。”要知道,古时没有火车飞机,交通全靠舟车。对深处
十一月份悄然而至 十一月份,真是个奇妙的月份。天气的脾气变化多端,让人捉摸不透。有时它会骤然变脸,寒气逼人,时不时还洒下一场鹅毛大雪;有时却又阳光和煦,暖意融融,直照得人心里亮堂堂的;偶尔,它还会飘下丝丝凉雨,带来一阵清爽。 瞧,这就是入冬以来的第一场雪,我们期盼已久的景象终于成了真。起初,天空只是





