用DeepSeek做AI视频,10秒变导演轻松打造短视频
DeepSeek热度不减:从基础应用到足球AI视频的进阶玩法
整个春节假期至今,DeepSeek的热度丝毫没有减退的迹象。从最初的基础使用,到如今结合各类工具的组合玩法,其可能性正不断被挖掘。
免费影视、动漫、音乐、游戏、小说资源长期稳定更新! 👉 点此立即查看 👈
接下来,要分享一个极具实操性的组合技——如何用DeepSeek、Midjourney和海螺AI,轻松玩转足球主题的AI视频创作。
一、不会提示词?用填空法让AI自动补全
灵感枯竭是常事,面对空白对话框,脑子里可能只剩下“一个足球运动员在草坪上奔跑”这样干巴巴的句子。后续呢?往往就卡住了。
其实,DeepSeek交互的核心逻辑在于——让它替你补全细节。一个非常有效的方法是使用“填空模板”。
只需复制以下模板,将【】内的内容替换成你的初始想法:
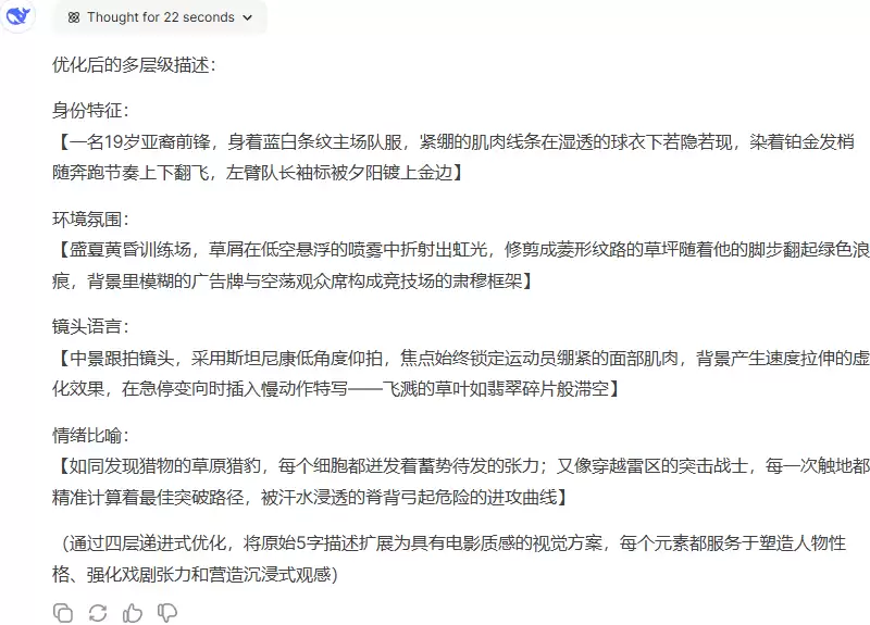
“你是一名AI视频教练,请优化我的描述:原始描述:【一个足球运动员在草坪上奔跑】。按层级优化:身份特征:(年龄/服装/外貌细节),环境氛围:(时间/天气/场景特点),镜头语言:(景别/运动方式),情绪比喻:如同…。”
生成的结果会让你惊喜。DeepSeek会输出一个细节饱满、极具画面感的描述:

看,画面感是不是瞬间就出来了?紧接着,将这段优化后的提示词复制到Midjourney或其他AI绘图工具,高质量的视觉素材便唾手可得。

二、让视频有戏剧感:四步故事冲突法
对于内容创作而言,故事感才是真正的流量密码。足球场本身就不乏戏剧性,但如何让AI生成的视频也具有抓人的冲突感?
关键在于结构。试试这个“四步故事冲突法”:“[平静开场] → [突发危机] → [对抗升级] → [悬念留白]”。
以“一名球员在决赛中罚点球”为例,让DeepSeek据此生成完整故事段落:
“开场:镜头缓慢推近球员,背景是热烈欢呼的人群;突发:裁判哨声未响,对方球员突然冲出干扰;升级:球员稳住情绪,特写显示他的冷汗;悬念:镜头切换到球在空中划过的轨迹,画面定格。”
有了这个脚本骨架,再辅以后期生成的环境光效和慢动作处理,这段视频的悬念感和张力足以吊足观众胃口。


三、分镜思维:提前规划视频脚本
对于有故事线的视频,提前用分镜大纲进行规划,能极大提升制作效率和成片质量。
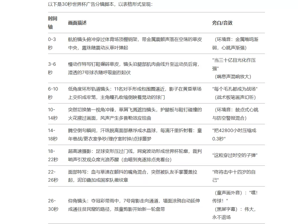
- 用DeepSeek生成分镜表:输入提示词:“我是视频创作者,想拍一支世界杯广告,请帮我生成30秒脚本、画面描述和时间轴。” DeepSeek通常会以清晰的表格形式输出结果,画面、时间点、旁白一目了然。

为了得到更精细的画面,可以进一步让DeepSeek生成适配AI绘画模型的提示词。例如:“动态中景:足球在泥泞场地飞溅水花,球员在雨中拼抢,远景背景有闪电划过…” 用这样的描述喂给Midjourney,出图效果往往非常到位。

四、剪辑与音效:让画面更具冲击力
素材准备齐全后,便进入最后的组装与打磨阶段——剪辑。国内用户推荐使用剪映,操作友好且功能强大。导入素材后,关键是根据分镜脚本的节奏进行卡点剪辑。
这里有几个小建议:
- 背景音乐选择激昂、热血的曲风,以契合足球运动的氛围。
- 灵活运用慢动作、快速切换等镜头语言,增强视觉冲击力。
- 在结尾处巧妙设置悬念或留白,能让观众意犹未尽。
五、总结:用AI快速创作电影级视频
如今,普通人高效创作优质内容已成为可能。其秘诀可以归纳为以下三段论:
- 提问法:善用模板引导DeepSeek生成专业级提示词,解决“无从下手”的难题。
- 冲突法:用四步剧情结构为内容注入故事钩子,提升观看完成率。
- 分镜法:通过提前规划分镜,系统性、批量化地产出电影感内容。
一个不争的事实是,像DeepSeek这样的工具出现后,善于利用它们的人将获得显著的优势。尽早掌握并应用这些AI工作流,无疑能让你在内容创作的浪潮中,离风口更近一步。
热门专题
热门推荐
MySQL视图自增主键映射与逻辑主键生成方案详解 在数据库设计与优化实践中,视图(View)是简化复杂查询、封装业务逻辑的强大工具。然而,许多开发者在操作视图时,常希望实现类似数据表的自动主键生成功能,这在实际应用中却面临诸多限制。本文将深入解析MySQL视图与自增主键的关系,并提供切实可行的逻辑主
MySQL启动时默认字符集没生效?检查my cnf的加载顺序和位置 先明确一个关键点:MySQL启动时,并不会漫无目的地去读取所有可能的配置文件。它有一套固定的、按优先级排列的查找路径(通常是 etc my cnf、 etc mysql my cnf,最后才是 ~ my cnf),并且找到第一个
基本医疗保险的“双账户”模式:统筹与个人如何分工? 说起咱们的基本医疗保险,它的运作核心可以概括为“社会统筹与个人账户相结合”。简单来说,整个医保基金就像一个大池子,但这个池子被清晰地划分为两个部分:一个是大家共用的“统筹基金”,另一个则是属于参保人自己的“个人账户”。 那么,钱是怎么分别流入这两个
TYPE IS RECORD 语法详解与核心应用指南 在PL SQL数据库编程中,TYPE IS RECORD是定义自定义复合数据类型的关键工具。其标准语法结构为:TYPE 类型名 IS RECORD (字段名 数据类型 [DEFAULT 默认值] [NOT NULL]);。通过该语法,开发者可以灵
在定点医疗机构的选择上,政策其实给参保人留出了不小的灵活空间。获得定点资格的专科和中医医疗机构,会自动成为统筹区内所有参保人的可选范围,这为大家获取特色医疗服务提供了基础保障。 在此之外,每位参保人还能根据自身需要,再额外挑选3到5家不同层次的医疗机构。比如,你可以选择一家综合三甲医院应对复杂病情,





