国产二游《异环》开服翻车!官方滑跪道歉 玩家却集体拥护
《异环》公测风波:一次坦诚的危机处理与玩家的“宽容”
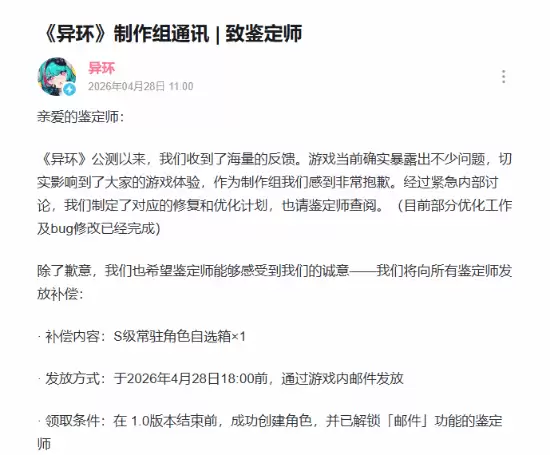
公测上线,对任何一款游戏而言都是大考。《异环》这次交出的初期答卷,显然遇到了些麻烦。移动端闪退、掉帧、发热……这些问题在玩家社区中迅速发酵,成了开服后的首要焦点。面对潮水般的反馈,开发组在4月28日给出了他们的回应:一封长文致歉,一份详细的修复蓝图,外加一份面向全体玩家的补偿——一个S级常驻角色自选箱。
免费影视、动漫、音乐、游戏、小说资源长期稳定更新! 👉 点此立即查看 👈

那么,问题具体怎么解决?公告里列出了三项核心措施:技术团队会持续在线更新,优先扑灭那些导致闪退和高优先级的Bug;成立专项组,专门针对中低配置移动设备进行全面的优化打磨;同时,云端解决方案《云·异环》的上线进程也会提速,并准备提供免费体验时长,为硬件吃力的玩家多提供一个选择。

除了性能,公平性也是官方划出的红线。对于利用游戏漏洞获利、破坏竞技环境的行为,官方明确表态将严肃处理,包括扣除非法收益乃至封禁账号,这一点毫不含糊。
公告也坦承了内容层面的不足。官方认为,游戏主打的“都市轻喜剧”风格在部分剧情编排上处理得不够到位,影响了整体体验的流畅感。为此,后续的优化方向包括:提前实装番外剧情“番茄酱暴走现场实录!”、加入对话快速跳转至下一句的功能,并持续提升未来主线章节的演出效果和叙事节奏。
另一个被重点提及的,是驾驶体验。车辆物理手感与操控反馈不佳的问题,已被列入近期重点修复清单。而在规划中的1.1版本,则会加入“车辆智能巡航”功能,旨在降低驾驶操作的门槛,让不擅长开车的玩家也能轻松享受探索的乐趣。

角色与战斗,作为长期体验的核心,官方也给出了承诺。未来新角色的设计将避免单纯的元素堆砌,转而强化其独特辨识度。战斗系统方面,受击反馈、动作的前摇与后摇、镜头震动及音效等细节,都将进入持续调优的轨道。

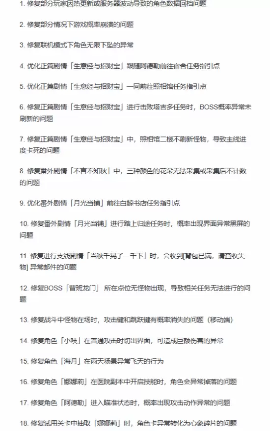
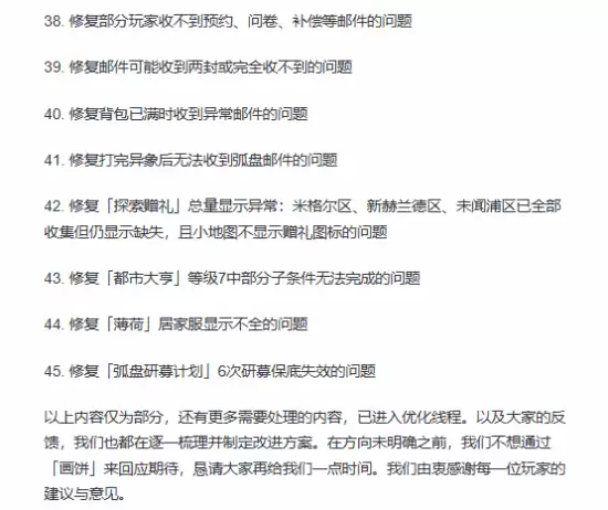
当然,一些已知问题已经在快速修复中。更多已修复问题的具体详情,玩家可以通过官方渠道查看。



有意思的是,与通常一边倒的批评声浪不同,这次玩家社区的反应呈现出一种微妙的“宽容”。在许多评论区,一个主流声音是:游戏底子其实不差。尽管存在种种缺点,但其独特的玩法内核依然可圈可点。更关键的是,玩家们对制作组这种“立正挨打”、快速响应并给出清晰路径的态度表示认可,甚至出现了“拥护”的声音。这种基于品质潜力和诚恳态度而产生的信任,或许比一时的完美无瑕更为珍贵。





相关攻略
异环异能组合全解析:从基础机制到实战应用 在《异环》的战斗世界里,六大异能属性远非孤立存在。它们之间精妙的组合与反应,构成了游戏策略深度的核心。简单来说,当你将特定的属性技能组合施放时,就能触发名为“异能环合”的特殊反应,从而造成额外伤害或附加强力效果。这不仅是输出的关键,更是应对不同战局、尤其是高
一、基础赚钱路径 任务收益 想攒下第一桶金,从任务入手准没错。这条路子稳当,收益也相当清晰。 主线任务:跟着剧情走就行,完成一个章节就能拿到固定的方斯奖励,收益最稳定,算是保底收入。 支线任务:别看单个任务奖励不算高,但架不住数量多、容易完成。每天顺手做几个,长期积累下来,可是一笔相当可观的额外进账
异环中浔的配队攻略:如何用好这位“时间掌控者”? 在《异环》的众多角色里,浔绝对算得上是一位“宝藏”辅助。她不仅拥有独特的技能复刻机制,能“拷贝”队友的爆发技为己用,还具备强大的控场与范围输出能力。大招一开,既能打出高额伤害,又能掌控战场节奏。很多玩家都在琢磨,这样一位多面手,到底该怎么配队才能发挥
备受期待的二次元开放世界游戏《异环》于今年四月正式开启公测 与过往测试版本相比,这次公测的内容量可以说是诚意十足。开发团队一口气放出了四个风格迥异的新探索区域,还对一处既有地图进行了大刀阔斧的重制。下面,咱们就来好好盘一盘这次更新的地图结构,看看它们各自藏着哪些核心体验亮点。 新西里安:立体交错的日
在《异环》手游中高效“搬砖”:多种打工路径全解析 想在《异环》里快速积累基础货币?打工系统无疑是核心途径之一。但怎么打,才能既高效又适合自己?今天,我们就来系统拆解几种主流玩法,帮你根据手头资源和游戏偏好,找到那条最顺手的成长路径。 第一步:选址开店,精打细算起步 游戏里的城市地图上,分布着专营商铺
热门专题
热门推荐
2026年第16周剧集热度榜:六部破亿作品,谁主沉浮? 2026年第16周(4月20日至4月26日)的剧集市场,可谓热闹非凡。猫眼数据显示,本周全网有效播放量突破一亿大关的电视剧与网络剧,足足有六部。这份含金量十足的榜单,究竟藏着哪些爆款?它们的制胜法宝又是什么?我们不妨来仔细盘一盘。 Top 1
美国情报机构研判伊朗将如何回应特朗普单方面宣布胜利 全链网4月29日消息,一场持续了两个月、已造成数千人丧生的冲突,正日益成为白宫的整治包袱。此刻,美国情报界接到了一项特殊任务。据两名美国官员及一位知情人士透露,他们正在紧急分析一个关键问题:如果美国总统特朗普单方面宣布在这场冲突中获胜,伊朗会作何反
一个前军情六处特工,靠“古怪魅力”撬开罪犯的嘴 前军情六处特工,凭借“古怪魅力”撬开罪犯的嘴——这设定听起来,像是《神探夏洛克》混搭了《Lie to Me》。但福克斯这次押注的新剧《审讯者》,其选角逻辑,可能比剧情本身更有看头。 谁演谁的朋友? 最新消息是,迈克尔·比奇确认加盟。他在剧中的定位很明确
还记得五阿哥和小燕子表白的时候闹了多大的笑话吗? 五阿哥第一次向女子表白,多少有些不好意思。他把小燕子约出来,支支吾吾地说,自己喜欢上了身边的一个人。 小燕子的嘴,向来比脑子快得多。 在她心里,这世上最美丽、最值得爱的女子只有一个,那就是紫薇。所以她张口就嚷:“不行不行!紫薇已经有尔康了,你这么做,
凯威发布美式巡航新车极光C652V,650cc V缸+全铝合金车架 国产凯威品牌正式发布了全新的美式巡航摩托车——极光C652V,官方售价定在了两万四千九百八十元。这个价格一出来,市场里不少人的目光就被吸引过来了。 先看外观,这款车在设计上可以说是深得美式巡航的精髓。它的整体轮廓,和那些我们耳熟能详





