ai agent有哪些产品?2026年最热ai agen
四大流派:AI Agent产品的战略分野
眼下AI Agent市场热浪滚滚,但产品形态早已分化。一家中型制造企业的技术负责人或许正面临这样的困扰:办公桌上同时摆着三份迥异的方案——国际云厂商的开发框架、国内大厂的协同助手、老牌ERP商的融合方案。这恰恰折射出市场的全貌:选择前,得先看清它们各自的门派与路数。
免费影视、动漫、音乐、游戏、小说资源长期稳定更新! 👉 点此立即查看 👈
根据核心逻辑与目标用户的差异,市场上的AI Agent产品大致可归为四大主流路径。其特点与代表,一目了然:
| 流派 | 核心逻辑 | 代表性产品/平台 | 优势 | 挑战/边界 | 理想用户画像 |
|---|---|---|---|---|---|
| 技术编排流 | 提供灵活的“空架子”与工具链,由用户注入业务能力。 | Dify、LangChain、亚马逊Bedrock AgentCore | 灵活性极高,模型和工具选择自由,开发者生态繁荣。 | 企业需自行解决与核心业务系统对接的“最后一公里”,技术门槛和维护成本高。 | 拥有强大AI研发工程团队的企业,用于构建创新型或独立应用。 |
| 模型生态流 | 以大模型能力为核心,提供“模型即服务”与轻量级应用开发。 | 百度智能云千帆、阿里云百炼、字节跳动扣子 | 通用性强,易用性高,常与办公生态(钉钉、飞书)深度集成,降低使用门槛。 | 对深层次、个性化的企业业务逻辑理解有限,数据托管方式可能让大型企业顾虑。 | 需要快速构建知识库问答、文档总结、营销文案等轻量级应用的企业。 |
| 业务底座流 | 从企业核心业务系统(ERP等)内部“生长”出的AI,原生集成。 | 金蝶苍穹Agent、实在智能Agent、零一万物万智Agent | 天生懂业务、通数据、重安全,开箱即可处理财务、供应链等核心流程,落地深度高。 | 可能与特定厂商的业务系统绑定,在跨异构系统整合时可能存在局限。 | 希望AI能深度融入并自动化核心业务流程,尤其是已使用相关厂商业务系统的企业。 |
| 垂直方案流 | 针对特定行业或场景需求,提供开箱即用的、高度封装的解决方案。 | EPAM行业智能体、联想城市超级智能体、Synthflow语音客服 | 行业Know-how深厚,即买即用,快速解决特定痛点,交付价值明确。 | 功能领域相对聚焦,扩展性和定制灵活性可能不如通用平台。 | 在金融、医疗、零售、客服等特定领域有明确且复杂需求的企业。 |

核心产品深度解析
业务底座流的典范:实在Agent与金蝶苍穹Agent
这一流派的产品,可以理解为从企业“肌体”内部长出的智能。以实在Agent为例,它由RPA进化而来,其核心优势在于“手脚”异常灵活。凭借智能屏幕语义理解等技术,它能像人一样“看”屏幕操作任何软件,即便是那些没有API接口的遗留系统也能打通,完美解决了自动化落地中棘手的“最后一公里”问题。
而金蝶苍穹Agent,则根植于金蝶三十余年的企业管理实践。它无需额外对接,就能深度理解凭证、订单这些业务对象的内在逻辑。更关键的是,它与企业原有的权限、安全体系一体化设计,让企业敢于将AI应用到财务核算等最为核心和敏感的流程中去。
模型生态流的代表:百度千帆
模型生态流堪称“航空母舰”模式。以百度智能云千帆为例,它不仅仅是一个接入150多个模型的“超市”,更提供了强大的Agent基础设施。比如它发布的“企业级Deep Research”应用,能在十几分钟内生成一份引证详实的专业研究报告,将通用大模型的能力快速转化为具体的生产力工具。
技术编排与垂直方案
技术编排流的代表,如亚马逊云科技,提供的是从开发框架、托管平台到模型定制的完整工具链。它的重心在于赋予企业级的安全性、可控性以及最终的规模化部署能力,把构建智能体的“硬核”能力交给客户自己。
垂直方案则走向了另一个极端:极度聚焦。例如,EPAM在Google Cloud上发布了7个针对特定行业的智能体,从金融KYC自动化到药物发现,深度封装行业知识。而Synthflow则专注于无代码语音AI客服,帮助企业自动化处理电话沟通,开箱即用,目标明确。
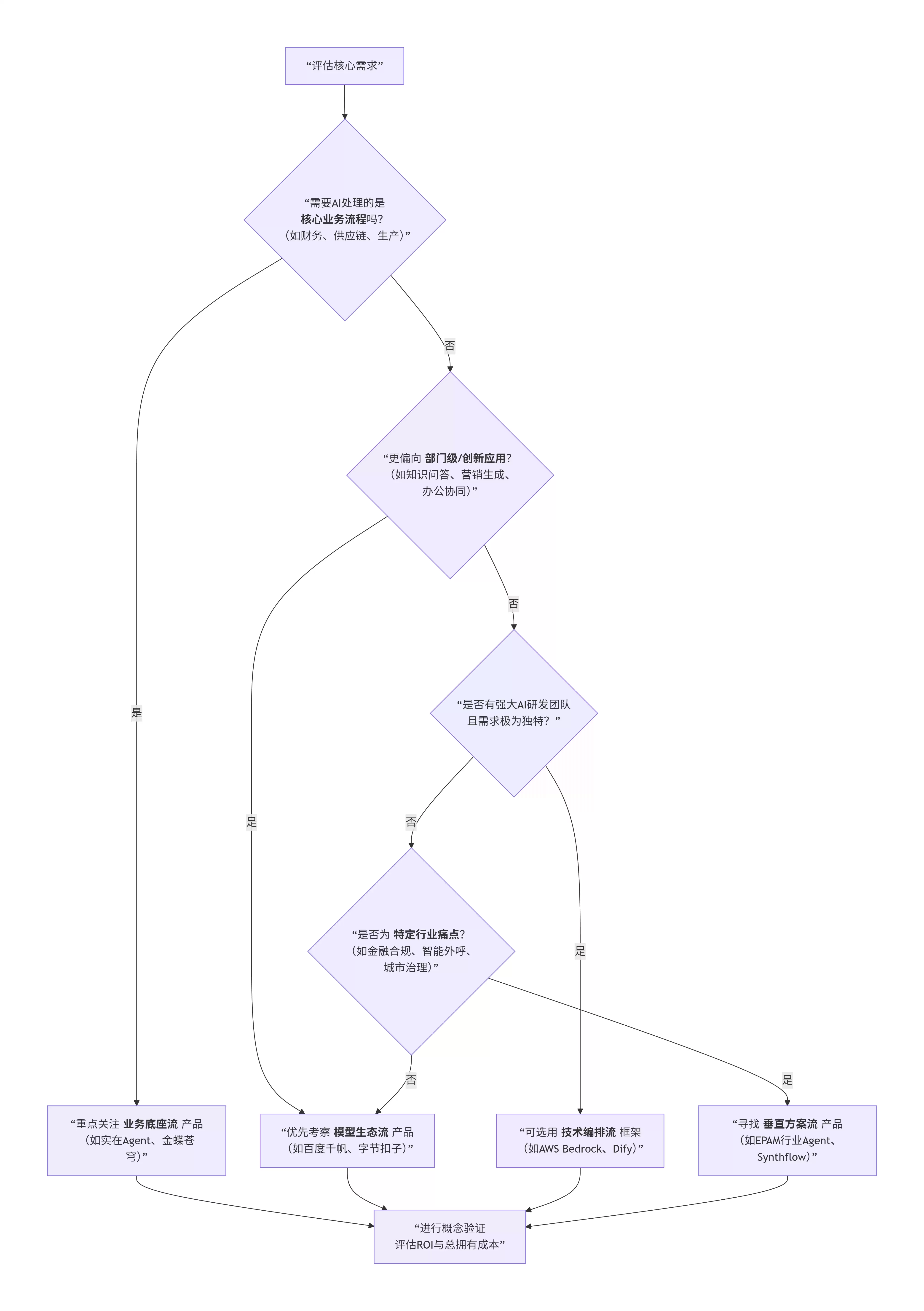
如何选择:从需求到产品的决策路径
面对琳琅满目的选择,企业决策切忌被技术光环迷惑,回归业务本质才是正途。

选择路径其实有章可循。首先,得在集成深度与灵活度之间权衡:业务底座流产品开箱即用,但与现有不同体系的系统集成可能需额外功夫;技术编排流则恰恰相反,前期投入大,但换来的是几乎无限制的灵活性与自主权。
其次,数据安全与合规是红线。尤其是处理核心业务数据时,产品的私有化部署能力、数据加密机制、操作审计日志是否符合等保要求,这些都不是可选项目,而是必须严格审查的准入条件。
最后,必须算一笔总账——总拥有成本。这不仅仅是采购费用,更要估算长期的开发、集成、运维和优化投入。一个看似灵活却需要庞大技术团队维护的框架,其长期总成本,很可能远超一个“开箱即用”的封装方案。这笔经济账,算清楚才能避免后续的被动。
趋势与展望:Agent的价值将走向何方
展望未来,AI Agent的发展脉络已清晰可见。
首先,价值重心正在从“功能堆砌”转向“价值交付”。正如零一万物提出的“超级员工”概念,未来的AI Agent将更侧重于闭环解决具体的业务问题,并直接驱动可衡量的业务指标增长,成为实实在在的价值创造者。
其次,作战模式将从“单兵作战”演进为“群体智能”。复杂的商业问题往往需要多个智能体分工协作。因此,平台对多智能体进行任务编排、协同与统一管理的能力,将变得至关重要。
最后,基础设施的重要性将日益凸显。为智能体提供安全沙箱、长期记忆、专用模型服务等支持的底层设施,是规模化、稳定化落地的基石。目前,已有像PPIO这样的厂商开始专注耕耘这一领域。
说到底,选择哪款AI Agent,取决于企业究竟希望它是点缀业务、随取随用的“瑞士军刀”,还是驱动核心流程、不可或缺的“心脏起搏器”。
在2026年这个规模化落地的关键年份,与企业业务深度匹配的产品,远比单纯技术超前的产品,更能带来真实可感的回报。希望这份全景梳理,能助你在纷繁的市场中,做出更清醒的决策。
相关攻略
精准识别与智能反垃圾:构建内容清洁的策略体系 要有效治理水贴、刷屏这类网络“牛皮癣”,实现精准的智能反垃圾,离不开一套环环相扣的策略组合拳。这里有几个关键步骤,构成了从识别到过滤的完整闭环。 一、建立垃圾内容样本库 万事开头难,第一步得把“地基”打牢。建立一个庞大且动态的垃圾内容样本库,是整项工作的
辅助跨语言文档审阅的技术手段 面对跨语言文档审阅这项挑战,有没有什么办法能让流程更顺畅一些?答案是肯定的。目前,市面上已经涌现出一系列成熟的技术工具,它们能为我们提供有力的支持。 当然,最基础也最广为人知的,莫过于机器翻译技术。它的角色很明确:快速地将文档内容从一种语言转换成另一种,为审阅者搭建起一
RPA集成方案全景解析:如何打通系统壁垒,实现智能自动化 谈企业自动化,绕不开RPA(机器人流程自动化)这个话题。但单有RPA机器人还不够,让它与现有系统无缝“对话”,才能真正释放价值。市面上集成方案五花八门,到底该怎么选?其实,核心在于匹配业务场景与技术架构。接下来,就带大家梳理一下那些主流的RP
智能文档审阅中的关键信息提取:机器如何“炼”就慧眼 在智能文档审阅的众多环节里,关键信息提取无疑是那座必须翻越的山峰。想想看,当你面对一份动辄几十页的合同或报告,第一反应是什么?多数人的大脑会瞬间启动“筛选雷达”,本能地掠过长篇大论,直奔核心条款和结论——说白了,这就是在提取关键信息。那么,对于机器
数据挖掘的工作流程:从混沌到洞见的系统性旅程 数据挖掘这件事,听起来高深,其实是一趟有章可循的系统性旅程,目标就是从那片看似混沌的数据海洋里,打捞出真正有价值的信息与知识。整个过程环环相扣,缺一不可。咱们不妨把这个流程拆开来看,一步步走完从问题到决策的全过程。 一、定义商业问题 确定目标 万事开头难
热门专题
热门推荐
霸王茶姬回应顾客喝出疑似水银物质:门店称流程不可能出现,正配合调查 近日,一则关于新茶饮的消费纠纷引发了广泛关注。据媒体报道,安徽宿州一位消费者反映,其在霸王茶姬砀山万达广场门店购买的饮品中,发现了疑似水银的液态金属物质。 根据消费者描述,事情始于饮用时尝到的异常颗粒感。随后仔细查看,竟在杯底发现了
2026款哈弗H9正式上市:硬派越野的全面进阶 4月28日,备受关注的2026款哈弗H9公布了最新动态。新车指导价定在19 99万至24 79万元区间,并推出了颇具吸引力的限时换新价——17 49万元起,顶配车型也仅需22 29万元。这个价格策略,无疑让硬派越野的门槛变得更亲民了。 外观:硬朗气场再
在Ubuntu系统中配置Ja va路径 在Ubuntu系统里配置Ja va环境,其实是个挺常见的需求。这事儿说简单也简单,核心就两步:设置好JA VA_HOME环境变量,再把Ja va的可执行文件路径加到PATH里。下面咱们就一步步来,把这事儿彻底搞定。 第一步:安装Ja va 如果你系统里还没装J
小米汽车发布五一假期专项售后服务,为车主出行保驾护航 五一假期将至,出行高峰随之而来。就在今天,小米汽车正式发布了针对2026年五一假期的专项售后服务保障方案。这项服务聚焦车主在假期出行中可能遇到的各类突发状况,推出了一系列重磅权益,覆盖了整个假期时段,从4月29日一直持续到5月6日。 此次专项服务
在Ubuntu系统中调整Ja va内存设置 在Ubuntu系统上运行Ja va应用,内存配置是个绕不开的话题。调得好,应用跑得飞快;调得不对,性能瓶颈甚至崩溃都可能找上门。好在调整方法并不复杂,关键得找准场景。下面这张图,可以帮你快速建立起一个直观的印象: 接下来,咱们就聊聊几种主流的调整路径,你可





