短命实锤!灵犀互娱的手游《神探诡事录》运营不足一年就匆匆下线
《神探诡事录》停运:一款小众手游的“短命”之旅
近日,灵犀互娱旗下的一款探案题材手游《神探诡事录》发布公告,宣布将于6月23日正式终止运营。目前,游戏已从各大应用商店下架,一个曾经崭露头角的项目,就此画上句号。
免费影视、动漫、音乐、游戏、小说资源长期稳定更新! 👉 点此立即查看 👈

回顾这款游戏的历程,它于2025年7月24日开启公测,定位是一款MUD(多用户对话)类角色扮演手游。其核心卖点在于“武侠”与“悬疑”的融合,主打文字互动和沉浸式剧情体验,试图在视觉轰炸的市场中,为玩家提供一种返璞归真的阅读与想象乐趣。

公测之初,市场曾给予过短暂的热情。游戏上线当日,一度冲至iOS免费游戏榜第7的位置,开局可谓亮眼。然而,这种热度并未能转化为持久的生命力。后续排名迅速下滑,加之遭遇iOS平台的“清榜”处理,使得游戏的新用户获取与商业变&现之路愈发艰难。这几乎是许多小众产品难以逃脱的宿命:高开低走,后劲不足。

根据官方公告,目前游戏的充值入口和新用户注册通道均已关闭,服务器仅对已注册的老玩家开放,直至最终关停。从公测到停服,生命周期不足11个月。这个时间跨度,无疑为“小众赛道手游的生存困境”提供了一个鲜活的注脚。它提醒我们,在巨头林立的游戏市场,一个独特的创意若要长久存活,需要面对的挑战远比想象中更为复杂。
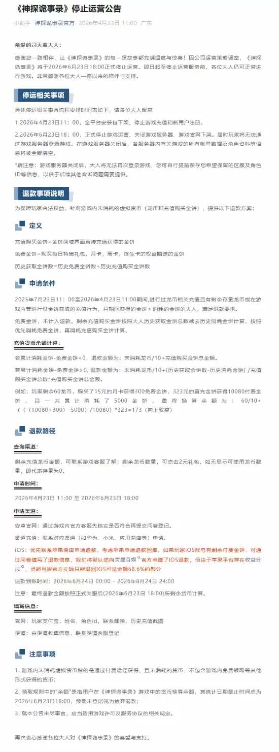
以下是公告原文:

相关攻略
《神探诡事录》停运:一款小众手游的“短命”之旅 近日,灵犀互娱旗下的一款探案题材手游《神探诡事录》发布公告,宣布将于6月23日正式终止运营。目前,游戏已从各大应用商店下架,一个曾经崭露头角的项目,就此画上句号。 回顾这款游戏的历程,它于2025年7月24日开启公测,定位是一款MUD(多用户对话)类角
灵犀互娱新作《宗师之上》开启预约!东方幻想放置RPG,创新合成玩法+无损转修,打造轻松不内耗的修仙体验。预约开启,立即加入! 当中式题材游戏不断推陈出新,玩家对“轻松感”的呼声也日益高涨。这不,灵犀互娱就在轻量级赛道上放了个大招。4月15日,由他们倾力打造的首款东方幻想题材放置RPG手游《宗师之上》
1月8日消息,据游戏葡萄报道,灵犀互娱《三国志·战略版》发行制作人曾令鹏已离职,其昨日在朋友圈发文表示「问曹」是自己留给亲儿子三战的最后一条片,感谢三战为自己带来的7年美好。曾令鹏最早任职于网易游戏
热门专题
热门推荐
智能文本处理引擎在文本分类中的优点 提到文本分类,很多人首先想到的是海量数据和繁琐的人工标注。但智能文本处理引擎的出现,正在彻底改变这一局面。那么,它究竟带来了哪些实实在在的优势呢?以下几个方面,或许能给你清晰的答案。 高效性 面对成山堆的文本数据,人工逐篇审阅分类的效率瓶颈显而易见。智能文本处理引
快递面单OCR识别:让物流信息“开口说话”的技术 在现代物流体系中,让一纸面单上的信息快速、准确地“活”起来,是提升效率的关键。这背后,倚赖的正是光学字符识别技术,也就是我们常说的OCR。这项技术的核心任务很明确:把快递面单上印刷或手写的文字信息,通过图像扫描转化为计算机能直接理解和处理的数字格式,
半监督信息抽取 信息抽取这事儿,如果纯靠人工标注,耗时费力;如果全无监督,效果又难以保证。于是,一种折中且高效的策略应运而生——半监督信息抽取。它巧妙地将监督学习与无监督学习的优势结合了起来。 那么,它具体是如何运作的呢?简单说,就是先由人工“播种”。研究者会预先定义好需要抽取的关系类型,并手动添加
超级自动化平台:企业效率革命的核心引擎 如果说单一的工具是解决特定问题的“螺丝刀”,那么超级自动化平台,就是为企业提供的一整套“智能工具箱”。它并非某项孤立的技术,而是集机器人流程自动化、人工智能、机器学习等多种能力于一身的综合性解决方案。更关键的是,它还集成了低代码开发、智能流程编排与数据分析等功
多平台电商店铺财务账单核对指南 在多个电商平台同时运营店铺,财务账单的核对工作是一项不小的挑战。这事儿有多重要,想必各位掌柜都深有体会。今天,咱们就来系统地聊聊,怎么把这份复杂的工作变得清晰、高效。 一、统一数据格式:打好基础第一步 想象一下,面对来自不同平台、格式各异的报表,光是“对齐口径”就能让





