赛力斯拟剥离资产,全力聚焦问界汽车业务
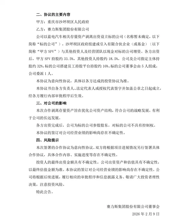
2月9日消息,赛力斯与重庆沙坪坝区政府于2月8日正式签署合作协议,双方将以蓝电汽车存量资产出资设立新公司,并引入国资与社会资本。
通过此次合作,赛力斯将由控股方转变为参股方(持股32%),并不再合并报表。其核心目标在于战略聚焦问界、实现财务减负与风险隔离,从而全力推进业务的高端化与规模扩张。

在新公司的董事会构成上,5名董事席位中赛力斯仅占1席,日常经营决策将由政府与新团队共同主导。
具体到股权结构,沙坪坝区政府平台持股33.5%,成为第一大股东;赛力斯及其关联方持股32%,作为重要参股方;社会资本持有18.5%股份;另有16%的股份由员工持有。
蓝电业务剥离后,赛力斯有望降低资产负债率、改善现金流与利润表现,减少低端业务对财报的拖累,从而能更专注于问界领域的技术迭代与产能扩张。
引入政府资本进行兜底,使赛力斯得以参股而不控股,实现了风险的有效隔离。同时,此举也强化了与重庆基地在政策、资源方面的协同,为问界的发展提供了更稳定的本土支持。
目前,问界已成为赛力斯销量与利润的核心支柱,已于2026年1月达成100万辆里程碑。剥离销量有限且处于亏损边缘的蓝电业务(2025年销量约2万辆),有助于公司集中研发、渠道及营销资源,全力押注问界品牌的高端化与快速上量。

相关攻略
港股汽车板块迎来反弹,赛力斯领涨超7%,小鹏集团涨6 5%,其他车企跟涨。反弹源于出口数据超预期、企业盈利上修及政策催化,属超跌后估值修复。一季度新能源汽车出口激增126%,支撑业绩。特斯拉FSD入华或推动行业焦点从电动化转向智能化,引发价值重估。
全新问界M9系列预售累计订单突破5万台,成为50万级豪华SUV市场爆款。其热销背后是赛力斯“魔方”技术平台的全面支撑,该平台以AI驱动,集成多元动力、舱驾协同等六大系统,旨在解决能耗、交互、驾控等核心需求。技术领先正成为高端新能源市场竞争的关键,推动品牌凭借硬核实力赢得市场认可。
赛力斯与博奥镁铝联合研发的全球首款量产半固态镁合金车身关键部件(CCB)正式下线。该部件在满足高刚性、高安全性要求的同时,实现了显著轻量化,有助于提升电动车续航表现。目前该技术已具备稳定量产能力,并计划应用于问界等核心车型。
2026年4月30日,赛力斯集团股份有限公司(股票代码:601127)正式披露了其第一季度财务业绩。报告显示,公司在本报告期内实现营业总收入257 46亿元,对比2025年同期的191 47亿元,大幅增长34 46%,展现出强劲的营收扩张势头。 从盈利指标来看,赛力斯一季度净利润录得7 54亿元,同
当行业内的多数品牌仍在“价格竞争”的红海中激烈角逐时,赛力斯已经凭借前瞻布局,在“核心技术深水区”完成了关键性战略卡位。最新发布的季度财报数据表现极为亮眼:公司实现营业收入257 5亿元,同比大幅增长34 5%;净利润达到7 5亿元;新能源汽车销量攀升至7 85万辆,同比增长43 9%。然而,比这些
热门专题
热门推荐
摘要由实在Agent通过智能技术生成。此内容由AI根据文章内容自动生成,并已由人工审核。 随着企业数字化转型进入智能体(Agent)驱动的新阶段,如何平衡AI创新与安全合规成为关键挑战。尤其在《网络安全等级保护基本要求》(等保2 0)的严格框架下,企业级智能体的部署必须同时满足效率提升与合规保障的双
使用情景 对于外贸从业者来说,年终总结绝非简单的例行汇报。它是一次至关重要的年度复盘与战略规划,既要系统梳理过去一年的业绩成果与经验得失,也要为来年的市场开拓与业务增长指明清晰路径。在全球贸易竞争白热化的今天,一份逻辑严谨、数据详实、洞察深刻的总结报告,不仅是个人专业能力的集中体现,更是赢得管理层支
使用情景 又到年末了,年度安全工作总结是每个团队都绕不开的环节。这份总结的价值,远不止于一份简单的回顾。它更像是一份“体检报告”,清晰地告诉你过去一年安全工作的“健康状况”——哪里做得好,哪里还有隐患,从而为来年的精准施策打下坚实的基础。 不过,说起写总结、做PPT,不少人就开始头疼了:内容怎么组织
Zcash (ZEC) 月度暴涨520%:深度解析后市行情与关键点位 近期,隐私币龙头Zcash (ZEC) 上演了一场令人瞩目的行情,月度涨幅高达520%,价格一度逼近300美元,创下自2021年12月以来的新高。在加密市场整体承压的背景下,ZEC的逆势狂飙吸引了全球投资者的目光。本文将结合技术分
在存量竞争的时代,电商售后数据早已超越了“成本中心”的单一角色,它正成为洞察产品质量、优化物流链路、提升用户忠诚度的核心战略资产。然而,现实往往骨感:多平台、多店铺、多套ERP系统并存,数据散落一地。靠人工手动汇总?不仅耗时费力,更关键的是,你永远无法实现真正的实时预警与敏捷响应。那么,电商售后数据





