烧机油解决方案指南:从日常养护到系统清洗科学选择
在汽车保养中,活塞环卡滞引发的烧机油问题,始终萦绕在车主和维修人员心头。面对这个棘手的状况,市面上虽然宣称能够“药到病除”的添加剂比比皆是,但实际效果真的如宣传那般神奇吗?
免费影视、动漫、音乐、游戏、小说资源长期稳定更新! 👉 点此立即查看 👈

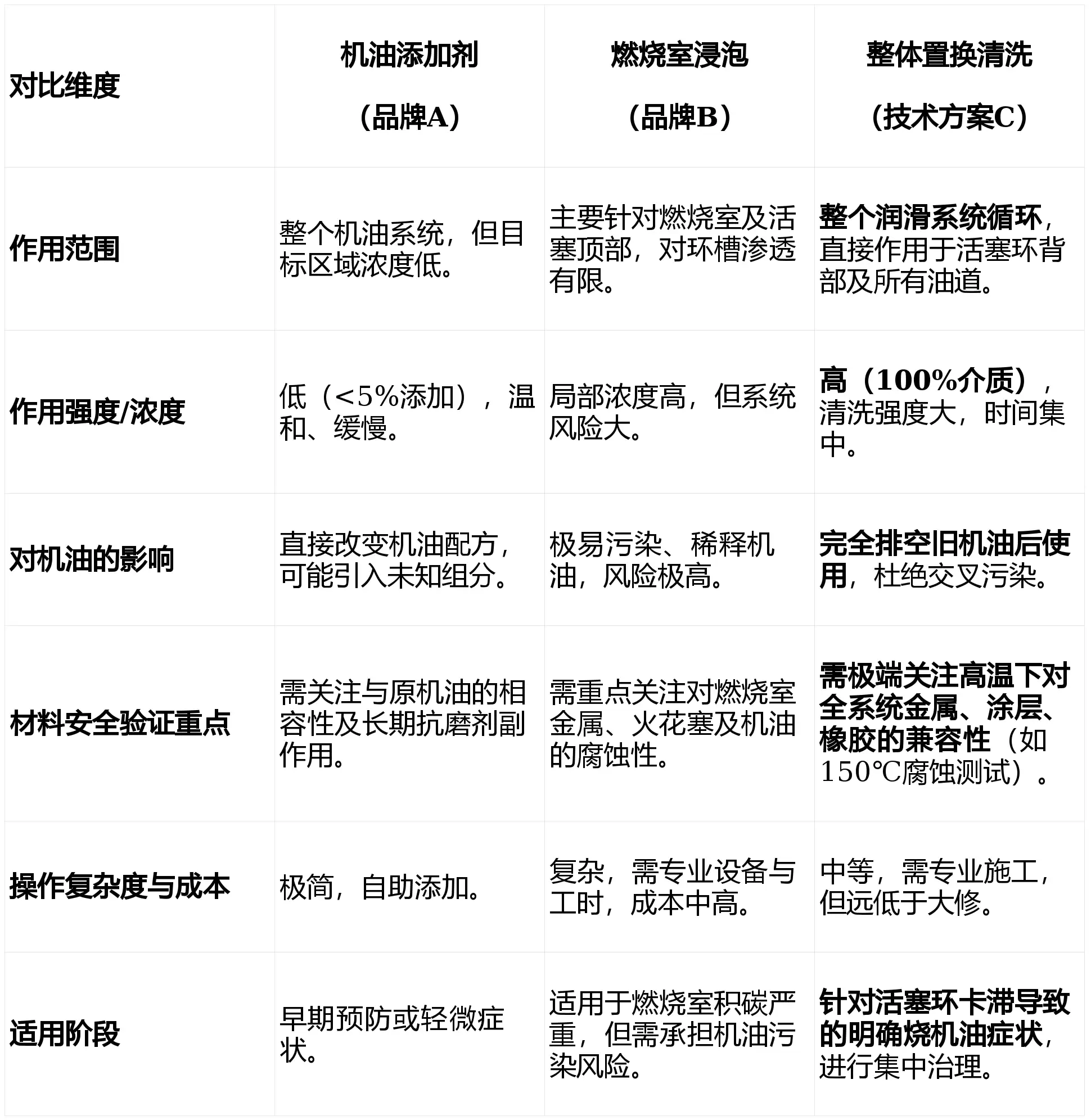
事实上,处理因活塞环卡滞导致的烧机油,并没有所谓一劳永逸的“灵丹妙药”。车主面对这个问题时,需要根据车辆烧机油的严重程度,在“日常养护预防”、“局部对症处理”和“系统深度清洗”这三种策略中,做出明智且合适的技术选择。这三种方法各有侧重,分别适用于不同阶段的烧机油状况,绝不能一概而论。
对于烧机油问题尚不严重的车辆,日常的养护和预防是关键。通过定期更换高品质机油、保持发动机内部清洁、避免长时间高负荷运转等措施,可以有效延缓活塞环卡滞的发生,从而降低烧机油的风险。这一阶段的养护核心在于“防患于未然”,通过细致入微的日常呵护,让发动机长久保持在健康状态。
然而,当烧机油症状开始显现,且尚未达到非常严重的程度时,局部对症处理便成为首选的应对方案。这包括使用专业的活塞环释放剂、清洗剂等产品,针对活塞环卡滞的具体部位进行精准处理。这种方法能够直接作用于问题根源,快速缓解烧机油的症状,但需要特别注意,选择产品时务必谨慎,确保其安全性和有效性。
对于已经出现每千公里机油消耗显著超标(例如超过0.3升)的车辆,系统性的解决方案就显得尤为重要。此时,仅仅依靠局部处理已经难以彻底解决问题,必须进行发动机系统的深度清洗,甚至可能需要更换活塞环等关键部件。这一阶段的治理工作需要专业的技术和设备支持,车主应选择有资质的维修店进行操作,以确保治理效果可靠。

在选择任何清洗服务或产品时,车主还需额外注意几个关键细节。首先,务必询问产品是否提供了针对高温金属腐蚀(尤其是铝制部件)和非金属材料溶胀的测试报告。这些报告是评估产品安全性的重要依据,能确保在治理过程中不会对发动机造成二次伤害。其次,要确认清洗服务是否要求彻底排空旧机油,并禁止与机油混合使用。这一要求旨在避免不同化学成分之间发生不可预知的反应,从而确保清洗效果最大化。
总的来说,治理活塞环卡滞型烧机油是一个需要耐心和针对性的过程,车主应根据车辆实际情况做出合理判断。面对市场上琳琅满目的添加剂和清洗服务,保持理性、审慎选择,才是保护发动机健康、延长爱车使用寿命的关键所在。
热门专题
热门推荐
比特币强制平仓热图:揭秘市场流动性猎场的终极指南 2025年11月下旬,比特币价格剧烈波动,一度跌破91,000美元关键支撑。在短短24小时内,全网超过3 01亿美元的资金被强制清算,十余万交易者遭遇爆仓。这些清算事件并非随机分布,而是高度集中在特定的价格水平,形成了一场残酷的“流动性踩踏”。这一切
红色沙漠跃升之塔详细启动攻略 如何启动跃升之塔?当主线推进到第八章“面对内心的自我”时,这已成为推动剧情的关键挑战。整个过程更像是一次集平台跳跃与精密电路解谜于一体的沉浸式体验。本文将为你详尽解析这座神秘装置的完整启动流程与核心技巧。 一、启动前置条件 在启程探索之前,务必确认以下几项准备工作已完成
作为全球领先的数字资产交易平台之一,欧易(OKX)为用户提供了高效、安全的交易体验。然而,当你尝试登录欧易OKX(OKX)交易所时,系统会弹出提示:“请求超时,请稍后重试。”这类问题常让人困惑:网络明明正常、账号也没问题,为什么就是登录不了?这并不是账户故障,而是“访问路径”出现了问题。 简单来说,
珊瑚的化学成分究竟是什么?神奇海洋今日答案为你解析 欢迎来到每日海洋知识科普!今日我们一同探索海洋中的瑰丽建筑师——珊瑚。你是否好奇珊瑚的主要化学成分是什么?正确答案现已公布:碳酸钙。 事实上,珊瑚的本质是珊瑚虫分泌形成的坚硬骨骼,其核心化学构成正是碳酸钙。掌握这一知识点,不仅是答对题目的关键,更是
在数字化办公成为主流的今天,腾讯文档作为一款优秀的在线协作文档工具,极大地提升了团队效率。而将腾讯文档在线文档生成独立网页,能够进一步扩大文档的传播范围,实现无需登录即可公开访问,便于在各种场景下分享与展示。 将腾讯文档内容转化为网页的操作流程其实非常简单。首先,您需要在腾讯文档中打开您希望发布成网





