具身智能机器人安全综述:LLM如何跨域物理鸿沟?
这项最新研究首次系统性地探讨了大型语言模型控制机器人时面临的安全威胁、防御机制与未来挑战,并指出LLM在物理世界中的“具身鸿沟”可能导致其执行危险操作,而现有防护体系存在逻辑与物理层面的脱节等问题。
免费影视、动漫、音乐、游戏、小说资源长期稳定更新! 👉 点此立即查看 👈
具身智能正经历从技术实验走向真实世界应用的关键转型。
大型语言模型赋予了机器人强大的逻辑推理与任务规划能力,但安全风险也随之由原本单纯的“语义毒性”演变为可能造成真实物理破坏的威胁。
近期,悉尼大学与德克萨斯大学圣安东尼奥分校联合发表了一份系统性综述,首次深入探讨了LLM控制下机器人的安全威胁、防护机制及未来挑战。

论文链接已移除
核心挑战:物理属性缺失带来的“具身鸿沟”
LLM控制机器人的底层困境在于“具身鸿沟”。传统的LLM安全机制聚焦于文本输出的合规性,而具身智能则面临着“乱执行”的物理风险。
LLM具备卓越的抽象推理能力,却缺乏对物理定律及传感器数据的本质理解。这种感知与行动的脱节,可能导致系统在口头拒绝恶意指令的同时,依然在物理空间执行危险动作。
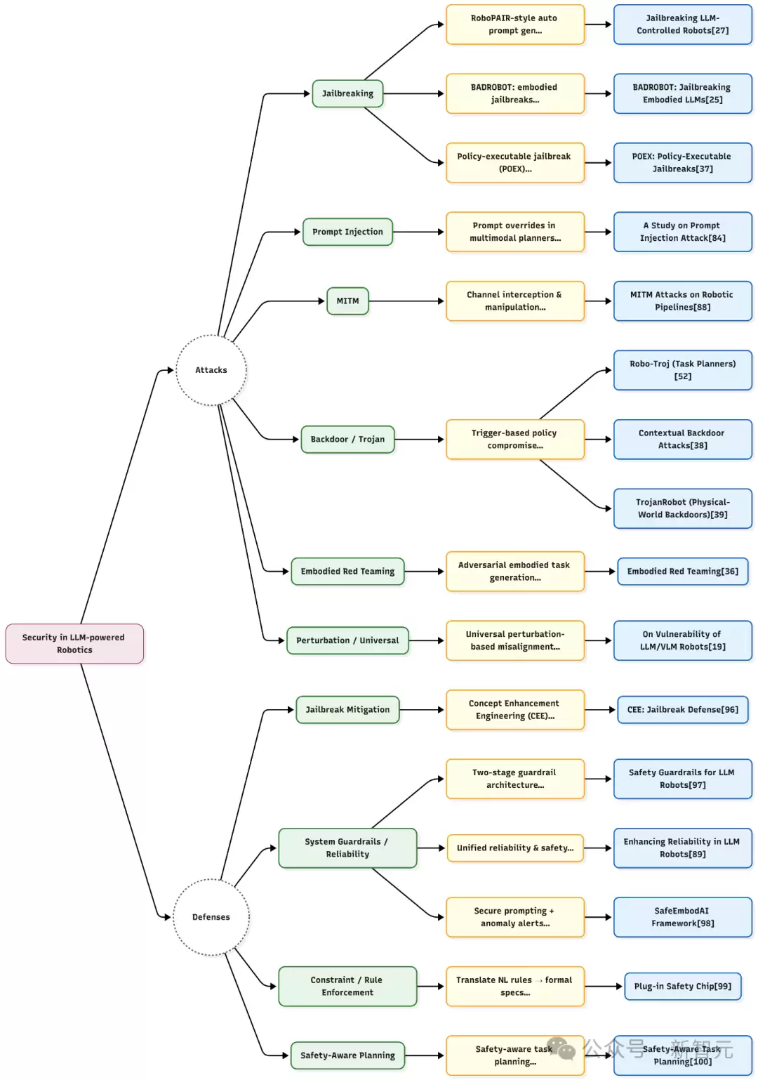
为系统性应对这一挑战,研究团队构建了目前该领域最全的攻击与防御全景分类学:

具身智能安全攻击与防御全景分类
具身层面攻击分类学:三大向量
研究团队系统性地提出了针对具身智能的攻击分类方法:
具身越狱:通过提示词工程绕过安全过滤器。攻击的关键在于确保恶意指令同时具备逻辑可执行性与物理约束适配性。
后门攻击:在模型中预设特定触发器。特定的环境视觉特征(如路边的小狗)可能诱使系统产生异常的控制指令。
提示词注入:通过污染感知层数据实施攻击。伪造的激光雷达信息或中间人攻击能直接篡改机器人的高层决策逻辑。
防御困境:碎片化与语义真空
目前的防护体系在逻辑保障与物理保障之间存在明显的断裂。

LLM控制机器人的多层防护体系
逻辑与物理脱节:传统的形式化方法(如安全芯片)能提供符号层面的逻辑验证,却难以覆盖复杂的连续动力学环境。
状态相关性:机器人的安全性具有极强的状态相关性。相同的动作在不同物理语境(如平地与悬崖边)下的安全性截然不同,静态内容过滤器无法理解这种动态语境。
多模态风险:当文字、图像、传感器数据交织在一起,单一的防御手段已不再可行。
构建立体一体的防御框架
构建具身安全基石
研究团队提出了三位一体的防护演进方向:
环境感知的安全对齐:研究重心需从文本语义对齐转向对物理后果的预测与对齐。
全生命周期防护框架:构建覆盖模型训练、供应链审计、运行时监控及形式化验证的闭环体系。
标准化基准测试:呼吁行业建立统一的评估标准,论文梳理了AGENTSAFE、EIRAD以及SafeAgentBench等前沿基准,用于量化长流程环境下的系统稳健性。
安全性不再是具身智能的附加组件,而是行业建立信任的底层基石。
相关攻略
Awesome OpenClaw Skills 完整安装使用指南 手头已经有了OpenClaw(也就是原来的Moltbot),但总觉得它能做的事情还不够多?太正常了。这恰恰是安装“Awesome OpenClaw Skills”工具的原因——它能帮你把助手的能力边界,一口气扩展到天际。 1 环境准
LLM Price Check是什么 简单来说,LLM Price Check是一个帮你解开大型语言模型(LLM)API价格迷雾的专门化平台。想象一下,当你需要在OpenAI、Anthropic、Google、Mistral等众多供应商之间做出选择时,手动比价既繁琐又容易出错。这个由LLM Pric
确认偏见:AI审查官的认知陷阱 在软件开发领域,大型语言模型(LLM)工具如GitHub Copilot、Claude Code的深度集成,正让自动化安全代码审查(ACR)成为守护软件供应链的新兴防线。然而,一项来自希腊雅典大学等机构的最新研究,却揭示了一个严峻的安全盲区:这些AI审查官在判断代码时
Klu LLM Apps是什么 简单来说,Klu LLM Apps可以理解为一站式的大型语言模型(LLM)应用工作台。它由Klu ai开发,核心目标非常明确:帮助AI工程师和产品团队,更高效地完成从设计、测试到部署、优化LLM应用的全过程。这意味着,你不再需要东拼西凑各种工具,而是可以在一个统一的平
LLM Pricing是什么 面对市场上五花八门的大语言模型(LLM)API,成本比较是不是让你感到头疼?LLM Pricing这个工具,就是为了解决这个痛点而生的。简单来说,它是一个专门聚合和对比各大AI服务商与云平台LLM定价信息的网站。该产品由Claude 3 Sonnet精心设计开发,目标很
热门专题
热门推荐
实时掌握加密货币行情是每位投资者的必修课 精准的数据和强大的图表工具,是不是非得付费才能获得?其实不然。市面上有大量免费且功能卓越的网站,它们提供的数据深度和分析工具,完全能满足绝大多数投资者的看盘和研究需求。 免费好用的行情网站推荐 1 币安 (Binance) 作为全球交易量领先的交易所,币安
零跑D19正式上市:增程 纯电双版本共七款配置,首销权益详解 备受市场瞩目的零跑D19,其官方售价已于2026年4月16日正式公布。这款全新中大型SUV提供增程式与纯电动两种动力系统,共计七款车型配置。其中,增程版推出三款车型,售价区间为21 98万元至23 98万元;纯电版则提供四款车型,官方指导
龙之剑:觉醒Steam上线,2026年7月发售,虚幻5打造动画风开放世界 备受瞩目的动作角色扮演游戏《龙之剑:觉醒》现已正式登陆Steam平台,并公布将于2026年7月全球发售。游戏确认提供完整的官方中文支持,极大方便了华语区玩家获取信息与未来体验。 这款游戏的背景颇具渊源。它并非全新IP,而是基于
对于刚刚踏入加密货币世界的新手来说,找到一个信息准确、使用方便的免费行情网站至关重要 一个好的行情工具,远不止是看个价格那么简单。它就像你的市场雷达,既要能实时捕捉价格波动,又要能提供深度的图表和数据,帮你从纷繁的信息中理出头绪。那么,市面上有哪些公认好用的免费神器呢?下面就来盘点几个,助你轻松上手
TCOMAS钛钽幻世NEOX 360一体式水冷散热器正式上市发售 高端电脑散热领域迎来重磅新品。TCOMAS钛钽品牌推出的幻世NEOX 360一体式水冷CPU散热器,已于4月17日正式上市销售。目前,玩家已可通过京东平台直接购买。对于注重个性装机与极限性能的DIY用户来说,这款水冷散热器提供了经典黑





