永辉超市2025年预亏21.4亿,计划调整关闭近700家门店
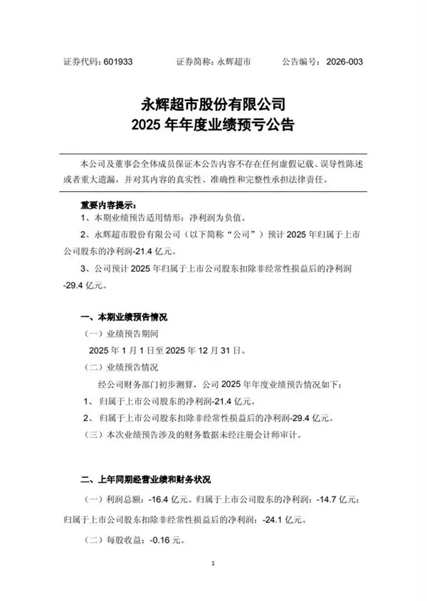
1月20日晚,永辉超市发布了2025年度业绩预告。公告显示,公司预计归属于上市公司股东的净利润为-21.4亿元,而上年同期为-14.7亿元。
免费影视、动漫、音乐、游戏、小说资源长期稳定更新! 👉 点此立即查看 👈
公告中提及,公司在2025年进行了重大的经营战略调整。在门店布局方面,报告期内公司深度调改了315家门店,并关闭了381家与公司未来战略定位不相符的门店。
门店调整对公司利润的影响,主要包括调改相关的资产报废损失、停业装修损失的营业收入、一次性开办费用投入等。其中,资产报废及一次性投入合计约9.1亿元。
与此同时,门店因停业装修所产生的毛利润损失,预计约为3亿元。
此外,关闭381家门店也产生了较大损失,主要涉及资产报废损失、人员优化离职补偿、租赁相关的违约赔偿等。


相关攻略
作者|市象 王铁梅一年前,整个中国零售业还在集体研究 "胖改 "。一年后,胖改退潮,沃尔玛牵手小红书开始了一场玛薯合作的实验。熟悉的 "山姆式 "大货架消失了,取而代之的是被切分成内容单元的空间:露营兴趣岛
1月27日消息,昨晚深夜,北京永辉超市就鸿坤广场店1月23日暂停营业一事发布声明。声明称,该店此次暂停营业,系因物业方在未与公司进行有效沟通及达成一致的情况下,自2026年1月15日起,物业方单方面
1月23日消息,近日,永辉超市发布了2025年度业绩预告,预计归母净亏损同比扩大,高达21 4亿元。其中仅门店调改和停业损失就高达12亿元,一口气还关了381家店。这也让不少人疑惑,永辉超市砸钱学胖
1月20日消息,今晚,永辉超市发布了2025年度业绩预告。预计归属于上市公司股东的净利润为-21 4亿元,上年同期为-14 7亿元。公告中称,2025年,公司进行了重大的经营战略调整。门店布局方面,
格隆汇12月10日|A股市场零售股上午盘中表现强势,截至半日收涨,永辉超市、中央商场、茂业商业、东百集团、汇嘉时代、步步高涨停,中百集团涨超7%,孩子王涨超5%。 消息面上,全国零售业创新发展
热门专题
热门推荐
蚂蚁新村每日职业知识问答持续更新,参与答题即可加速“木兰币”生产,这一趣味玩法吸引了大量用户。然而,每日更新的题目与答案对玩家的知识储备提出了挑战。为方便大家准确答题,本文特此整理并提供了2026年5月8日当天的完整题目与权威答案,助您轻松提升收益。 扩展阅读:蚂蚁新村每日一题2026年5月7日、5
5月7日,暴雪官方发布了最新的《魔兽世界》在线修正补丁,本次更新重点聚焦于职业平衡性修复、地下城机制优化以及PVP体验调整。其中,德鲁伊、术士和武僧职业均获得了关键性修复,而玩家社区热议的月光熊形态在此次更新中并未遭到削弱,这无疑让众多德鲁伊玩家松了一口气。 首先,让我们关注一些玩法细节上的改进。在
在洛克王国的宠物梦工厂中,隐藏着一个可以免费领取强力宠物的小游戏,各位小洛克们是否已经发现了呢?参与这个趣味互动,就有机会将电力宝宝、铁皮羊、青铜审判者以及机械方方等实用伙伴收入囊中。 很多玩家会问:宠物梦工厂究竟在哪里?如何前往?其实它的位置就在宠物园区域内。前往方法非常简单:首先打开世界地图,传
在众多游戏角色中,总有一些设计能瞬间抓住玩家的心。近期,一个被称为“异环粉毛”的角色引发了广泛关注与热议。她标志性的粉色造型与神秘的身世背景,让许多玩家不禁好奇:这位角色究竟出自哪款游戏?她在剧情中扮演着怎样的关键角色?又该如何解锁并深入了解她? 异环粉毛是谁?角色背景与身份解析 简单来说,异环粉毛
老式西门子冰箱温控旋钮:数字背后的科学 不少朋友家里那台老式西门子冰箱还在勤勤恳恳地工作,但旋钮上的数字到底什么意思,却一直是个谜。这里得澄清一个最常见的误解:那0到7的数字,可不是直接对应着摄氏温度。它们其实代表的是压缩机工作的“强度档位”,或者说,是控制冰箱内部达到某个目标温度区间的“指令编号”





