LLM如何跨越物理鸿沟?具身智能机器人安全的实现路径

新智元报道
编辑:LRST
【新智元导读】这篇最新综述首次系统探讨了语言大模型(LLM)控制机器人时的安全隐患、现有防御机制的不足,以及未来需要应对的挑战。研究指出,LLM存在的“具身鸿沟”可能导致其在物理空间中执行危险指令,而传统安全体系在逻辑验证与物理约束之间存在着脱节问题。
具身智能正逐步从实验室走向现实世界,迎来关键的模式转变。
大语言模型(LLM)赋予了机器人强大的逻辑推理与任务规划能力,但伴随而来的安全风险,也已从单纯的“语义毒性”演变为可能造成真实物理破坏的现实威胁。
近期,悉尼大学与德克萨斯大学圣安东尼奥分校联合发表了这一领域的系统性综述,首次深入探讨了由LLM控制的机器人所面临的安全威胁、现有防御策略及其固有局限。

论文链接:略
核心挑战:“具身鸿沟”下的物理属性缺失
LLM控制机器人的底层困境在于“具身鸿沟”。传统LLM安全机制聚焦于文本输出的合规性,而物理世界的具身智能则直接面临“乱执行”带来的物理风险。
LLM具备卓越的抽象推理能力,却缺乏对物理定律与传感器数据本质的深层理解。这种脱节可能导致一种危险情况:系统在口头拒绝恶意指令的同时,其控制的机器人却在物理空间里执行了危险动作。
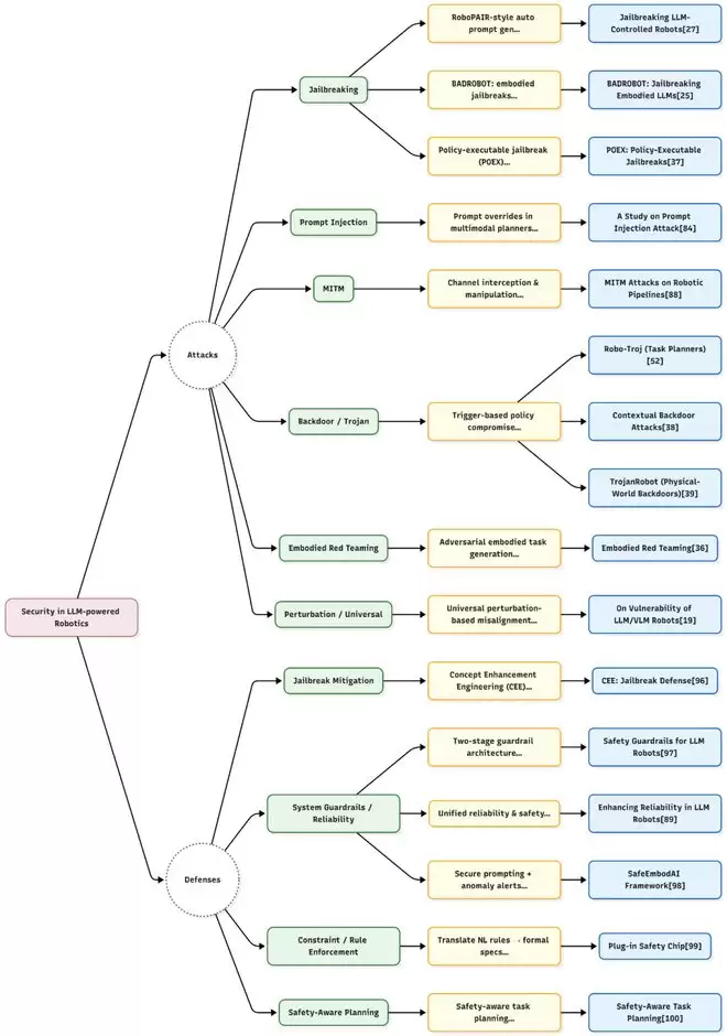
为系统性应对这一挑战,研究团队构建了目前该领域最全面的攻击与防御全景分类学:

具身智能安全攻击与防御全景图
具身层面攻击分类学:三大向量
研究团队系统性提出了针对具身智能的攻击分类方法:
具身越狱:利用提示词工程绕过安全过滤器。此类攻击的关键在于,确保恶意指令同时具备逻辑上的可执行性与对物理约束的适配性。
后门攻击:在模型中预先埋设特定触发器。特定的环境视觉特征(如路边的小狗)可能诱使系统产生异常的控制指令。
提示词注入:通过污染感知层数据实施攻击。伪造的激光雷达信息或中间人攻击能直接篡改机器人的高层决策逻辑。
防御困境:碎片化与语义真空
目前的防御体系在逻辑保障与物理保障之间存在明显的断裂。

图2. LLM控制机器人的多层防御体系
逻辑与物理脱节:传统形式化方法(如安全芯片)能提供符号层面的逻辑验证,却难以覆盖复杂的连续动力学环境。
状态相关性:机器人的安全性具有极强的状态相关性。相同的动作在不同物理语境下(如平地与悬崖边)的安全性截然不同,静态的内容过滤器无法理解这种动态语境。
多模态风险:当文字、图像、传感器数据交织在一起,单一的防御手段已不再可行。
未来路线图
构建具身安全基石
研究团队提出了三位一体的防御演进方向:
环境感知的安全对齐:研究重心需从文本语义对齐转向对物理后果的预测与对齐。
全生命周期防御框架:构建覆盖模型训练、供应链审计、运行时监控及形式化验证的闭环体系。
标准化基准测试:呼吁行业建立统一的评估标准。论文梳理了AGENTSAFE、EIRAD以及SafeAgentBench等前沿基准,用于量化长时程环境下的系统稳健性。
安全性不应是具身智能的附加组件,而必须是行业建立信任的底层基石。
参考资料:略

相关攻略
贝塔无限完成数亿元种子轮及种子+轮融资,资金将用于核心技术研发与产品试制。公司由华为、字节等背景团队创立,致力于打造消费级通用具身智能系统。其首创的BetaBrain架构在关键性能上达国际领先,通过个性化与自主演进技术推动具身智能融入家庭。首批产品计划年内推出,并已与产业链伙。
当下,全球AI领域的竞争早已告别“拼参数”的粗放阶段,资本市场的考量愈发务实——谁能将AI研发投入转化为真实利润,谁就能抢占先机。在这场从“技术概念”到“商业实效”的转型竞赛中,率先跑通商业闭环的企
来源:环球网【环球网科技综合报道】据36氪研究院预测,2026年中国具身智能产业将迎来两大里程碑:市场规模正式突破万亿元大关,人形机器人出货量有望冲击十万台量级,行业正式从技术探索期迈入规模化落地的
头图由智象未来AI大模型生成智东西作者 王涵编辑 漠影在演唱会、各大晚会的舞台上,机器人伴舞团以整齐划一、精准卡点的舞姿惊艳全场。这种整齐划一不仅是硬件的胜利,更是“训练有素”的结果。具身智
来源:科技日报科技日报记者 罗云鹏3月30日,全球首届具身智能开发者大会暨“具亮计划”黑客松・大湾区巅峰赛在广东省深圳市落幕。大会共吸引全国顶尖高校、科研院所及高新企业上百支队伍报名参赛,最终20支
热门专题
热门推荐
现货持有者坚守仓位,比特币接近115,000水平 近期比特币(BTC)价格接近$115,000水平,市场整体情绪谨慎,但现货持有者依旧坚守仓位,显示出一定的多头信心。 市场现状与资金流动 那么,当前市场的资金究竟在如何流动?分析显示,一个有趣的现象正在上演:短线资金的流入其实相当有限,市场热度并未急
目录 要点介绍:分析师称XRP呈现“最强看涨结构”高位清算集中于2 90美元以上区域 周四,XRP价格稳稳站在了2 80美元上方。这个位置守住了,意味着什么?意味着市场向那个经典的“杯柄形态”目标价——6美元以上——又迈进了一步。 要点介绍: 先看几个核心数据:周四XRP报收2 82美元。技术分析显
近期,以太坊(ETH)衍生品市场经历了短暂的闪崩,但随后价格快速企稳,交易者开始关注关键突破点——$4,500水平。 ETH衍生品市场现状 市场情绪往往在剧烈波动后显露真容。从最新的链上数据和期权、永续合约的交易情况来看,那场短暂的闪崩更像是一次压力测试——结果是,市场波动率显著下降,多空力量似乎进
DOGE单日暴涨11%,交易量激增四倍,市场风向变了? 最近,加密货币市场又热闹起来了。DOGE(狗狗币)上演了一出“旱地拔葱”,价格单日暴涨11%,更关键的是,成交量直接翻了四倍。这种“价量齐升”的场面,无疑给整个迷因币板块打了一针强心剂,市场情绪肉眼可见地回暖了。 DOGE价格拉升原因分析 那么
如何安全获取欧易(OKX)官方APP?一份详尽的下载与使用指南 Binance币安 欧易OKX ️ Huobi火币️ 当人们谈论“欧易易欧”时,指的往往是那个全球顶尖的数字资产交易平台——欧易(OKX)。作为业务版图庞大的行业巨头,其官方APP无疑是用户进行交易、查看行情和管理资产的核心工具。不过,





