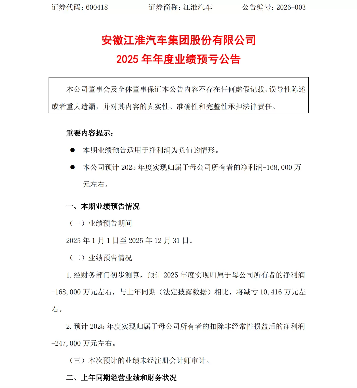
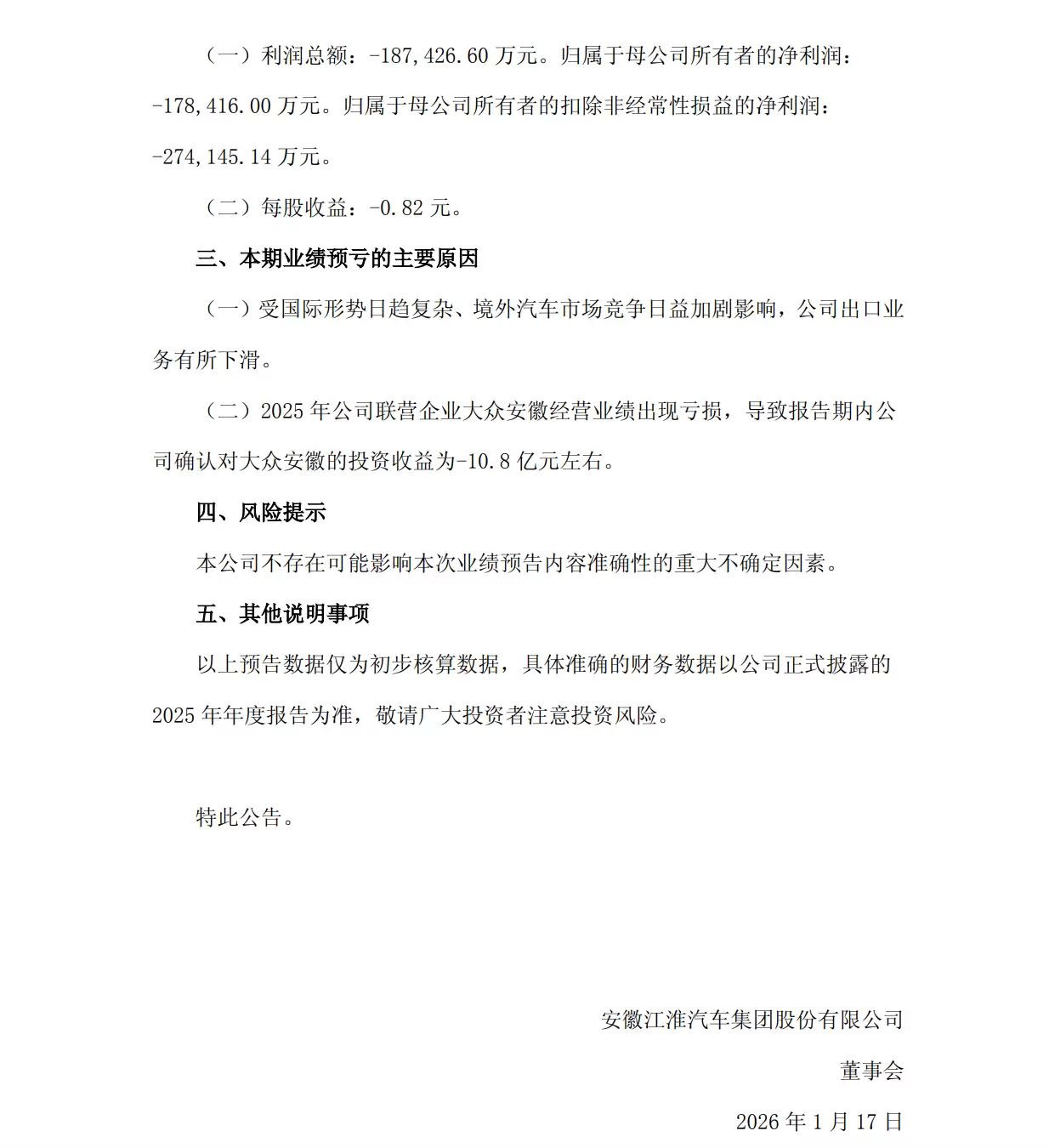
江淮汽车2025年净亏损预达168亿元,面临挑战
1月16日,江汽集团正式发布2025年度业绩预告,预计全年归属母公司的净亏损约为16.8亿元,较上年同期约17.84亿元的亏损略有收窄。报告期内,受国际形势日趋复杂、海外汽车市场竞争加剧等因素冲击,公司出口业务表现有所下滑;同时,2025年公司联营企业大众安徽因经营业绩出现亏损,导致本报告期内江汽集团确认对其的投资收益相应产生亏损,约计10.8亿元。
免费影视、动漫、音乐、游戏、小说资源长期稳定更新! 👉 点此立即查看 👈


相关攻略
M87币(MESSIER)倒闭了吗? 先说一个核心判断:M87币(MESSIER)不仅没有倒闭,反而正处在它的发展轨道上。它是在2020年8月正式登场的,定位是一种旨在支持区块链应用开发的新型数字货币。推动这一切的,是一家同名的荷兰公司MESSIER。这家公司的目标很明确,就是致力于降低区块链技术的
智通财经APP讯,零跑汽车发布公告,基于对公司未来发展的强烈信心,为促进公司持续、稳定、健康发展,维护广大公众投资者利益,于近期公司股东、董事长兼首席执行官朱江明先生及公司股东傅利泉先生于市场内合共
IT之家 3 月 29 日消息,据最新微博消息,当地时间 3 月 26 日,蔚来在哥斯达黎加的首家门店正式开业。据介绍,该门店位于圣拉斐尔德埃斯卡苏区 Combai Mercado Urbano 购
IT之家 3 月 27 日消息,据《商业内幕》今日报道,马克 · 扎克伯格正试图令 Meta 彻底转型为一家“AI 原生”公司。一份内部文件显示,Meta 正在通过设定明确指标,推动员工在工作中更深
热门专题
热门推荐
《洛克王国世界》呼唤独角兽的正确姿势 在《洛克王国世界》的主线任务中,有时会遇到需要精确输入特定角色名称的环节。其中一个关键节点,便是要准确拼写出独角兽“伊利斯”的真名。很多玩家稍不注意就可能记错或用错字,导致任务流程在此停滞不前。这篇指南将为你清晰解析正确的输入方法,助你快速通关。 《洛克王国世界
《洛克王国世界》风眠圣所“向上的方法”任务图文通关指南 在《洛克王国世界》的风眠圣所探险过程中,很多玩家会在“找到向上的方法”这一环节遭遇卡点。实际上,只要理清思路、明确顺序,完成这个挑战并不困难。本攻略将为你提供一套经过验证的详细图文流程,帮助你一次性顺利通过。 最后的关键操作非常简单:准确判断风
《洛克王国世界》叶冕魔力猫打法全攻略:高效通关技巧解析 在《洛克王国世界》的主线剧情推进中,挑战初始精灵首领叶冕魔力猫是一个重要环节。许多玩家在这个关卡遇到了困难,感觉难以突破。不必担心,这份详尽的实战打法指南将为你提供清晰的过关思路,帮助你轻松击败叶冕魔力猫。 核心挑战思路与强力精灵推荐 与叶冕魔
《洛克王国世界》罗隐捕捉指南:高效获取圣羽翼王挑战关键战宠 在《洛克王国世界》中,成功挑战传说精灵圣羽翼王是许多训练师的终极目标之一。选择合适的战宠至关重要,而罗隐以其出色的对抗能力,已成为公认的核心攻略选择。那么,这只关键的宠物究竟在哪里可以捕获?本文将为你提供详尽的罗隐捕捉位置图解与实用技巧。
速览 在《大店小二》中,如何高效使用元宝和银两是新手玩家普遍面临的难题。资源有限,如何将每一分投入转化为最大收益?本文将深入解析两类资源的最优使用策略,核心原则是:元宝投资于长期价值,银两专注于核心养成。 大店小二元宝与银两使用优先级攻略 1 元宝使用指南 首要建议:若非充值玩家,请勿将元宝大量用





