罗马仕被供应商起诉追讨货款,一审判决支付1271万元
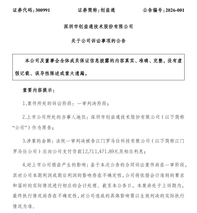
1月10日最新消息显示,A股上市公司创益通于1月9日晚间发布公告,披露了与江门罗马仕科技有限公司(简称“江门罗马仕”)及深圳罗马仕科技有限公司(简称“罗马仕”)之间合同纠纷案的一审结果。法院判决被告江门罗马仕应向创益通支付货款1271.15万元及相应利息。
免费影视、动漫、音乐、游戏、小说资源长期稳定更新! 👉 点此立即查看 👈

根据公告内容,双方于2024年10月签署了《采购协议》,约定由创益通根据罗马仕的要求生产移动电源等产品,并采取“月结60天”的付款方式。然而,自2025年3月至7月期间,创益通供货总金额超过1800万元,罗马仕仅支付了约230.26万元,仍拖欠货款1571.15万元。为此,创益通向法院提起诉讼,要求判令江门罗马仕等被告支付拖欠的货款及逾期利息。
创益通主营业务聚焦于精密连接器、连接线及精密结构件等互连产品的设计、研发与制造,其产品广泛应用于5G通信、新能源汽车、数据存储、医疗设备及消费电子等多个领域。
结合此前报道,罗马仕因充电宝起火爆炸风险,接连面临高校禁用、产品召回、民航禁令以及员工讨薪等一系列困境,公司经营陷入僵局。
1月4日曾有消息称,罗马仕内部已启动名为“重生计划”的重组方案,相关立项工作将于2026年1月正式启动。按照规划,公司力争在2026年第一季度完成资金引入与重组,并同步重新获取新的3C认证,以期全面恢复产品销售体系。
相关攻略
超2万个罗马仕充电宝被法拍:7折甩卖 205万元起拍 最近,消费电子市场的一则司法拍卖消息,引起了不少业内人士的关注。一批带有“罗马仕”品牌标识的充电宝和充电线,正从仓库积压品变为法院“货架”上的待拍资产。 根据阿里资产司法拍卖平台的信息,深圳华中科新材料技术有限公司名下的一批充电宝、充电线等资产,
1 月 10 日消息,1 月 9 日晚,A 股上市公司创益通发布公告披露,该公司作为原告,起诉江门罗马仕科技有限公司(简称“江门罗马仕”)、深圳罗马仕科技有限公司(简称“罗马仕”)一案有了最新结果
1月5日消息,据媒体报道,罗马仕正在推进“重生计划”,该计划旨在2026年第一季度引入资金并完成重组,以恢复3C认证及销售体系;罗马仕亦与红杉资本、金沙江创投等机构接洽,并与供应商商讨债转股方案。另
7 月 13 日消息,罗马仕 6 月 18 日宣布召回近 50 万台移动电源,引发关于自燃风险充电宝的热议,该公司也在 7 月 7 日停工停产,多个电商平台店铺关门。据搜狐科技报道,罗马仕公司5名
12月12日消息,根据深圳市市场监督管理局 显示,近日,深圳罗马仕科技有限公司因违反强制认证规定、虚假宣传案,被深圳市市场监督管理局南山监管局没收违法所得1 2万余元、罚款123万元,处罚事由为认证
热门专题
热门推荐
峡谷区域唯一唱片需集齐三个碎片合成。首个碎片位于地图西北角木箱木桶旁,外观如跳动火焰。集齐碎片可解锁新内容并提升游戏体验,探索时留意细节可能发现更多隐藏惊喜。
《遥遥西土》中,西土唱片需集齐三个碎片合成。首个碎片位于地图东南角的管子洞内,获取过程简单,无复杂谜题或战斗。整体流程清晰,玩家按指引收集全部碎片即可合成唱片,轻松完成收集任务。
《鸣潮》联动《赛博朋克:边缘行者》,推出五星角色露西与丽贝卡,可通过限定卡池与活动免费获取。联动包含专属剧情、夜之城风格场景及高难度BOSS战,并植入动画经典音乐。参与预热活动和完成剧情任务可获得限定奖励,全方位打造沉浸式赛博朋克体验。
鼻噶流”玩法围绕“混沌爪牙”基因展开,开局以小体型角色灵活发育,注重走位与策略而非堆叠体型与伤害。该玩法在较高难度下提供了与传统平推思路不同的趣味体验,适合追求新鲜操作感的玩家尝试。
《异环》S级气态弧盘“好狗狗走四方”可提升充能与全队攻击,适合早雾等辅助。完成主线任务“成交?成交!”后解锁番外副本“月光当铺”,首次击败BOSS墨菲克斯即可免费获取。战斗时建议中距离拉扯,优先清理小狼,搭配破韧与输出角色更易通关。





