小米澎湃OS后天关闭国铁吉讯绑定,换绑入口切换为铁路12306
1月10日,IT之家从小米社区获悉,由于澎湃OS系统对出行助手业务进行了功能优化与升级,原本由国铁吉讯提供的火车票务服务将逐步停止,后续相关服务将由“铁路12306”官方应用全面接管。
免费影视、动漫、音乐、游戏、小说资源长期稳定更新! 👉 点此立即查看 👈

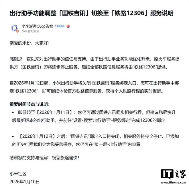
自2026年1月12日(后天)起,小米出行助手将关闭“国铁吉讯”服务的绑定入口。用户可在出行助手内直接绑定“铁路12306”账号,以继续获取个人铁路行程的实时提醒服务。

IT之家整理的服务关闭时间安排如下:
即日起至2026年1月11日:您仍可通过国铁吉讯同步相关行程,但建议您尽快升级至最新版本的出行助手应用,并通过“设置-搜索‘出行助手’-服务绑定”页面,提前完成12306账号的绑定操作。2026年1月12日(后天)之后:“国铁吉讯”绑定入口将正式关闭,相关服务全面停止。您已添加的历史行程数据我们会为您妥善保存,仍可在“负一屏-出行助手”模块内查看。
相关攻略
3月4日消息,日前,有媒体依据网传信息刊发了西安至广州东的K731次“火车硬座惊现上下铺”报道,引发网友关注和热议。对此,中国铁路西安局集团有限公司最新微博“西铁资讯”迅速辟谣,称网传信息不实。经查
2月15日消息,据报道,针对近期网友反映的“长途有票、短途无票”问题,2月14日,铁路12306技术中心相关负责人进行了回应。其表示,铁路部门坚持“长短途列车合理分工、始发站兼顾中间站”的原则组织旅
2月2日消息,据媒体综合报道,当地时间2月1日,中国铁建参建的非洲首条沙漠重载铁路——阿尔及利亚西部矿业铁路正式通车,线路全长950公里,其中中方参建575公里。作为非洲首条沙漠重载铁路,该线路的核
1月26日消息,中国铁路宣布,1月26日零时起,全国铁路正式实行新列车运行图。调图后,全国铁路安排图定旅客列车12130列,开行货物列车23748列,铁路客货运输能力和效率进一步提升。此次调图不仅优
1月22日消息,临近年关,在外漂泊一年的朋友,已经开始购买返乡的火车票。有网友发现,在铁路12306APP上购票时,一些车次的编号后面,还会出现“雪、铺、静、宠、兑”等一字暗号,你知道它们代表什么意
热门专题
热门推荐
《全面战争:中世纪3》:经典延续,如何平衡怀旧与创新? 近期,《全面战争:中世纪3》的项目负责人帕维尔·沃伊斯坦然指出,要打造一款真正优秀的续作,绝不能仅仅依赖对前作模式的简单复刻。这一观点引人深思——尽管《中世纪2:全面战争》至今仍在策略游戏爱好者心中占据着经典地位,但开发团队此次显然决心跳出“照
雷鸟X3 Pro斩获AWE艾普兰创新大奖,开启全民AR生活新篇章 在上海新国际博览中心隆重揭幕的2026年中国家电及消费电子博览会(AWE)上,前沿AI科技与未来生活愿景激情碰撞。全球消费级AR领导品牌雷鸟创新,以其里程碑式的表现,定义了行业发展的新方向。 通过“顶尖硬件科技+顶级文化IP”的双轨战
借力AWE2026“一展双区”,MOVA双区协同、震撼登场 备受瞩目的科技盛会——2026年中国家电及消费电子博览会(AWE),于3月12日至15日在上海盛大举办。本届AWE展会首次创新采用“一展双区”的展览模式,主会场位于上海新国际博览中心,分会场则设于上海东方枢纽国际商务合作区,两大展区高效联动
冰结师技能全解析 踏入2026年,《地下城与勇士》中的冰结师职业,其技能体系已构建得更为成熟与强大。无论是在副本中高效清理海量怪物,还是在决斗场与高手玩家周旋,这个职业都能凭借其独特的冰霜艺术掌控战局。刷图时,酷寒的范围法术可瞬间清屏;而在PVP竞技中,一套将冻结控制与瞬间爆发完美衔接的连招,往往让
iPhone 18 Pro系列模具不变,屏幕形态将与iPhone 17 Pro保持一致 备受期待的屏下Face ID组件小型化设计与灵动岛区域缩窄方案,预计将被推迟至后续迭代机型中正式应用。 近期,关于iPhone 18 Pro系列的技术传闻持续引发行业关注,尤其在显示与解锁设计领域传言甚多。多方消





