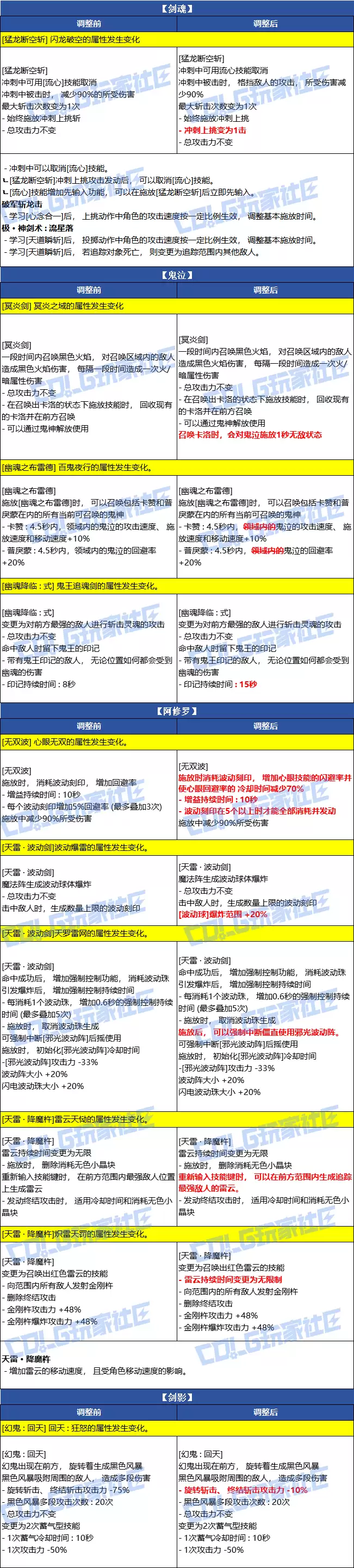
2026DNF新春男鬼剑技能调整一览,核心VP改动详解
DNF 2026 春节版本将迎来职业平衡调整,诸多职业的VP技能都会有所改动。目前韩服已经上线了测试内容,以男鬼剑士为例,那么 DNF 2026 春节男鬼剑士 VP 具体改动了什么呢?下面就来为大家详细介绍 DNF 2026 春节男鬼剑士 VP 改动一览。
DNF 2026 春节男鬼剑士 VP 改动一览

相关攻略
DNF次元对决模式已经上线,这是一个DNF的吃鸡游戏,游戏中玩家可以获得全新的天赋,比如精霜冻之魂,那么DNF次元对决精霜冻之魂好用吗?下面就给大家带来DNF次元对决精霜冻之魂强度
DNF次元对决模式已经上线,这是一个DNF的吃鸡游戏,游戏中玩家可以获得全新的天赋,比如移飓风斩,那么DNF次元对决移飓风斩好用吗?下面就给大家带来DNF次元对决移飓风斩强度一览。
DNF次元对决模式已经上线,这是一个DNF的吃鸡游戏,游戏中玩家可以获得全新的天赋,比如控震爆战吼,那么DNF次元对决控震爆战吼好用吗?下面就给大家带来DNF次元对决控震爆战吼强度
DNF次元对决模式已经上线,这是一个DNF的吃鸡游戏,游戏中玩家可以获得全新的天赋,比如阵破军,那么DNF次元对决阵破军好用吗?下面就给大家带来DNF次元对决阵破军强度一览。DNF
DNF次元对决模式已经上线,这是一个DNF的吃鸡游戏,游戏中玩家可以获得全新的天赋,比如掷镜像残击,那么DNF次元对决掷镜像残击好用吗?下面就给大家带来DNF次元对决掷镜像残击强度
热门专题
热门推荐
OPPO A6k手机重磅发布:天玑6300处理器、高清LCD直屏、7000mAh超大电池,售价仅1999元起 OPPO旗下广受欢迎的A系列再添实力新机。近日,备受期待的OPPO A6k正式上市发售。这款新品搭载了备受好评的天玑6300八核处理器,并配备了一块容量高达7000mAh的耐用长寿电池,成为
速览 在《红色沙漠》的广阔世界中,数量丰富的支线任务与主线剧情共同构筑了沉浸式的冒险体验。其中,“熔化锁链的火焰”任务作为瑟金斯家族剧情线的关键环节,其触发机制与主线进程紧密相连。任务并非随时可用,玩家需将主线故事推进到特定阶段后,任务才会自动添加至任务日志。本篇攻略将为你详解此支线任务的接取条件与
《异种航员2》运动机制深度解析 在《异种航员2》(Xenonauts 2)的策略战斗中,对“时间单位”(TU)的高效运用是取胜的核心。每个士兵的移动、射击乃至战术配合,都依赖于玩家对TU的精确规划。操作上手简单:选中单位后,直接使用鼠标左键点击目的地方格,系统便会清晰显示移动所需消耗的时间单位,帮助
速览 在《异种航员2》(Xenonauts 2)的战局中,掌握“战术规避”与精通“火力输出”同等关键。游戏全新设计的掩体系统,是提升你作战小队生存几率的战略性核心。简言之,战场上绝大多数可见的物体都能转化为你的战术屏障。无论是散落的木箱、残缺的矮墙,还是茂密的灌木丛与坚实的建筑物,巧妙地利用它们,就
速览 在开放世界大作《红色沙漠》中,庞大的支线任务系统为玩家提供了丰富的探索体验。其中,“超凡建造物”任务是阿方索家族势力任务线中的重要一环。要成功接取此任务,玩家必须首先完成其前置任务【枪械名门】。在此之后,任务的下一步关键操作是前往游戏中标注的特定建筑地点进行互动调查——这本质上是一个用于快速移





