DNF2026年男魔法师VP改动详解,一图看懂新技能与优化
DNF 2026年春节版本将迎来职业平衡调整,众多职业的VP技能都会有所改动。目前韩服已上线测试,男法师便是一个例子。那么,DNF 2026年春节版本对男法师的VP技能具体做了哪些调整呢?下面我们一起来详细了解。
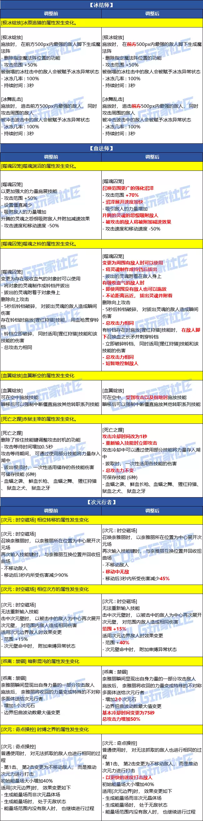
DNF 2026春节男法师VP改动预览

相关攻略
DNF次元对决模式已经上线,这是一个DNF的吃鸡游戏,游戏中玩家可以获得全新的天赋,比如精霜冻之魂,那么DNF次元对决精霜冻之魂好用吗?下面就给大家带来DNF次元对决精霜冻之魂强度
DNF次元对决模式已经上线,这是一个DNF的吃鸡游戏,游戏中玩家可以获得全新的天赋,比如移飓风斩,那么DNF次元对决移飓风斩好用吗?下面就给大家带来DNF次元对决移飓风斩强度一览。
DNF次元对决模式已经上线,这是一个DNF的吃鸡游戏,游戏中玩家可以获得全新的天赋,比如控震爆战吼,那么DNF次元对决控震爆战吼好用吗?下面就给大家带来DNF次元对决控震爆战吼强度
DNF次元对决模式已经上线,这是一个DNF的吃鸡游戏,游戏中玩家可以获得全新的天赋,比如阵破军,那么DNF次元对决阵破军好用吗?下面就给大家带来DNF次元对决阵破军强度一览。DNF
DNF次元对决模式已经上线,这是一个DNF的吃鸡游戏,游戏中玩家可以获得全新的天赋,比如掷镜像残击,那么DNF次元对决掷镜像残击好用吗?下面就给大家带来DNF次元对决掷镜像残击强度
热门专题
热门推荐
洛克王国异色机械方方获取指南:实用战力与绝版收藏的双重选择 对《洛克王国》的老玩家而言,机械方方是机械系宠物中稳定可靠的代表。而其异色版本——异色机械方方,凭借独特的稀有配色,不仅将收藏价值和游戏“排面”提升至全新高度,本身也是一只攻防均衡、适合过渡与日常任务的实用机械系宠物。无论是追求全图鉴的收藏
以太坊2025年11月价格展望:多维数据揭示上涨动能 随着2025年第四季度拉开序幕,以太坊的市场行情正处在一个关键的十字路口。尽管在10月份经历了近7%的回调,但历史数据、链上指标与技术信号正共同描绘出一幅潜在复苏的图景。本文将深度分析以太坊在2025年11月的核心走势逻辑,探讨多头能否借此关键时
三角洲行动2026年3月29日最新摩斯密码大全与破解位置攻略 在《三角洲行动》这款热门射击游戏中,每日刷新的摩斯密码门是获取额外物资与补给的关键途径。许多玩家都在寻找当天准确的密码与高效寻路方法。为此,我们特地为各位特勤队员整理了2026年3月29日的最新情报,涵盖五张主流地图的精准密码和详细位置图
什么是 Polyhedra Network (ZKJ)? 聊起Polyhedra Network,可以把它看作是一个用前沿技术重新定义数字世界的区块链协议。它的核心武器是现代零知识证明系统。在这个网络中,明星产品zkBridge扮演着关键角色,它能在不同的区块链网络之间实现无需信任中介、也无需消耗冗
菜鸡梦想家探索值获取攻略:高效收集方法全解析 在热门游戏《菜鸡梦想家》中,探索值是解锁新章节、开启隐藏剧情和推进游戏进度的核心资源。许多玩家都在寻找增加探索值的最快方法。其实,获取途径多样且贯穿于整个游戏体验。本文将全面解析探索值的几种主流获取方式,帮助你快速积累,畅通无阻地揭开游戏所有秘密。 一、





