华为MatePad Mini平板升级HarmonyOS 6.0.0.120SP6版本详解
12月16日,根据华为官方团队账号“平板软件维护”的最新分享,MatePad Mini小平板现已正式开启HarmonyOS 6.0.0.120SP6版本的系统升级。本次更新不仅引入了全新的应用中心,还支持锁屏动态壁纸等实用功能,为用户带来更加丰富便捷的交互体验。
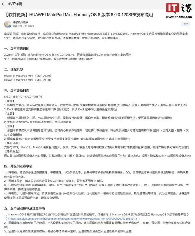
以下为华为MatePad Mini小平板HarmonyOS 6.0.0.120SP6版本升级的详细信息: 一、版本推送时间 此次更新于2025年12月15日正式发布,版本号为HarmonyOS 6.0.0.120SP6。系统将分批向已升级至6.0.0.115SP10版本的用户推送。 *注:HarmonyOS 6新版本正分批推送中,暂未收到推送的用户请耐心等待。 二、适配机型 本次升级适用于以下两款设备: • HUAWEI MatePad Mini (MLR-AL10) • HUAWEI MatePad Mini (MLR-AL00) 三、版本更新日志 本次更新从6.0.0.115SP10升级至6.0.0.120SP6,带来多项功能优化。 【桌面】 1. 新增应用中心。开启后,您可以在桌面上滑快速进入。应用中心内支持搜索或按首字母索引查找所有已安装应用。(开启路径:设置 > 桌面与个性化 > 桌面设置 > 桌面上滑) 2. Dock栏最近应用区支持调整显示的应用数量。(操作方式:长按Dock区中间的小竖白条左右滑动即可) 【主题】 1. 新增“穹宇星球”系列主题,涵盖七大星球共七个主题。星球独特的纹理、凹凸感与光影效果,配合解锁时的缓动手势,能让璀璨星辰流转于您的眼前。 2. 支持将动态照片设置为锁屏动态壁纸,呈现生动的动态视觉效果。 【图库】 1. 云图库新增“仅从本设备删除图片”功能。您可放心释放本地原片存储,轻松腾出空间。删除后,云端图片仍可随时查看和下载。(图库 > 浏览大图 > 删除 > 仅从本设备删除) 2. 图库桌面卡片的“自定义相册照片”类型,现已支持选择多张图片进行轮播展示。(长按该图库桌面卡片 > 编辑 > 选择图片) 【华为分享】 支持与iOS、iPadOS、macOS设备互传图片、视频、文件、联系人等内容和数据。(对端设备需下载“鸿蒙星河互联”应用,具体支持详情可参阅设备内的“帮助与反馈”) 【隐私安全】 新增对应用获取设备方向权限的管控,可拦截应用内“摇一摇”广告的跳转,为您提供更纯净的应用使用体验。(管控方式:设置 > 隐私和安全 > 应用获取设备方向) 四、升级前注意事项 1. 升级前,请您务必通过数据克隆、平板克隆、华为手机助手、云备份等方式做好设备数据备份。QQ、微信等第三方软件建议单独迁移备份,并确认备份内容完整有效。 2. 由于版本限制,请各位用户先将设备升级至6.0.0.115SP10版本,否则将无法收到本次版本推送。 3. 在HarmonyOS 6新版本的尝鲜期,建议您开启“用户体验改进计划”开关(路径:设置 > 系统 > 用户体验改进计划),以便工程师进行系统与应用分析、故障诊断等,持续提升版本质量。 4. 升级后,为提升使用体验,系统会在后台进行一系列优化动作。优化过程中,设备可能出现轻微发热、耗电量增加等情况,此为正常现象。设备正常使用2到3天后即可自行恢复,请您放心使用。

相关攻略
众所周知,华为近期给旗下的许多老机型都推送了全新的版本,也就是鸿蒙6 0 0 328 SP52,相信有很多花粉都收到了。这次的新版本确实是带来了不少的改变,笔者进行了更新之后发现有一些细节也变得很好
最近笔者发现HarmonyOS 6 0 0 328 SP22更新了,虽然有很多花粉表示自己还没有收到这个版本,但笔者发现如果想收到,必须要报名尝鲜。而且此次的版本所带来的改变幅度还是蛮多的,并不只是
IT之家 3 月 6 日消息,华为更多机型今日开启了鸿蒙 HarmonyOS 6 0 0 328 花粉 Beta 版尝鲜升级,含 Mate 60 系列、Pura 70 系列等。该批次机型首发升级了
IT之家 3 月 4 日消息,华为 MateBook Pro 鸿蒙电脑已开启 HarmonyOS 6 0 0 130 SP17 升级,新版本陆续推送中。据介绍,本次更新优化了部分鼠标操作、文本编辑、
IT之家 2 月 4 日消息,华为 Mate 80 系列手机今日推送了鸿蒙 HarmonyOS 6 0 0 130 SP17 版本升级,系统包大小约 849 74MB。据介绍,本次更新图库 AI 修
热门专题
热门推荐
Clusterly AI是什么 在内容创作领域,效率和质量常常难以兼得,而一款名为Clusterly AI的工具,正试图打破这个僵局。它由Clusterly公司开发,本质上是一个专为提升在线可见性而生的智能内容引擎。无论是内容创作者、独立博主,还是企业营销团队,都可以借助它快速生产出那些搜索引擎青睐
海尔燃气热水器Wi-Fi连接失败?别慌,这通常不是机器故障 当您发现海尔燃气热水器无法连接Wi-Fi时,请不要急于联系售后维修。根据海尔官方技术报告与售后大数据分析,超过90%的联网问题并非热水器硬件损坏,而是由于网络配置步骤存在疏漏,或家庭无线网络环境未满足设备接入的特定要求。只要您能准确识别并避
Ellmo Genzers是什么 说起企业级的AI应用工具,现在市面上选择不少,但真正能把数据安全、功能实用和多语言支持这三件事同时做好的,其实并不多。今天要聊的Ellmo Genzers,就是由GenZ Technologies推出的一款专为组织设计的语言模型操作平台。它的目标很明确:帮助企业安全
在第139届广交会的展馆内 浙江诺特电器创始人汪和平的展位,面积不过十平方米,却总是围满了人。他正用一台双屏翻译机,和一位印度客商流畅地交流着产品细节。这位在饮水机外贸行业摸爬滚打了二十多年的企业家,早已习惯用科技工具打破沟通壁垒,再用差异化的产品,牢牢抓住全球采购商的目光。 时间拉回到2004年,
松下按摩椅究竟是泰国制造还是马来西亚生产? 首先明确核心信息:松下按摩椅的主要生产基地在泰国,同时马来西亚工厂也承担部分型号的区域化组装任务。根据松下电器官方公布的全球制造布局,其东南亚地区的核心产能确实集中于泰国工厂。该生产基地自2010年代初期投入运营以来,一直负责中高端按摩椅系列的研发试制与批





