DGX+Spark无法游戏?NVIDIA推荐DLSS+多帧生成方案
11月17日消息,NVIDIA为AI开发领域打造的桌面级AI超算设备DGX Spark自发布以来,一直是技术社区关注的焦点。用户们特别好奇它在游戏方面的表现究竟如何,毕竟这款设备主要面向AI工作负载设计。
免费影视、动漫、音乐、游戏、小说资源长期稳定更新! 👉 点此立即查看 👈
这款售价高达4000美元(约合人民币28425元)的设备,理论上具备1 PetaFLOP的AI运算能力,集成了20核CPU和Blackwell架构GPU,其设计初衷是运行AI开发环境而非传统游戏应用。
有用户尝试用这台设备运行《赛博朋克2077》,结果发现它的游戏表现并不理想。在1080p中等画质设置下,DGX Spark仅能达到50 FPS左右的帧率。

这一测试结果清楚地表明,作为面向AI工作负载的专业设备,DGX Spark的基础游戏性能远低于同价位的传统游戏PC。
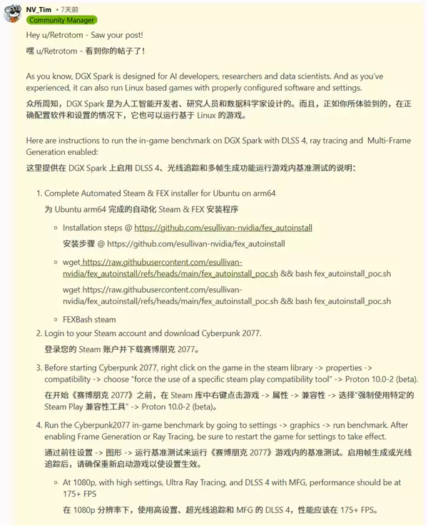
NVIDIA注意到社区对DGX Spark游戏性能的关注后,随即发布了一份简明指南,详细说明了如何提升其游戏表现。其中最关键的建议,就是启用DLSS和多帧生成技术。
NVIDIA表示,在开启这些图像增强技术后,《赛博朋克2077》在1080p高画质并开启Ultra光线追踪的苛刻设置下,帧率可以突破175 FPS。

相关攻略
4月1日消息,NVIDIA随NVIDIA App更新推出了Auto Shader Compilation(ASC,自动着色器编译)功能。该功能可在系统空闲时预先编译DirectX 12游戏的着色器,
4月2日消息,NVIDIA日前正式上线了DLSS 4 5的6倍帧生成功能,据4Gamers实测,在《赛博朋克2077》4K分辨率搭配路径追踪模式下,RTX 5090开启DLSS Performanc
快科技4月7日消息,据Jaykihn透露,Intel Serpent Lake SoC将成为首款集成NVIDIA RTX GPU的Intel处理器,同时下一代P核架构代号 "Copper Shark "
4月2日消息,据报道,NVIDIA对下一代数据中心GPU Rubin Ultra进行了重大设计调整,从此前计划的四芯片(Die)封装设计回归双芯片方案,以降低供应链复杂度和制造风险。NVIDIA目前
上个月,英伟达正式推出 DLSS 5 技术,该技术主打为 PC 游戏带来大幅画面画质升级。因为 DLSS 5 依托 AI 实现功能,大批网友直接跟风开始抨击这项技术,大量不实谣言在短时间内快速传播。
热门专题
热门推荐
加密货币行业翘首以盼的监管里程碑,终于有了实质性进展。美国证券交易委员会(SEC)主席保罗·阿特金斯(Paul Atkins)近日证实,那份允许加密项目在早期获得注册豁免权的“安全港”框架提案,已经正式送抵白宫,进入了最终审查阶段。 在范德堡大学与区块链协会联合举办的数字资产峰会上,阿特金斯透露了这
微策略Strategy报告:第一季录得144 6亿美元浮亏 再斥资约3 3亿美元买进4871枚比特币 市场震荡的威力有多大?看看Strategy的最新季报就明白了。根据其最新向美国证管会(SEC)提交的8-K报告,受市场剧烈波动影响,这家公司所持的比特币在第一季度录得了一笔惊人的数字——144 6亿
稳定币巨头Tether的动向,向来是加密世界的风向标。这不,它向Web3基础设施的版图扩张,又迈出了关键一步。公司执行长Paolo Ardoino在社交平台X上透露,其工程团队正在全力“烹制”一个新项目——去中心化搜索引擎 “Hypersearch”。这个消息一出,立刻引发了行业的广泛猜想。 采用D
基地位于Coinbase旗下以太坊Layer2网络Base的Seamless Protocol,日前正式宣告了服务的终结。这个曾经吸引了超过20万用户的原生DeFi借贷协议,在运营不到三年后,终究没能跑赢时间。它主打的核心产品是Integrated Leverage Markets(ILMs)——一
PAAL代币揭秘:深度解析Web3社区治理的核心钥匙 在去中心化自治组织的浪潮中,谁真正掌握了项目的话语权?PAAL代币提供了一套系统化的答案。它不仅是生态内流转的价值媒介,更是开启链上治理大门的核心凭证。通过持有并质押PAAL代币,用户能够对协议升级、资金分配乃至战略方向等关键事务投出决定性的一票





