胖东来侵权赔偿公告:年度33起案件共支付补偿35.9万元
11月17日,胖东来正式发布了关于《胖东来侵犯人格尊严的补偿标准》的公告。
免费影视、动漫、音乐、游戏、小说资源长期稳定更新! 👉 点此立即查看 👈
胖东来表示,公司通过制定《胖东来侵犯人格尊严的补偿标准》,致力于营造尊重、公平、正义的企业人文环境,同时唤起更多人对保护自身及他人人格尊严的重视。

不应因意识淡薄甚至恶意、随意地侵犯和伤害他人,给他人造成严重的精神损失和痛苦!同时,通过此举更好地影响和带动更多社会力量与法律体系的完善,切实保障和维护公民的个人权利!让我们共同努力,营造更幸福的生活、更文明的社会、更美好的国家!
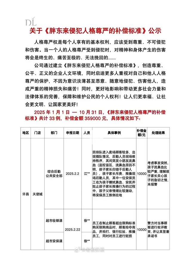
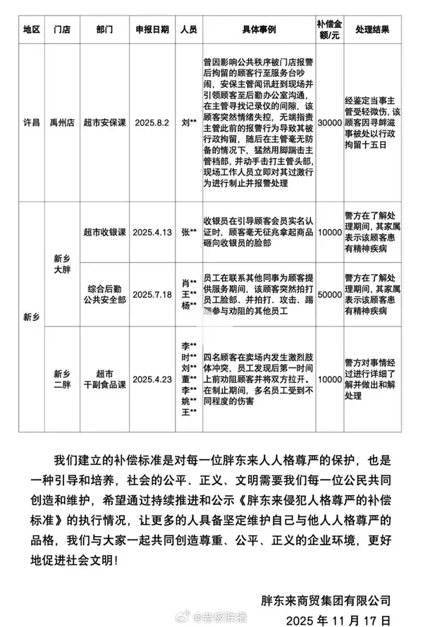
2025年1月1日至10月31日期间,依据《胖东来侵犯人格尊严的补偿标准》处理的案例共33起,累计补偿金额达35.9万元。
其中,补偿金额最高的单起案件为5万元,共有3名员工获得相应补偿。案件具体经过是,一名员工在协助同事为顾客服务时,该顾客突然动手拍打员工脸部,并对参与劝阻的其他员工进行殴打、攻击和踢踹。胖东来对这3名员工每人作出了5万元的补偿决定。
个人员工补偿案例中,最高补偿金额为3万元,共涉及两起。其中一起是电工在巡场期间劝阻辱骂员工的顾客并将其带离现场时,该顾客在员工毫无防备的情况下先后两次对其进行掌掴。
胖东来强调,我们建立的补偿标准不仅是对每一位胖东来员工人格尊严的保障,更是一种引导和培养。社会的公平、正义与文明,需要每一位公民共同创造和维护。





相关攻略
4月6日消息,近日,不少网友在社交平台分享视频,胖东来创始人于东来现身河南洛阳,在王城公园赏牡丹。被游客认出后,他十分亲和,耐心与大家合影留念。网友发布的视频中,于东来戴着墨镜,正在认真地拍摄树上的
4月1日消息,日前,在世界超级摩托车锦标赛(WSBK)上,中国摩托品牌张雪机车,斩获世界顶级赛事历史首冠和两连冠。随着成绩出圈,张雪机车创始人张雪也迅速走红,近日,他在过往采访中的一段发言再次引发热
3月31日消息,近日,胖东来创始人于东来在回应“退休计划”时笑称,自己只是表面退休,实际“还是不退的”。他坦言,所谓退休是让年轻人担当主力,自己在后方做好支持,同时学习沉淀,为团队提供精神指引。 于
3月29日消息,今日,胖东来发布侵权行为曝光公告,提到近期热门商品“小方糖”戒指的仿冒侵权行为。公告提到,部分商家在电商平台及社交渠道发布商品时,刻意搭配伪造的胖东来购物小票、品牌鉴定证书,将仿冒“
大象新闻记者2026年3月底,大象新闻记者接群众反映,有网络直播间打着“胖东来”旗号售卖假冒商品。记者调查发现,一个名为“许昌超市”的直播间,主播推广洗发水频频强调“许昌超市采购”“正品保证”“有采
热门专题
热门推荐
加密货币行业翘首以盼的监管里程碑,终于有了实质性进展。美国证券交易委员会(SEC)主席保罗·阿特金斯(Paul Atkins)近日证实,那份允许加密项目在早期获得注册豁免权的“安全港”框架提案,已经正式送抵白宫,进入了最终审查阶段。 在范德堡大学与区块链协会联合举办的数字资产峰会上,阿特金斯透露了这
微策略Strategy报告:第一季录得144 6亿美元浮亏 再斥资约3 3亿美元买进4871枚比特币 市场震荡的威力有多大?看看Strategy的最新季报就明白了。根据其最新向美国证管会(SEC)提交的8-K报告,受市场剧烈波动影响,这家公司所持的比特币在第一季度录得了一笔惊人的数字——144 6亿
稳定币巨头Tether的动向,向来是加密世界的风向标。这不,它向Web3基础设施的版图扩张,又迈出了关键一步。公司执行长Paolo Ardoino在社交平台X上透露,其工程团队正在全力“烹制”一个新项目——去中心化搜索引擎 “Hypersearch”。这个消息一出,立刻引发了行业的广泛猜想。 采用D
基地位于Coinbase旗下以太坊Layer2网络Base的Seamless Protocol,日前正式宣告了服务的终结。这个曾经吸引了超过20万用户的原生DeFi借贷协议,在运营不到三年后,终究没能跑赢时间。它主打的核心产品是Integrated Leverage Markets(ILMs)——一
PAAL代币揭秘:深度解析Web3社区治理的核心钥匙 在去中心化自治组织的浪潮中,谁真正掌握了项目的话语权?PAAL代币提供了一套系统化的答案。它不仅是生态内流转的价值媒介,更是开启链上治理大门的核心凭证。通过持有并质押PAAL代币,用户能够对协议升级、资金分配乃至战略方向等关键事务投出决定性的一票





