工信部:2026-2027年新能源车积分比例需达48%和58%
11月10日最新消息,工业和信息化部于今日发布正式通知,明确了2026年度和2027年度新能源汽车积分比例要求,分别定为48%和58%。
根据通知精神,对于年度产量低于2000辆且在生产、研发及运营方面保持独立性的境内乘用车生产企业,以及年进口量不足2000辆的境外乘用车生产企业授权的进口乘用车供应企业,倘若其企业平均燃料消耗量较上一年度下降幅度达到4%以上,则其达标值可在《乘用车燃料消耗量评价方法及指标》(GB 27999)规定的企业平均燃料消耗量要求基础上放宽60%。若下降幅度在2%至4%之间,其达标值可放宽30%。
在核算乘用车企业新能源汽车积分达标情况时,低油耗乘用车的生产量或进口量将按照实际数量的0.1倍纳入计算。
此外,针对2026至2027年度的企业平均燃料消耗量积分核算,对于配备循环外技术且具备循环外节能效果的车型,将继续给予一定额度的燃料消耗量减免。在新的循环外技术/装置积分核算规定发布前,将继续执行《关于2024-2025年度乘用车企业平均燃料消耗量与新能源汽车积分管理有关事项的通知》。


回顾政策历程,2017年为推动汽车产业节能减碳与绿色发展,工业和信息化部联合财政部、商务部、海关总署及原质检总局等五部门共同发布了《积分管理办法》,通过建立积分交易机制,形成了促进传统汽车节能与新能源汽车产业协调发展的市场化长效机制。
随着行业发展深入,2020年针对企业燃油车节能技术投入不足、积分交易市场供需失衡等问题,工信部等五部门对《积分管理办法》进行了首次修订,进一步完善了新能源汽车积分比例要求、传统乘用车节能引导及关联企业认定等制度。
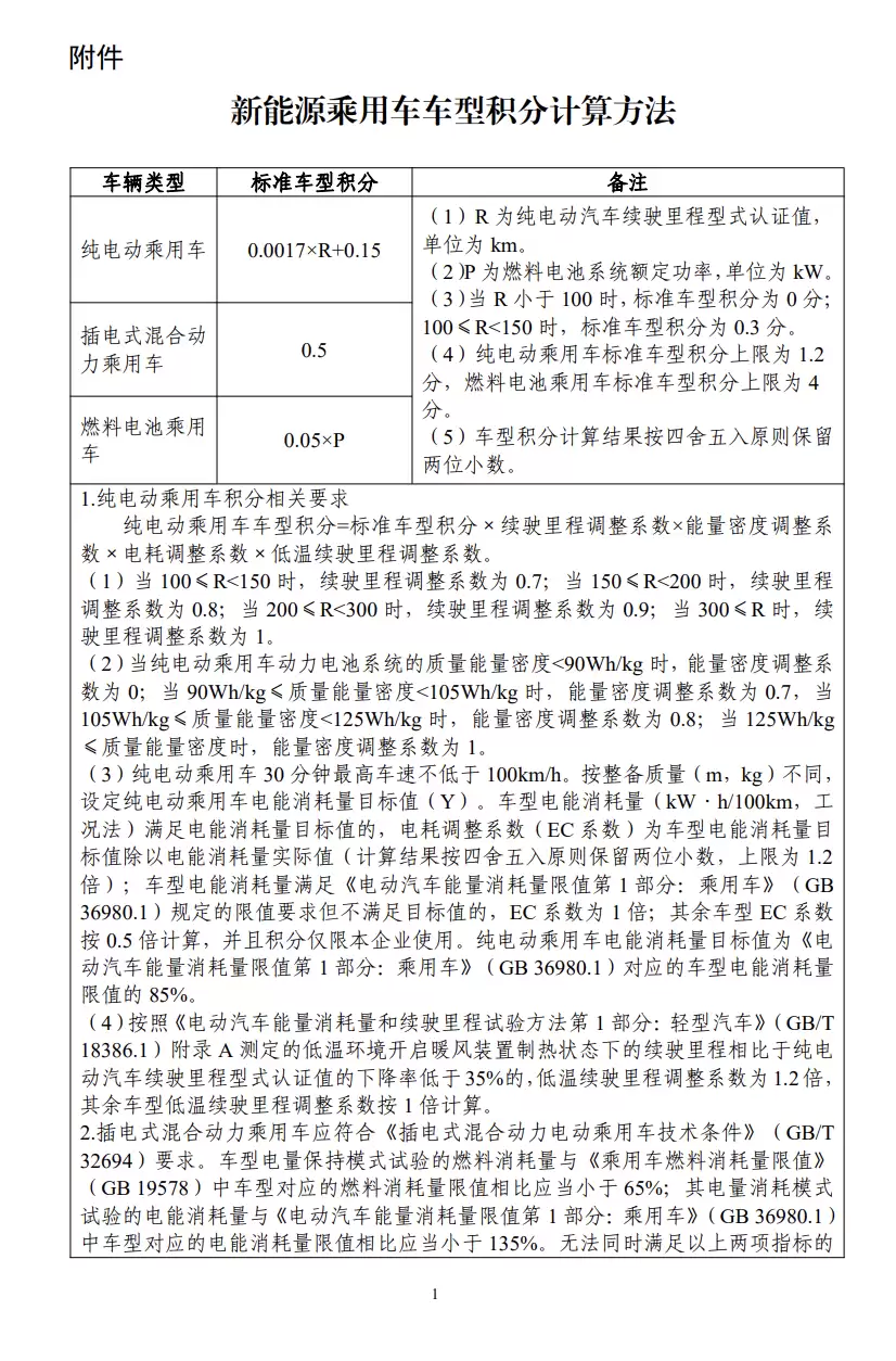
2024年7月6日,工信部等四部门联合发布《关于修改乘用车企业平均燃料消耗量与新能源汽车积分并行管理办法的决定》,自同年8月1日起正式施行。新管理办法提出调整新能源车型积分计算方法,将新能源乘用车标准车型分值平均下调约40%,并相应调整了积分计算方法和分值上限。
相关攻略
郑州新能源汽车保有量快速增长,原有号段资源紧张。近期正式启用“豫AE”新号段,专用于纯电动汽车。该号段已投入选号池,后续上牌的纯电动车将使用此号牌。新号段的启用遵循既定规则,以满足持续增长的上牌需求,未来预计还会出现更多新号段组合。
2027款雪佛兰EquinoxEV将首次提供可选装的Bose高端音响系统,以回应现款车型音响配置不足的用户反馈。该音响被纳入“主动安全套装3”中,预计套装价格将上涨至3,955美元。此外,新车还将成为首款内置NACS充电接口的年款车型,可直接使用特斯拉超级充电网络。相比新款Bolt,EquinoxEV在续航、空间和屏幕尺寸方面仍具优势。
2026年5月,大连市新能源汽车下乡暨消费季活动在长兴岛启动。活动汇聚众多品牌车型,覆盖多元出行场景,并提供购车补贴、金融免息等实惠举措,旨在激活乡村消费潜力,改善群众出行条件。未来将持续以灵活形式推广绿色智能汽车,丰富百姓选择,助力绿色出行。
5月20日,中创智领集团新能源汽车高端零部件产业基地在武进高新区开工。项目总投资约100亿元,预计2027年6月投产,将年产超700万套电动化与智能化产品,包括驱动电机、线控刹车电机等关键部件。项目有助于强化常州新能源汽车产业链,吸引上下游企业集聚,提升产业集群竞争力。
消费品以旧换新政策的成效,正以超出预期的速度和力度显现。 根据国新办5月18日新闻发布会披露的最新数据,今年前四个月,该政策已累计拉动相关商品销售额突破6069亿元,惠及消费者超8200万人次。这不仅是一个庞大的数字,更清晰地印证了政策撬动消费市场的杠杆效应正在持续放大。 更值得关注的是数据背后反映
热门专题
热门推荐
英特尔下一代TitanLake处理器全系支持LPDDR6内存。面向主流笔记本的U、P及高能效PX系列还将兼容LPDDR5X与DDR5,为设备设计提供灵活性。U、P、PX系列采用Intel18A工艺的新CPU模块,而B、BX系列沿用旧架构。高端PX系列集成GPU采用台积电N2P工艺,配备16个Xe核心,旨在提升图形性能。
一只鲸鱼做空比特币 4 96 亿美元,触发市场公信讨论 最近,链上数据捕捉到的一笔大额交易,瞬间吸引了所有市场参与者的目光:一只比特币巨鲸,悄然开立了价值近5亿美元的空单。这笔操作如同一块投入平静湖面的巨石,不仅激起了短线的价格波澜,更将市场深层的公信机制与交易透明度问题,再次推到了讨论的中心。 鲸
解锁《四海兄弟》“故乡没那么快”成就需耐心探索:深入隐秘角落,留意环境细节;积极与居民互动,收集对话线索;完成相关支线任务,关注伏笔;并注意特定时段触发的事件。成就进度可累积,坚持全面探索方能最终达成。
鬼谷子是战术型辅助,核心在于技能运用与合理出装。二技能是关键控制,配合大招的群体伪装可发起突袭。出装以冷却缩减和生存能力为主,如冷静之靴、极寒风暴和魔女斗篷。实战中需把握进场时机,从侧翼切入控制敌方核心,并注意与队友配合衔接伤害。
在游戏开发、动画制作、视频创作等数字内容领域,专业音效设计是提升作品沉浸感与专业度的关键。然而,传统音效制作流程往往依赖昂贵的专业设备与庞大的素材库,对独立开发者、小型团队及个人创作者构成了较高的技术门槛与成本压力。近期,一款名为OptimizerAI的人工智能音效生成平台备受关注,它致力于通过AI





