广东出台低空经济新政 支持广深珠开通客货运航线

免费影视、动漫、音乐、游戏、小说资源长期稳定更新! 👉 点此立即查看 👈
(图片来源:摄图网)
为抢占低空经济发展先机,广东正充分发挥应用场景丰富、产业配套完善、市场机制健全等优势,着力建设全国领先的低空经济产业高地,为高质量发展注入新动能。
10月13日,广东省政府办公厅印发了《广东省支持低空经济高质量发展若干措施》的通知。该文件明确提出,将重点支持广州、深圳、珠海三地率先开展城市空中交通试点,在保障安全的前提下,稳步开通市内及城际低空客运航线。同时探索制定低空空域交通规则,推动大湾区跨境无人机物流配送体系建设。针对常态化运营的低空物流航线,省政府将对符合条件的城市给予专项支持。此外,还将鼓励传统通航企业发展,对常态化运营的直升机载人航线提供要素保障支持。
据前瞻产业研究院数据显示,中国低空经济产业链企业主要集中在北京、上海、江苏与广东地区,其中广东省表现尤为突出。当地低空经济发展态势强劲,已成为全国领先的低空经济产业集聚区。

截至今年9月底,从南方记者在广东省低空经济产业专题对接会上获悉,2025年广东低空经济规模已突破千亿元,相关企业超1.5万家,占全国低空经济产业链企业总数的30%以上,稳居全国首位。这份成绩单背后,是广东省科学合理的产业布局和强大的产业集聚效应。
广东省依托广州、深圳、珠海三大低空经济核心城市强化引领支撑,同时充分发挥佛山、江门、惠州、东莞、中山等市制造业配套优势,形成了完整的产业链条。通过推动粤东、粤西、粤北地区因地制宜打造低空应用场景,培育具有全球竞争力的低空经济产业集群,实现全省低空经济产业的协同发展。
从产业链各环节代表性企业分布地图来看,深圳、广州和珠海地区是广东省低空飞行器的主要布局区域。这三大地区在整体产业链上较为完善,企业协作效应较好,形成了良好的产业生态。其他地区也各具优势,在复合材料、电机设备、零部件等环节均有领先企业带动产业发展。

深圳:低空经济的"超级样板"
近日,中国人民大学发布的《2025中国低空经济城市发展指数》报告,从技术创新活力、市场开拓潜力、生态协同能力和政策赋能效力4个维度,系统评估全国58个城市的低空经济发展水平。深圳以90.0分综合得分稳居榜首,成为低空经济的"超级样板"。
根据深圳市交通运输局发布的数据,2024年深圳低空经济年产值突破900亿元,实现无人机载货飞行77.6万架次、开通无人机航线250条、直升机载人飞行2.8万架次;建成各类型起降设施483个、建成5G基站8万个,实现120米以下空域5G网络连续覆盖。深圳在低空经济领域飞出的"新高度",正在为全国低空经济发展提供宝贵经验。

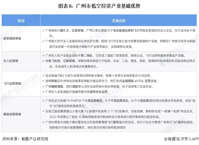
广州低空经济产业
广州在低空经济产业链的研发制造、无人机、飞行运营和基础设施保障等方面均已形成一定基础。这座城市深厚的整车和零部件制造业也易于向低空飞行器生产链转型。

企查猫数据显示,2014-2024年11月,广州低空经济产业相关的注册企业超6000家。

珠海低空经济产业
珠海作为粤港澳大湾区海岛面积最大的城市,拥有大小海岛262个,被誉为"百岛之城"。同时,珠海还是我国低空空域管理改革试点城市和首批26个国家通航产业综合示范区之一。优越的区位条件和"双航展"优势,使其在低空经济领域具有良好的产业基础和发展条件。从驾考机构构成来看,2024年珠海市拥有飞行员签派训练机构1家、民用无人驾驶航空器操控员执照训练机构3家、通用航空企业经营许可企业9家等。


2024年相关产业产值155.64亿元,同比增长27.56%;2024年一季度产值44.25亿元,同比增长29.28%,呈现快速发展的良好势头。此外目前亿航智能海岛低空经济无人机项目、品程航空飞行科技研学基地项目等9个低空经济项目已签约落地,重点在谈项目44个,计划投资总额60.65亿元。

广东省商务厅副厅长朱小军表示,未来广东将聚焦空域管理改革、基础设施联网、产业生态培育三大方向,持续壮大低空经济产业规模,打造全国领先的低空产业发展高地。
华南城市研究会创会会长胡刚认为,依托大湾区完善的产业链和供应链,广东发展低空经济正当其时。在汽车产业历经电动化、智能化升级后,向低空经济领域拓展是顺理成章的事。与此同时,在低空产业周边,华为、中兴、海格通信等企业在通信、导航、监视设备领域储备了扎实技术,工信部电子五所、民航适航审定广州分中心等机构为低空经济发展提供专业第三方服务。
相关攻略
南方财经记者赵晓晨 茂名报道今年3月,在全国两会广东代表团小组会议现场,外交部副部长华春莹接过一颗润喉糖放入口中。片刻后,她说:“我要特别感谢这个化橘红,我刚才一口气连续吃了两颗,的的确确是我迄今为
3月18日上午,第30届香港国际影视展火热举行,广东优秀电影项目发布会在香港会议展览中心隆重上演。六部粤产电影佳作集中亮相,故事电影《空枪》《生死摆渡》《什么意思夫妇》《给阿嬷的情书》及动画电影《大
3月,广东中山古镇迎来灯博会与文化嘉年华两大盛会,吸引超3万名群众参与。中山移动主动出击、精准发力,在产业赋能与通信保障两个战场上打出“组合拳”,为盛会顺利进行保驾护航。 专家引路,送技术到
通信保障领导小组现场检查设备运行情况。 2026年,正值“十五五”规划开局之年,高质量发展战鼓催征。作为驻惠央企与数字中国建设的主力军,中国电信惠州分公司(以下简称“惠州电信”)紧扣“云改数转
首先,就是两人可是老乡,他们两个都是属于中国籍干员,麦晓雯从她粤语的语音里面也可以判断出来,她应该是广东广府地区的人,而威龙,他不但是中国干员,他还是飞行员出身,职业身份就不简单不说,威龙的真名叫
热门专题
热门推荐
加密货币行业翘首以盼的监管里程碑,终于有了实质性进展。美国证券交易委员会(SEC)主席保罗·阿特金斯(Paul Atkins)近日证实,那份允许加密项目在早期获得注册豁免权的“安全港”框架提案,已经正式送抵白宫,进入了最终审查阶段。 在范德堡大学与区块链协会联合举办的数字资产峰会上,阿特金斯透露了这
微策略Strategy报告:第一季录得144 6亿美元浮亏 再斥资约3 3亿美元买进4871枚比特币 市场震荡的威力有多大?看看Strategy的最新季报就明白了。根据其最新向美国证管会(SEC)提交的8-K报告,受市场剧烈波动影响,这家公司所持的比特币在第一季度录得了一笔惊人的数字——144 6亿
稳定币巨头Tether的动向,向来是加密世界的风向标。这不,它向Web3基础设施的版图扩张,又迈出了关键一步。公司执行长Paolo Ardoino在社交平台X上透露,其工程团队正在全力“烹制”一个新项目——去中心化搜索引擎 “Hypersearch”。这个消息一出,立刻引发了行业的广泛猜想。 采用D
基地位于Coinbase旗下以太坊Layer2网络Base的Seamless Protocol,日前正式宣告了服务的终结。这个曾经吸引了超过20万用户的原生DeFi借贷协议,在运营不到三年后,终究没能跑赢时间。它主打的核心产品是Integrated Leverage Markets(ILMs)——一
PAAL代币揭秘:深度解析Web3社区治理的核心钥匙 在去中心化自治组织的浪潮中,谁真正掌握了项目的话语权?PAAL代币提供了一套系统化的答案。它不仅是生态内流转的价值媒介,更是开启链上治理大门的核心凭证。通过持有并质押PAAL代币,用户能够对协议升级、资金分配乃至战略方向等关键事务投出决定性的一票





