赛力斯2025半年报:派现5.06亿元回馈投资者
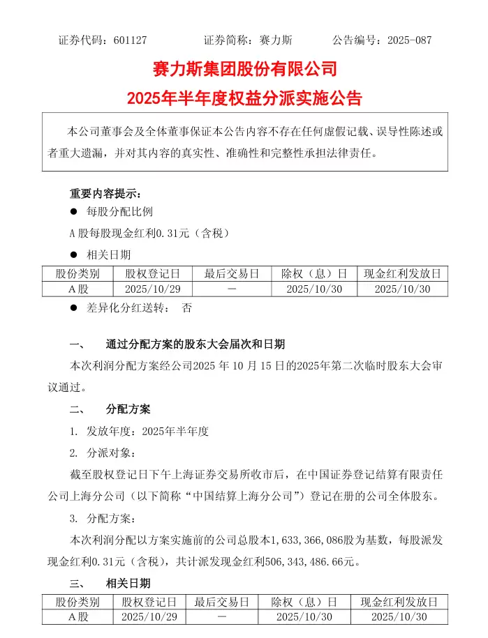
10月23日,赛力斯发布公告称,公司2025年半年度权益分派方案已获第二次临时股东大会审议通过。本次利润分配以总股本16.33亿股为基数,向全体股东每股派发现金红利0.31元,合计发放红利约5.06亿元。本次权益登记日为2025年10月29日,除权除息及现金红利发放日定于2025年10月30日。值得关注的是,重庆小康控股等三家公司将自行办理红利发放,不同类型股东适用的扣税标准存在差异。

根据赛力斯2025年半年度财报显示,公司上半年实现营业收入624.02亿元,同比小幅下降4.06%;但利润总额表现亮眼,达到37.25亿元,同比大幅增长119.22%;归母净利润为29.41亿元,同比增长81.03%;基本每股收益1.87元,同比提升73.15%。公司在研发方面持续投入,上半年研发费用达29.30亿元,较去年同期增长3.61%。
在市场表现方面,2025年上半年公司汽车总销量达19.86万辆,顺利完成既定经营目标。其中问界系列表现尤为突出,上半年累计交付量突破14.7万辆,单车成交均价维持在40万元以上。具体来看,问界M9车型上半年交付超过6.2万辆,问界M8车型交付量也突破3.5万辆,显示出强劲的市场竞争力。
相关攻略
当行业内的多数品牌仍在“价格竞争”的红海中激烈角逐时,赛力斯已经凭借前瞻布局,在“核心技术深水区”完成了关键性战略卡位。最新发布的季度财报数据表现极为亮眼:公司实现营业收入257 5亿元,同比大幅增长34 5%;净利润达到7 5亿元;新能源汽车销量攀升至7 85万辆,同比增长43 9%。然而,比这些
近日,一则来自人民法院公告网的消息引起了业内关注。根据公告,重庆市两江新区人民法院正通过公告方式,向一位梁姓当事人送达法律文书,案由涉及赛力斯汽车有限公司提起的名誉权纠纷。 从公告披露的诉讼请求来看,赛力斯汽车此次的维权行动相当具体。公司主要提出了以下几项诉求: 首先,是要求被告立即停止侵权行为,删
赛力斯“电池包碰撞脱离”专利获授权,旨在碰撞时使电池包与车体分离以提升安全,但公众担忧其可能引发次生风险,并对技术可靠性和整车结构影响提出质疑。公司澄清该专利仅为技术储备,尚未计划量产,凸显电动车安全在极端场景下的复杂权衡。
一家中国车企以“高毛利+快周转”战略在竞争中脱颖而出。其销售毛利率达29 1%远超行业,存货周转天数优化至7天全球领先。这得益于高端产品溢价、规模化成本优势及精细化管控,展现了强大的盈利与运营能力,为行业高质量突围提供了现实样本。
近日,赛力斯汽车在车辆安全技术领域取得重要进展。一项针对碰撞场景下电池包快速脱离车体的专利技术,已正式获得国家知识产权局授权。该专利的核心价值在于,当车辆遭遇严重碰撞事故时,系统可自动触发电池包与车身分离机制,从而从根源上显著降低电池因挤压、穿刺导致的起火、爆炸或漏电等二次安全事故风险,为乘员安全争
热门专题
热门推荐
钉钉文档官网 在探讨企业级协同办公解决方案时,钉钉文档无疑是备受瞩目的核心工具之一。作为阿里巴巴钉钉官方推出的旗舰级应用套件,它深度融合了在线文档编辑、智能表格、思维导图等多种高效创作工具。其核心优势在于与钉钉平台生态的无缝衔接,能够直接同步企业内部组织架构与通讯录,实现团队成员间的即时协作与信息流
在数字化转型浪潮中,高效、易用的数据分析工具已成为企业提升决策效率的关键。商汤科技推出的“办公小浣熊”智能助手,正是基于自研大语言模型打造的一款创新产品,旨在彻底降低数据分析的技术门槛。用户无需掌握编程知识或复杂操作,即可通过自然对话完成从数据查询、处理到可视化洞察的全流程,让数据价值触手可及。 办
在人工智能技术快速发展的今天,MiniMax作为一家专注于全栈自研的AI公司,正以其独特的技术路径和前瞻性的布局,在业界脱颖而出。公司致力于构建覆盖文本、图像、语音和视频的新一代多模态智能模型矩阵,这不仅体现了对核心底层技术自主权的深度掌控,也展现了对未来人机交互与内容生成形态的前瞻思考。 那么,M
ApolloCreditFund(ACRED)作为连接传统信贷与DeFi的桥梁,其价格受市场情绪、协议基本面及宏观环境影响。其价值逻辑根植于现实世界资产(RWA)的收益捕获与链上流动性释放。短期价格波动难以预测,但长期发展取决于信贷资产质量、协议安全性和市场采用度。投资者需关注其底层资产表现、代币经济模型及整个RWA赛道的发展趋势。
在数字化转型浪潮中,一套能够深度适配业务、彰显品牌特色的智能客服系统,已成为企业提升服务效率与用户体验的关键工具。然而,市场上许多解决方案往往模式固化,难以满足个性化需求。如何让AI客服不仅具备基础的自动化应答能力,更能承载独特的品牌文化与服务哲学?其核心在于系统是否支持深度的自定义与持续的AI训练





