六大蓝领职业收入对比!网约车司机月均收入7623元位居第二 留任意愿最高
9月8日消息,近日,中国新就业形态研究中心发布最新研究成果——《城市出行的就业韧性:网约车司机就业图景与职业表现(2025)》报告。
免费影视、动漫、音乐、游戏、小说资源长期稳定更新! 👉 点此立即查看 👈
报告显示,网约车司机月均收入7623元,在六类蓝领职业中(网约车司机、外卖员、货车司机、快递员、制造业普工、建筑工)位列第二。
一线城市日均上线时间大于等于8小时的网约车司机平均收入为11557.1元。相比其他蓝领职业,网约车司机的收入满意度较高。

网约车工作工时弹性高,司机可以依据个人与家庭需求自由上线或休息。50.3%的网约车司机认为自己“工作时间长”,这一比例在外卖员、货车司机和建筑工分别为68.7%、70.27%、85.1%。
绩效与认可方面,77.7%的司机反馈可以通过透明账单了解收入及抽成比例。比较而言,仅24.23%的货车司机对运费有信心,75.77%的司机担心货主拖欠运费。
成长与职业机会方面,网约车司机安全培训覆盖率高达95%,继续从事意愿也达到最高(75.7%);外卖员培训率82.3%,留任意愿68.4%;货车司机与建筑工的培训覆盖率仅65.22%和71.5%,对应的留任意愿则降至50.29%与46.8%。

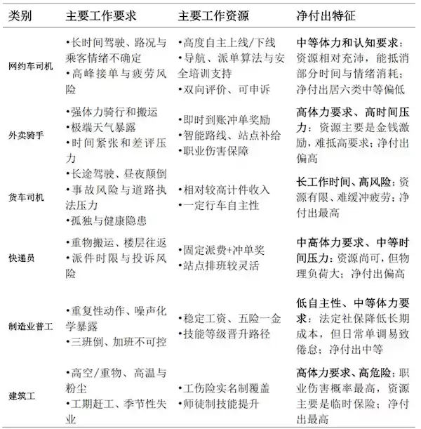
报告还比较了不同蓝领岗位的净付出,即工作要求与工作资源的比较。工作要求越高、工作资源越少,则该职业的净付出越重。
总体而言,网约车司机的净付出属于中等偏低水平。

相关攻略
3月31日消息,3月31日,如祺出行发布截至2025年度全年业绩公告。报告期内,如祺出行核心财务指标全面向好,除录得总收入52 86亿元,同比大增114 6%,年内订单量、交易额均录得翻倍增长,利润
3月31日消息,据报道,近日,太原一名网约车司机捡到乘客遗落的手机后,与乘客协商以200元费用专程送还,却在完成交付后被乘客反手投诉“借机牟利”。据了解,当事乘客下车后发现手机遗落在车上,通过平台联
3月30日消息,据媒体报道,目前我国新能源汽车保有量已突破4300万辆,首批大规模投放的网约车、出租车等营运车辆,正集中步入电池衰减高发期。据北京一位司机师傅透露,自己跑了5年的网约车,电车的续航从
3月28日消息 3月27日,成都市公安局郫都区分局发布警情通报:近日,我局接群众举报,反映有人在网络平台发布“网约车驾驶员辱骂乘客”视频,引发社会关注。接报后,我局立即依法开展调查。经查,违法行为人
3月27日消息,据报道,近日,厦门市交通执法支队查处了一起网约车驾驶员伪造行程,违规收费的案件,涉事网约车司机周某被抓。报道称,3月14日,市交通执法支队直属大队接到乘客投诉,称其在网约车平台叫了一
热门专题
热门推荐
```html 2025年9月ADA将剑指何方?一文读懂Cardano突破1美元的关键战役 2025年9月,加密市场的目光再次聚焦于Cardano及其原生代币ADA。随着价格在0 80美元关键支撑位附近盘整,一个核心议题浮出水面:ADA能否借助生态里程碑与宏观转向的东风,在本月一举攻克并站稳1美元大
什么是币安矿池?全面解读主流矿池的核心优势 当人们谈论加密货币挖矿时,脑海中浮现的往往是巨大的矿机和轰鸣的机房。然而,一个更具效率与稳定性的选择正成为全球矿工的新宠——币安矿池。作为全球领先的加密货币交易所币安旗下的核心服务之一,币安矿池本质上是一个聚合全球算力的去中心化矿池平台。它允许矿工将个人算
《洛克王国:世界》灵魂环印使用攻略 灵魂环印是《洛克王国:世界》中提升魔法师耐力的核心道具,千万别舍不得使用。它能为你的角色快速“充电”,显著增强魔法师的续航能力。耐力属性直接影响实战中的操作流畅度与技能释放频率,无论是PVP竞技还是挑战高难度BOSS,充足的耐力条都能带来截然不同的游戏体验。使用灵
OKX鲨鱼鳍:一款兼顾本金安全与潜在高收益的结构化理财产品 在加密货币理财的世界里,你是否也常纠结于如何在控制风险的同时,追求比普通活期、定期更高的收益?OKX交易所推出的“鲨鱼鳍”结构化产品,或许提供了一个巧妙的解决方案。 简单来说,这是一款保本型理财产品。你只需选定一个币种,并对其未来1到7天的
角色一:小萤 谈及机动性与灵活走位,小萤无疑是游戏中的顶尖代表。其核心优势在于无与伦比的战场穿梭能力,得益于独特的轻盈步伐,闪避各类攻击对她而言游刃有余。她的标志性技能“微光闪烁”,可提供短时爆发性移速加成,无论是用于切入战场先手开团,还是关键时刻脱离险境,都能起到决定性作用。 精通小萤的关键,在于





