赛力斯6.6亿收购金康动力剩余股权,全资控股电机电控子公司
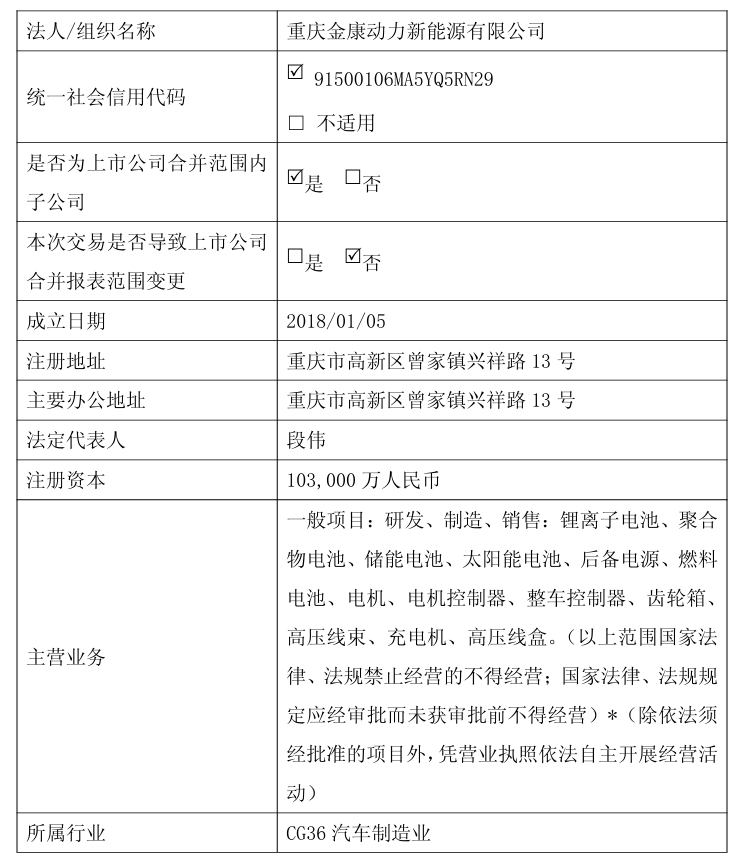
8 月 23 日消息,赛力斯集团股份有限公司上周发布公告,控股子公司赛力斯汽车有限公司(以下简称“赛力斯汽车”)以公开摘牌方式收购其控股子公司重庆金康动力新能源有限公司(以下简称“金康动力”、“标的公司”、“交易标的”)少数股东重庆科学城城市运营集团有限公司(以下简称“科学城城市运营集团”、“交易对方”)持有的金康动力 48.54% 股权(以下简称“本次交易”),交易价格为人民币 66,345 万元。

赛力斯表示,为提高公司整体经营决策效率,提升子公司之间的协同效应,实现公司经营效益最大化,公司控股子公司赛力斯汽车通过公开摘牌方式收购其控股子公司金康动力少数股东科学城城市运营集团持有的金康动力 48.54% 股权,交易价格为人民币 66,345 万元。本次交易事项完成后,赛力斯汽车持有金康动力股权由 51.46% 增加至 100%。
从公告获悉,金康动力是一家集研、产、供、销于一体的新能源汽车动力系统方案解决商,主营产品为新能源汽车电机、电控系统。金康动力电机制造车间已建成 22 条生产线,电控制造车间已建成 6 条生产线,具备年产 100 万台整车动力总成的能力。

这是赛力斯今年的第二次大手笔收购。此前,赛力斯已斥资 81 亿元收购龙盛新能源,拿下生产问界系列汽车的超级工厂。
赛力斯 2025 年上半年业绩预告显示,该公司预计净利润 27 亿至 32 亿元,同比增长 66.20% 至 96.98%;1-7 个月累计销量 24.65 万辆。
相关攻略
港股汽车板块迎来反弹,赛力斯领涨超7%,小鹏集团涨6 5%,其他车企跟涨。反弹源于出口数据超预期、企业盈利上修及政策催化,属超跌后估值修复。一季度新能源汽车出口激增126%,支撑业绩。特斯拉FSD入华或推动行业焦点从电动化转向智能化,引发价值重估。
全新问界M9系列预售累计订单突破5万台,成为50万级豪华SUV市场爆款。其热销背后是赛力斯“魔方”技术平台的全面支撑,该平台以AI驱动,集成多元动力、舱驾协同等六大系统,旨在解决能耗、交互、驾控等核心需求。技术领先正成为高端新能源市场竞争的关键,推动品牌凭借硬核实力赢得市场认可。
赛力斯与博奥镁铝联合研发的全球首款量产半固态镁合金车身关键部件(CCB)正式下线。该部件在满足高刚性、高安全性要求的同时,实现了显著轻量化,有助于提升电动车续航表现。目前该技术已具备稳定量产能力,并计划应用于问界等核心车型。
2026年4月30日,赛力斯集团股份有限公司(股票代码:601127)正式披露了其第一季度财务业绩。报告显示,公司在本报告期内实现营业总收入257 46亿元,对比2025年同期的191 47亿元,大幅增长34 46%,展现出强劲的营收扩张势头。 从盈利指标来看,赛力斯一季度净利润录得7 54亿元,同
当行业内的多数品牌仍在“价格竞争”的红海中激烈角逐时,赛力斯已经凭借前瞻布局,在“核心技术深水区”完成了关键性战略卡位。最新发布的季度财报数据表现极为亮眼:公司实现营业收入257 5亿元,同比大幅增长34 5%;净利润达到7 5亿元;新能源汽车销量攀升至7 85万辆,同比增长43 9%。然而,比这些
热门专题
热门推荐
MiniCPM-o 4 5是什么 在探索更自然、更智能的人机交互道路上,我们始终在期待一个“全能型选手”的到来。如今,这个角色或许已经登场。面壁智能最新开源的MiniCPM-o 4 5,一个仅拥有90亿参数的全模态大模型,正致力于重新划定“智能对话”的边界。 它彻底颠覆了传统一问一答的“对讲机”式交
Binance币安 欧易OKX ️ Huobi火币️ 想在2025年安全获取欧易OKX的正版APP?其实秘诀就一个:认准官方网站,避开所有仿冒和可疑的下载渠道。要知道,欧易现已统一更名为欧易OKX,其核心业务始终围绕数字资产交易及相关服务展开。 确认官方网站地址 第一步,打开浏览器,手动输入欧易OK
SecondMe Book是什么 在AI社交这一前沿赛道,一款国产平台正带来独特的解决方案。SecondMe Book,本质上是一个能够让你构建个人AI数字分身的创新平台。它允许用户创建一个能够代表真实自我风格与思维的AI数字身份,并让这个“第二自我”在一个专属的AI社交网络中自主运行——包括主动发
在AI大模型技术快速发展的今天,如何在卓越性能与高效推理成本之间取得最佳平衡,已成为行业关注的核心焦点。近期,由阶跃星辰推出的开源模型Step 3 5 Flash引发了广泛热议。该模型专为智能体(AI Agent)应用场景深度优化,旨在顶尖能力与亲民部署成本之间,构建一个极具竞争力的技术支点。 简而
LongCat-Flash-Lite是什么 在探索大语言模型性能与效率的最佳平衡点时,美团近期推出的LongCat-Flash-Lite提供了一个极具创新性的解决方案。作为新一代高效大语言模型,它凭借其突破性的架构设计,在人工智能领域获得了广泛关注。 简而言之,该模型创新性地融合了“混合专家系统(M





