网易新闻如何成为鉴帖员
许多朋友通过网易新闻获取各种新闻资讯,许多用户都想了解如何成为网易新闻的鉴帖员。今天,让我们一起来看看如何成为网易新闻的鉴帖员。以下是关于如何成为网易新闻鉴帖员的方法分享。
免费影视、动漫、音乐、游戏、小说资源长期稳定更新! 👉 点此立即查看 👈
同类推荐应用介绍:
百度新闻:百度新闻app是一款实时更新重要新闻的阅读平台软件。点击下载高德地图:高德地图app是一款旅游出行必备的地图导航软件。点击下载如何成为鉴帖员打开网易新闻首先,用户需要启动网易新闻应用,进入主页面后,点击右下角的“我的”选项,进入个人页面。
alt="网易新闻如何成为鉴帖员" />
在个人页面中,向下滚动,直到找到“用户鉴帖”功能选项,点击进入该功能页面。
alt="网易新闻如何成为鉴帖员" />
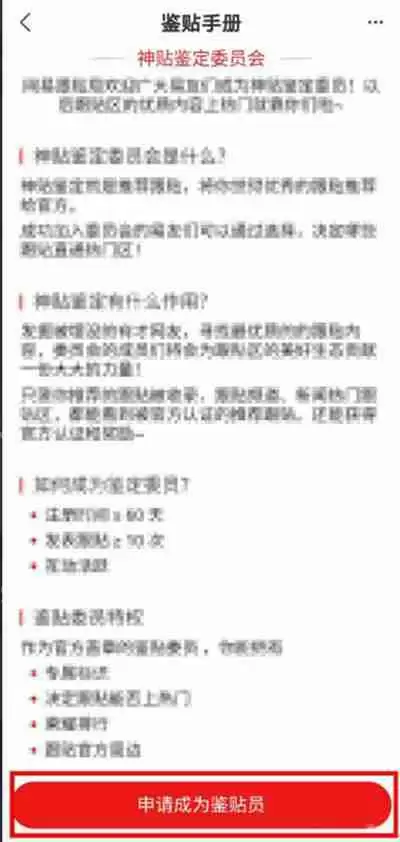
在“用户鉴帖”选项页面中,点击下方的“申请成为鉴帖员”按钮,申请通过后即可成为网易新闻的鉴帖员。
alt="网易新闻如何成为鉴帖员" />
通过以上步骤,用户可以顺利申请成为网易新闻的鉴帖员,参与到新闻内容的审核和管理中。
相关攻略
一、定义与概述 说起RPA(机器人流程自动化),你可能已经不陌生了。它本质上是一种应用程序,但它的工作方式很特别:不靠复杂的底层代码,而是模仿真人用户的手动操作。它就像一位不知疲倦的数字员工,坐在电脑前,直接观察并学习用户在图形界面上的每一个点击、输入和操作,然后一丝不苟地自动重复这些工作。这样一来
在网络的浩瀚海洋中,百度贴吧宛如一座热闹非凡的在线社区港湾 说起中文互联网的活化石与常青树,百度贴吧绝对占有一席之地。它就像一座永不落幕的线上社区港湾,持续吸引着天南地北的用户汇聚于此。而它的官网入口网页版,正是开启这趟精彩之旅最直接、最经典的那扇大门。 通过百度贴吧官网入口进入的网页版,其核心价值
百度发布2025年反贪腐舞弊通报:144名员工被查办,33人移送司法 4月23日,百度集团对外公布了2025年度反贪腐舞弊情况通报。过去一年,公司内部共查办并处理了144名存在违法违纪行为的员工。其中,一个值得关注的数字是,有33人被移送司法机关依法处理,其余111人则依据公司内部规定受到了相应处罚
百度发布2025反贪腐舞弊通报:查办处理违法违纪员工144人 3起典型贪腐案被最高法收录 4月23日,百度对外公布了年度反贪腐舞弊情况。通报显示,公司在2025年共查办处理违法违纪员工144人。这个数字背后,是33人被司法机关依法处理,另有111人被公司依规处罚。 值得注意的是,这次通报的案例中,有
百度萝卜快跑无人出租车明起登陆青岛,仅在城阳红岛区域运行 消息来了:百度旗下的自动驾驶出行服务平台“萝卜快跑”,官宣将于明天上午9点正式在青岛开跑。不过,这次的服务范围有限,目前仅在城阳区的红岛区域运行。截至发稿前,如果你打开小程序,会发现上车点和目的地的按钮还处于无法点击的状态。具体的打车价格,也
热门专题
热门推荐
以色列和黎巴嫩之间的跨境交火仍在继续,破坏了近期达成的停火协议 目前,市场对特朗普在4月30日前支持以色列停火的反向合约预测概率,已经达到了100%。这个数字看起来很绝对,但现实往往比数据更复杂。 真主党近期的违约行为,以及以色列随之而来的回应,无疑将停火协议的脆弱性暴露无遗。市场虽然同样以100%
Debian 上加固 Apache 的安全实践 在Debian系统上运行Apache,安全加固不是一道选择题,而是一道必答题。一套系统性的加固策略,往往能在不惊动业务的前提下,将安全水平提升好几个等级。下面,我们就按从基础到进阶的顺序,一步步来。 一 基础加固 万丈高楼平地起,安全加固也得从最根本的
CentOS系统安全漏洞与攻击路径深度解析 在CentOS服务器安全防护中,理解攻击者的典型入侵路径至关重要。一次完整的攻击通常遵循“初始访问→本地提权→持久化 横向移动”的链条。本文将系统梳理CentOS环境下常见的漏洞利用方式、成功所需的关键条件以及对应的防御加固方案,帮助运维人员与安全工程师精
CentOS 漏洞修复与系统加固完整指南 当CentOS系统面临安全漏洞威胁时,建立一套系统性的应急响应与修复流程至关重要。这不仅是为了快速封堵安全缺口,更是为了最大限度保障业务连续性、降低数据泄露与系统停机的风险。本文提供从紧急处置到长效防护的完整操作路径,帮助您高效应对安全挑战。 一、紧急响应与
今日24小时加密货币市场新闻:Zerobase上涨31%,LUNC上涨19% 2026年4月27日,加密货币市场迎来了一个温和的上涨日。总市值增长了1 7%,攀升至2 71万亿美元,这主要得益于比特币和以太坊的领涨。虽然其他加密货币表现分化,但在成交量稳定和宏观环境向好的背景下,市场情绪已明显回暖,





