ZP币全攻略:如何在Web3 PvZ中获取
Web3.0 Plants vs Zombies (ZP) 将于2025年3月31日在Gate.io上线
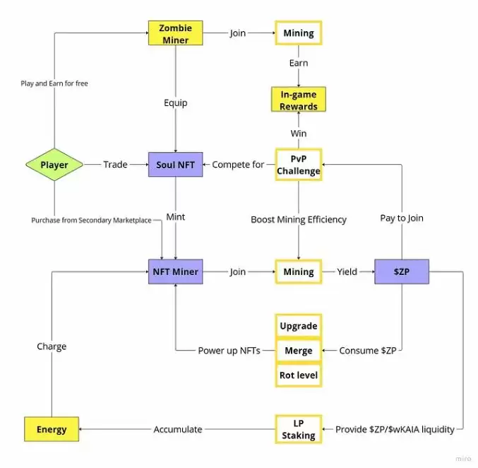
Web3 PvZ 是一款基于区块链的边玩边赚(P2E)游戏,它利用Web3经济学重新定义了经典的塔防游戏(类似于植物大战僵尸)。玩家通过种植植物、抵御僵尸、完成任务和参与社区活动来赚取游戏内资源,例如COIN、ZGP,最终获得$ZP,这些资源可以转换为现实世界的价值。
2025虚拟币交易平台推荐:
- 欧易(OKX)交易平台(>>>进入官网<<<)(下载OKX的Android安装包)
- 币安(Binance)交易平台(>>>进入官网<<<)(下载币安Android安装包)
Web3.0 Plants vs Zombies (ZP) 是什么?
Web3 PvZ 是一款颠覆传统的区块链“Zombie-to-Earn (Z2E)”游戏,它通过Web3经济学革新了经典的塔防游戏玩法。游戏集成了AI驱动的财库机制和无缝跨平台整合,正在掀起Web3游戏革命,吸引全球玩家加入!由Telgather Game Studio精心打造,其核心团队汇聚了Riot Games、迪士尼、Ubisoft、万代南梦宫等顶级游戏巨头的业界精英,强强联手,引领Web3游戏新时代。
在Web3 PvZ中,玩家不仅可以通过种植植物、抵御僵尸、完成任务和参与社区活动赚取游戏内资源,还可以通过NFT和Soul bound Tokens真正拥有游戏内资产和治理权。
什么是 Play-to-Airdrop (P2A)?
Play-to-Airdrop (P2A) 是一种在$ZP发布之前奖励早期玩家的机制,玩家通过挖掘ZGP并为游戏做出贡献,赢得TGE空投分配。
什么是 Zombie-to-Earn(Z2E),它与 P2A 有何不同?
僵尸赚钱(Z2E):Z2E代表$ZP推出后通过游戏内活动直接赚取$ZP代币。玩家利用NFT MINERS直接在游戏中挖掘$ZP代币,这是Web3 PvZ完全集成的“赚钱”机制。
游戏空投(P2A):P2A是$ZP发布前的一项举措,奖励早期玩家对游戏的参与和贡献,主要通过挖掘ZGP和参与各种活动。这些活动决定了TGE空投的资格。
差异:Z2E是$ZP代币发布后在游戏中的实时收益,而P2A是空投分配的代币发布前收益。
PK 赢取
Web3 PvZ的PK-to-Earn模式提供刺激、高风险的玩家对战(PvP)体验,旨在提高玩家参与度并提供丰厚奖励。这种竞争模式为玩家提供了双倍收入的机会,激励玩家参与并为充满活力的游戏内经济做出贡献。PK战斗的战略深度促进了玩家的长期留存并培养了一个蓬勃发展的社区。
PvP 挑战分数:
跟踪PvP表现。
排名徽章:
采矿速度助推器。
PvP 挑战:
入场券:1张PvP门票,通过空坟墓加入。
开始:4名玩家=立即开始;
倒计时:1名玩家=退票;<4名玩家=自动开始。匹配:两组,自动配对。
胜利:
一组获胜,另一组打平→全胜。两组打平→分割奖励。胜者打平→平分奖励。胜者为王,败者为寇→满载奖励。
PvP 挑战模式:
休闲挑战:
玩得开心!NFT不受影响。费用:1张票奖励:碎片、挑战分数矿工:任何SBT/NFT(8个STAR1、3个STAR2或1个STAR3)参加人数:2-4
NFT竞技场:
赢家将获得所有NFT。费用:3张票奖励:碎片、NFT、挑战分数矿工:仅限NFT(8个STAR1、3个STAR2或1个STAR3)参加人数:2-4
僵尸杯:
一张票,全部奖励!费用:1张票奖励:碎片、挑战分数矿工:任意1SBT/NFT参加人数:不限
我可以获得什么奖励?
是否有免费游戏选项或入门包?
免费游戏:
通过游戏赚取僵尸矿工。通过邀请好友和完成任务获得免费的阳光。Mint SBT矿工开始赚钱。
新玩家奖励:
100 SUNSHINE(1美元)迎宾礼物首次SUNSHINE充值可获得现金返还邀请好友专属奖励加入AI CFO Dr. Pump的TGE前空投投票系统。
什么是阳光?我如何才能获得它?
SUNSHINE是Web3 PvZ的优质游戏内货币。使用它来:
使用强化道具加速游戏进程为僵尸矿工解锁僵尸盒子解锁土地来种植更多植物或挖掘坟墓来获得更多资源
在SUNSHINE SHOP使用加密货币或法定货币购买SUNSHINE。通过以下方式免费赚取SUNSHINE:
每日登录任务邀请好友社区活动报告错误
什么是COIN?如何获取它?
COIN是游戏内的主要货币,用于购买物品、升级植物和解锁游戏功能。玩家可以通过以下方式获取COIN:
击败僵尸的袭击。出售不需要的植物。
什么是ZGP?如何获取它?
ZGP(僵尸游戏点数)是Web3 PvZ游戏到空投阶段的核心奖励,通过游戏和SBT/NFT挖矿获得。作为灵魂绑定代币(SBT),它会自动反映玩家ZGP挖矿余额并确认TGE空投的资格。
智能合约地址(KAIA链):0x2a8D7D4B1402082b50C68cd2a6d855a807Ac5f32
什么是$ZP?我如何获取它?
$ZP,即Zombie Power,是Web3 PvZ的原生加密货币,可通过游戏内挖矿和活动获得。玩家可以在TGE之后通过以下方式获得$ZP:
使用NFT矿工进行挖矿。在Dr. Pump的治理中投票。为未来的空投做出贡献。
ZGP与$ZP的兑换率是多少?
ZGP在代表玩家对ZOMBIE MINERS的贡献方面发挥着重要作用。然而,空投并非仅基于ZGP。$ZP空投的关键指标:
NFT矿工最高采矿速度徽章任务中心成就股东徽章推荐成就
TGE空投之后,后续空投将持续3-6个月,具体取决于游戏中的$ZP代币挖矿。
加入Web3 PvZ还太晚吗?
不,加入Web3 PvZ还不算太晚!
该游戏的设计对初学者很友好,其机制可帮助新玩家快速赶上。定期活动、空投和社区活动为新玩家提供了赚取资源和发展账户的机会。在TGE空投之后,我们计划在游戏的整个生命周期内进行几次后续空投。该经济是为了长期增长而建立的,超过一半的代币供应以社区为基础——只需玩就可以赚钱!
什么是真正的玩家所有权?
Web3 PvZ中的真正玩家所有权意味着玩家可以完全控制他们的游戏内资产,包括NFT MINERS、SOUL NFT和$ZP。这些资产存在于区块链上,允许玩家:
在二级市场上自由购买、出售和交易。不受限制地在不同的游戏机制中使用他们的资产。保留永久所有权,因为资产不能被游戏开发商更改或删除。加入战斗、合并、防御并在Web3游戏的下一次进化中获胜!
Telgather:休闲游戏的下一波浪潮!
Telgather游戏工作室正在引领休闲游戏的下一波浪潮!在顶级AAA游戏艺术工作室的支持下,以及《使命召唤》、《魔兽世界》、《炉石传说》和《最后生还者》等全球特许经营的专业知识的帮助下,Telgather融合了高级设计、沉浸式游戏玩法和Web3技术,彻底改变了Telegram上的玩家体验。
主要特点:
Web2专业知识、Web3创新:在休闲游戏领域拥有超过15年的经验,将世界一流的专业知识与区块链相结合,为玩家提供有益的、驱动的体验。内部AI团队:利用先进的AI提升游戏玩法、用户体验和游戏开发。成功记录:在Telegram上成功推出BANANA和Kuma Jump等热门游戏。创新货币化:广告收入分享和代币化奖励推动可持续增长。全球影响力:通过Telegram、LINE NEXT等平台以及与领先游戏连锁店的合作,覆盖数百万用户。
通过以上文章,大家可以详细了解ZP币,以及ZP币免费获取方法,希望大家喜欢小编对ZP币的详细介绍。
热门专题
热门推荐
《逸剑风云决》叶飞支线任务全攻略:触发条件与莲心湖位置详解 不少《逸剑风云决》玩家在推进支线任务时,常会困惑于叶飞角色的触发条件。尤其是在到达莲心湖地图后,许多玩家反复探索却无法找到叶飞,“莲心湖找不到叶飞”已成为常见问题。实际上,这并非游戏BUG,而是一系列精密的剧情前置要求未被满足。本指南将系统
《永恒树之歌:创世》世界种子攻略:获取方法、选址布局与高效家园建设指南 初次来到《永恒树之歌:创世》的阿莱瑞亚大陆,面对这片等待复苏的丰饶世界,你需要掌握的第一个核心机制就是“世界种子”。这款以自然共生与家园重建为主题的治愈系模拟经营游戏中,世界种子不仅是开启建设的钥匙,更是决定未来发展潜力的基石。
《纪念碑谷3》全章节图文攻略:从灯塔解密到莲花祭坛的完整流程解析 备受期待的视觉解谜游戏《纪念碑谷3》延续了系列标志性的极简美学与沉浸式空间叙事。游戏关卡设计由浅入深,即便是新手也能快速掌握核心机制,逐步建立对空间变换与机关互动的直觉。近期,“纪念碑谷3怎么通关”、“第三章攻略”、“莲花机关怎么过”
速览 你是否正在寻找《红色沙漠》中最强装备升级的关键材料——动力核心?本指南将为你精准揭秘动力核心的唯一高效获取途径:击败强大的阿比斯生命体。我们将详解如何根据不同核心定位特定目标怪物,传授运用法则之力的实战击杀技巧,并分享一个关键的核心掉落「S L小技巧」,助你系统性地提升收集效率,快速武装你的角
速览 在《红色沙漠》中,影子森林遗迹以其复杂的内部结构,成为许多玩家挑战的难点区域。解谜的关键路径其实并不复杂:首先我们需要前往阿方索领地,在此区域仔细探索,找到并触发一个被称为“可疑气息”的交互点,这即是通往遗迹内部的入口。进入遗迹后,最引人注目的便是那个被大量古老树藤严密包裹的核心机关。此时,玩
















